来源 :快递生态圈2025-11-05
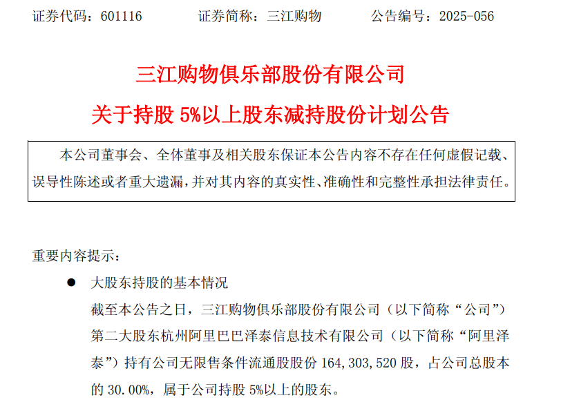
11月5日,三江购物公告,公司第二大股东杭州阿里巴巴泽泰信息技术有限公司持有公司无限售条件流通股16430.352万股,占公司总股本的30%。
因自身商业安排需要,杭州阿里巴巴泽泰信息技术有限公司拟通过集中竞价及大宗交易方式减持其持有的公司股份不超过1643.0352万股,即不超过公司总股本的3%。其中,通过集中竞价方式减持不超过547.6784万股(不超过公司总股本的1%),通过大宗交易方式减持不超过1095.3568万股(不超过公司总股本的2%)。


减持期间为2025年11月27日至2026年2月26日,减持价格将按市场价格确定。本次减持计划不会导致公司控制权发生变更,亦不会对公司持续经营产生影响。


