来源 :界面新闻2023-05-24
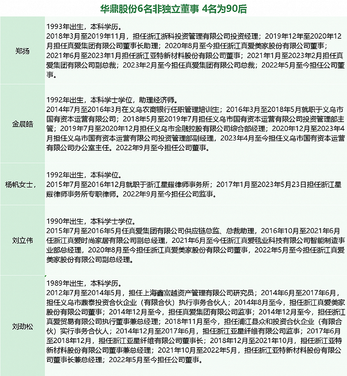
华鼎股份(601113.SH)提名的6名非独立董事中,4名名均为90后,还有一名为89后。
5月23日,公司在《关于公司董事会、监事会换届选举的提示性公告》披露,根据《公司章程》规定,公司董事会由9名董事组成,其中非独立董事6名,独立董事3名。经公司董事会提名委员会资格审查并经董事会表决,同意提名郑期中、郑扬、刘劲松、刘立伟、金晨皓、杨帆为公司第六届董事会非独立董事候选人。
6名董事中,4名均是90后,还有一名为1989年出生。6名非独立董事中年龄最小者为1993年出生的郑扬,1992年出生的有2位,1990年出生的1位。
在董事会会议上,董事汤骥对《关于换届选举第六届董事会非独立董事的议案》投反对票,反对理由为:董事结构不合理,提名人员中缺乏知悉跨境电商板块业务的人员,不利于公司的科学治理,合理化运营。

华鼎股份成立于2002年,于2011年登陆资本市场,实控人系郑期中,主营业务为民用锦纶长丝业务板块和跨境电商业务板块。2022年6月30日,公司实控人由丁尔民、丁军民、丁志民变更为郑期中。

2019年10月,华鼎股份因控股股东存在资金占用情形,且未在承诺期限起1个月内解决资金占用问题,上交所根据相关规定对其股票实施“其他风险警示”,华鼎股份开始戴上了“ST”的帽子。
2020年,华鼎股份内部控制审计报告被会计师出具否定意见,同时控股股东资金占用事项未解决,根据《上海证券交易所股票上市规则》相关规定,自2021年4月28 日,华鼎股份被继续实施“其他风险警示”。
2022年4月,真爱集团以重整投资人的身份收购三鼎控股持有的公司8.51%的股票,并以现金方式归还三鼎控股对公司的资金占款及利息,同时受托持有义乌市金融控股有限公司、义乌经济技术开发区开发有限公司、义乌市顺和企业管理咨询有限公司合计14.74%股权对应的表决权,成为公司控股股东。
截至2022年末,真爱集团有限公司持有公司表决权达24.06%。
2022年6月27日起复牌并撤销其他风险警示。撤销其他风险警示后,义乌华鼎锦纶股份有限公司证券简称由“ST 华鼎”变更为“华鼎股份”。近2年公司跨境电商业务发展不顺。
华鼎股份跨境电商板块主要通过亚马逊、沃尔玛、速卖通、Shopee、Lazada、ebay等第三方平台,以及自建平台、独立站等模式进行销售,同时通拓科技经营的独立网站通过PayPal平台收付款,这些平台的政策变化都有可能对通拓科技跨境电商业务产生重大影响。
2021年受亚马逊大规模封号以及平台代扣代缴VAT政策的影响,华鼎股份的亏损进一步扩大。2021年华鼎股份实现营业收入86.54亿元,同比下跌11.36%;归属于上市公司股东的扣除非经常性损益的净利润为亏损8.12亿元,与上年同期相比下跌了238.63%。
2022年年报显示,通拓科技因涉嫌违反亚马逊平台规则被冻结了资金;因独立站销售的产品被起诉侵犯商标权,其捆绑的Paypal账号也出现被冻结、划扣事项。随着跨境电商平台税务政策变化,平台代扣代缴VAT政策趋严。上述事项可能对跨境电商业务的发展产生一定程度的不利影响。
2022年,公司实现营业收入65.48亿元,同比减少 24.33%,主要系跨境电商板块销售收入减少;归属上市公司股东的净利润为4.29亿元,主要系锦纶板块原控股股东资金占用问题解决后,冲回相应的信用减值损失5.9亿元及确认业绩承诺补偿股份回购注销收益 1.5亿元;扣非后归母净利亏损3.43亿元,亏损较去年同期减少57.70%。