中国一重发布业绩预告称,预计2024年度归母净利润将亏损32亿元至38亿元,业绩预亏的主要原因包括市场需求减弱导致销售量下降,固定性成本费用难以摊薄,及对客户信用状况的判断引发的大额减值计提。此外,间接参股的印尼德龙镍业有限公司也因市场价格波动需补提大额减值准备,导致投资损失。
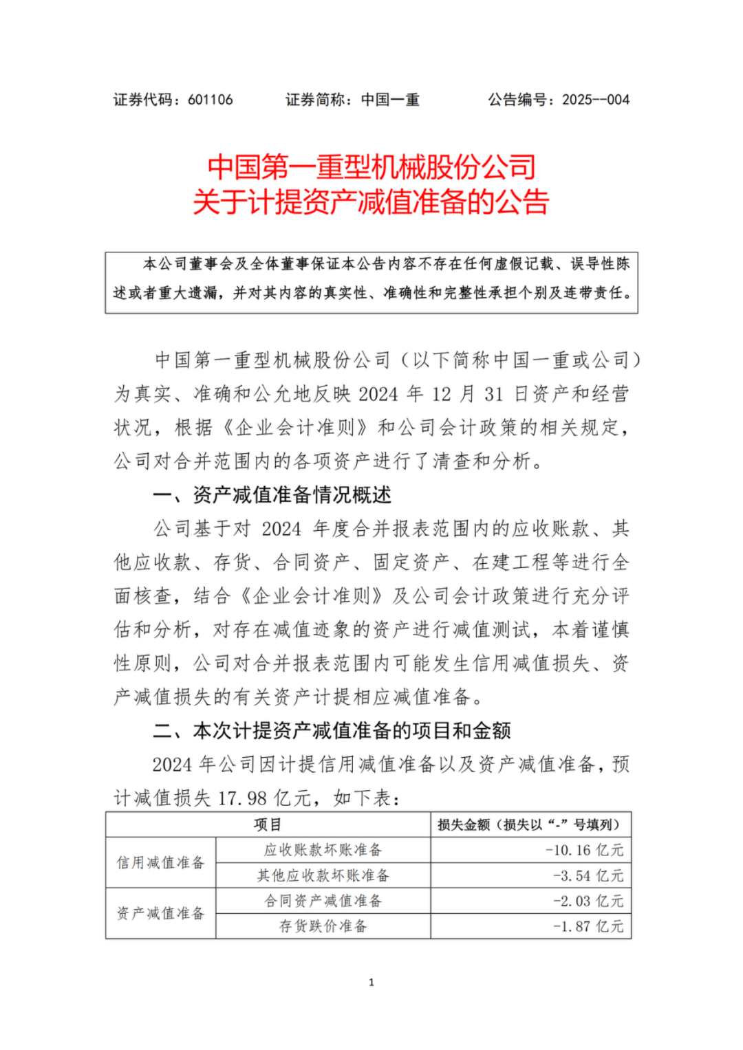
1月17日,中国一重(601106.SH)发布公告,公司对2024年度合并报表范围内的各项资产进行了全面核查,决定计提资产减值准备,总额预计为17.98亿元。具体项目包括:应收账款坏账准备10.16亿元、其他应收款坏账准备3.54亿元、合同资产减值准备2.03亿元、存货跌价准备1.87亿元以及固定资产和在建工程减值准备0.38亿元。
此次计提减值准备的原因主要是由于客户江苏德龙镍业有限公司破产重整,导致公司面临未收回债权的风险,同时部分客户的违约风险逐渐显现。公司表示,此次减值准备符合相关会计准则,旨在更真实、公允地反映公司的资产状况和经营成果。
同日,中国一重发布业绩预告称,预计2024年度归母净利润将亏损32亿元至38亿元,扣除非经常性损益后的净利润同样为-32亿元至-38亿元。该业绩预告适用于净利润为负值,且未经注册会计师审计。
中国一重在公告中指出,本次业绩预亏的主要原因是:
1、受能源结构和部分产业政策的深度调整影响,冶金成套等相关装备制造市场需求减弱,订货总量和结构低于预期,同时公司其他长周期产品处于在制阶段,导致本年销售量有所下降,销售收入减少,而固定性成本费用难以摊薄,导致毛利额下降。
2、受江苏德龙镍业有限公司破产重整及其他涉诉等诉讼事项的影响,对合作的客户信用状况进行判断,其中部分客户已经资不抵债,违约风险逐渐呈现,本着谨慎原则,对应收款项和存货计提大额减值。
3、公司间接参股的印尼德龙镍业有限公司受市场价格及江苏德龙镍业有限公司破产重整影响,需补提大额减值准备,公司对印尼德龙镍业有限公司确认投资损失。
值得一提的是,上年同期,中国一重归母净利润为-27.1亿元,扣除非经常性损益后的净利润为-28.4亿元,营业收入为171.67亿元,期末净资产为91.43亿元。公司控股股东将加大对公司的支持力度,以期实现扭亏为盈目标。2024年前三季度,中国一重实现收入136.03亿元,归母净利润-1.83亿元。
将全力以赴化解防范风险,加强亏损专项治理
此前,央企中国一重曾发布公告称,2017年,德龙镍业与中国一重合作投资60亿元、年产60万吨的镍铁冶炼项目在德龙印尼工业园区投产。2018年7月12日,经国务院国资委批准,中国一重集团有限公司对印尼德龙镍业有限公司投资。
公开资料显示,中国一重集团和江苏德龙合资成立了印尼德龙镍业有限公司,位于印度尼西亚东南苏拉威西省肯达里市。该项目前期投资9.27亿美元,主要业务活动为采矿产品的加工和精炼,主要产品是镍铁。经国家发改委、商务部批准,印尼德龙镍业有限公司项目被列入“一带一路”国际产能合作重点项目。
2021年6月28日,中国一重公告拟以现金23.92亿元收购控股股东一重集团持有的中品圣德38.74%股权。交易完成后,中国一重将持有中品圣德38.74%股权,并间接享有印尼德龙23%的权益。
2024年3月份,中国一重方面表示,2022年年度报告,公司曾披露对印尼德龙存在其他应收款9.86亿元,该笔经营性资金往来发生的原因是,中国一重与江苏德龙先后签订了热轧设备及工程供货合同,合同总额人民币15.55亿元,相关设备及工程于2022年全部交付完毕。在2023年前三季度,公司参股的印尼德龙镍业净利润为正,但四季度受到镍铁价格下降,原材料价格上涨等影响,投资收益为负。印尼德龙镍业预计2023年亏损18亿元至22亿元,中国一重间接持有印尼德龙23%股权,预计投资收益约亏损4亿元至5亿元。
此外,印尼德龙镍业的应收账款达到9.86亿元。在2024年3月份,中国一重追回了2.08亿元的欠款,剩余7.78亿元的欠款则按照每月0.5亿元进度进行回收,直至将全部9.86亿元资金全部收回为止。
2024年8月9日晚,中国一重发布关于公司债务人重整的提示性公告称,江苏省响水县人民法院已裁定受理对江苏德龙及响水恒生、响水巨合、响水德丰的破产重整申请。公告称,中国一重系我国主要的冶金设备供应商之一,江苏德龙自其设立以来长期向中国一重订购设备,双方存在购销业务合作。此外,中国一重控股股东中国一重集团有限公司与江苏德龙于2018年共同设立新加坡中品圣德有限公司,同时中品圣德与江苏德龙合资设立了印尼德龙镍业有限公司,其从事红土镍矿的加工提炼,公司于2021年自一重集团受让中品圣德38.74%的股权,间接取得印尼德龙 23%的权益参股印尼德龙。
江苏德龙系中国主要的民营钢铁生产商之一,主营不锈钢生产与销售,拥有炼铁、炼钢、轧钢、固溶酸洗、冷轧一体化的全流程产业链。本次被申请重整的相关主体包括江苏德龙镍业有限公司、.响水德丰金属材料有限公司。
中国一重于2018年向江苏德龙销售2550mm不锈钢热连轧机组,形成对江苏德龙应收账款3.57亿元;于2021年向江苏德龙子公司响水德丰销售1450mm 热轧立辊减速机等备件,形成对响水德丰应收账款0.15亿元。江苏德龙及响水德丰进入重整程序后,尚待重整管理人决定相关产品合同是否继续履行。因江苏德龙及响水德丰进入重整程序,上述债权可能发生损失风险,中国一重2023年年报中该两笔应收账款已计提减值准备1.49亿元、账面价值余额为2.23亿元,后续将视合同履行及重整情况对已计提减值是否充分进行判断。
此外,关于印尼德龙债权情况,中国一重公告称,公司间接参股的印尼德龙亦存在对江苏德龙的债权,具体金额印尼德龙尚未确定,待其确定债权金额向破产法院进行债权申报后,公司将以印尼德龙向破产法院申报的债权金额再行补充披露。因江苏德龙进入重整程序,印尼德龙对江苏德龙的债权可能发生损失风险,进而导致公司对印尼德龙股权投资价值减损,公司2023年年报中中品圣德股权投资账面价值为27.82亿元,后续将视印尼德龙债权的具体情况及重整情况对公司间接持有印尼德龙股权投资的账面价值进行调整。
中国一重曾披露对印尼德龙存在其他应收款9.86亿元,为江苏德龙未按期支付公司的货款。2022年底,江苏德龙同意以其应收印尼德龙现金分红9.86亿元,专项用作偿还设备货款。考虑到镍价出现变化、对码头及新扩建项目建设和运营占用资金、储备原材料以保障安全库存、确保多条生产线改造和设备大修计划的按期进行等现实原因,印尼德龙需保留一定量的可用资金,截至目前剩余 7.78亿元未偿还。
中国一重在最新的2024年度业绩预亏公告中表示,下一步公司将聚焦扭亏为盈中心目标,坚持开源节流,紧盯关键环节,强化目标导向、结果导向,系统制定专项工作方案。加大市场开拓力度,充分发挥集中营销和产业经营优势,确保公司实现全年订货目标。科学谋划履约践诺,合理制定排产计划,积极向高附加值产品要效益。多措并举降本节支,从严从紧控制非生产性费用支出,扎实开展全工序链、全价值链降本增效。全力以赴化解防范风险,加强亏损专项治理,切实抓好“两金”压降工作。通过采取切实可行措施,着重提升管理水平,扎实推进科技创新,全面完成年度各项目标任务。
同时,公司控股股东中国一重集团有限公司正在积极采取措施,加大对公司的支持力度,利用目前设备大规模更新改造契机,帮助公司争取更多支持政策,以增强公司智能化制造能力,降低产品生产成本,确保公司实现扭亏为盈目标。







来源:中国一重公告,万联网综合