来源 :北极星风力发电网2023-08-23
8月22日,中国一重发布《中国第一重型机械股份公司关于对外投资设立合资公司的公告》。
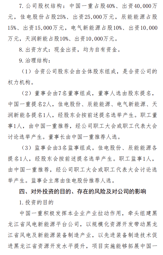
中国第一重型机械股份公司(以下简称中国一重)联合哈尔滨电气集团佳木斯电机股份有限公司(以下简称佳电股份)、黑龙江辰能清洁能源有限公司(以下简称辰能能源)、上海电气新能源发展有限公司(以下简称电气新能源)、北京天润新能投资有限公司(以下简称天润新能)共同组建黑龙江省新能源开发平台公司(以下简称合资公司或平台公司)。合资公司注册资本100,000万元。中国一重作为投资人,拟以自有资金出资40,000万元,持股比例为40%。佳电股份占股25%、出资25,000万元,辰能能源占股15%、出资15,000万元,电气新能源占股10%、出资10,000万元,天润新能占股10%、出资10,000万元。










