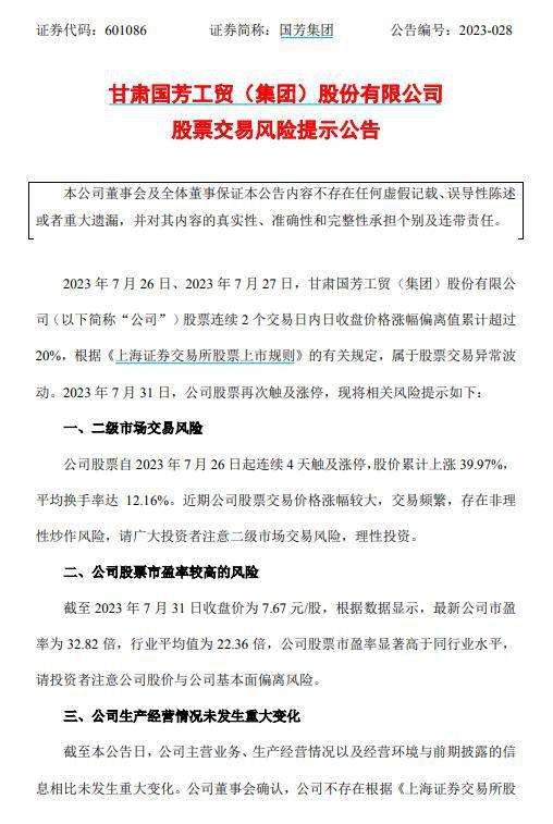
来源 :网易财经2023-07-31
7月31日电 31日盘后,四连板国芳集团发布股票交易风险提示公告称,公司主营业务、生产经营情况以及经营环境与前期披露的信息相比未发生重大变化。

来源:公司公告(下同)
公告显示,国芳集团自7月26日起连续4天触及涨停,股价累计上涨39.97%,平均换手率达12.16%。该公司提示,近期股票交易价格涨幅较大,交易频繁,存在非理性炒作风险,请广大投资者注意二级市场交易风险,理性投资。
风险方面,该公司提到,股票市盈率较高的风险,截至7月31日收盘价为7.67元/股,根据数据显示,最新公司市盈率为32.82倍,行业平均值为22.36倍,公司股票市盈率显著高于同行业水平,注意公司股价与公司基本面偏离风险。
国芳集团还表示,公司主营业务、生产经营情况以及经营环境与前期披露的信息相比未发生重大变化。公司董事会确认,公司不存在根据有关规定应披露而未披露的事项或与该事项有关的筹划和意向,董事会也未获悉根据有关规定应披露而未披露的、对公司及其衍生品种交易价格可能产生较大影响的信息。
资料显示,国芳集团注册地为甘肃省兰州市,从事以百货业为主,超市、电器为辅的连锁零售业务,目前为甘肃省内最大的连锁零售企业。截至2022年底,该公司已运营门店11家,面积合计33.04万㎡,其中百货业态为主的门店6家,超市5家。公司实际控制人为张国芳。
业绩方面,国芳集团预计2023年半年度实现归属于上市公司股东的净利润为1.14亿元到1.28亿元,同比增171.99%至205.93%。

对于业绩变化,该公司称,2022年受到整体市场影响,公司经营收入、净利润等数据处于较低水平。随着2023年经济运行整体趋稳,零售消费市场逐渐回暖,各经营门店客流规模和销售情况较同期均有较好改善,带动净利润的增长。同时,公司持续开展提质增效专项工作,进一步拓展了盈利空间。

来源:Wind
二级市场上,国芳集团近期股价走势强劲,最近四个交易日实现四连板,截至7月31日收盘报7.67元/股,总市值51亿元。