来源 :新浪财经2025-04-09
现场调查太严格了:中信建投保荐人刘奎波和臧黎明被监管警示!不过安凯特IPO说明书满眼都是错别字不可饶恕!
上交所网站显示,江苏安凯特、保荐人刘奎波和臧黎明、签字会计师夏先锋樊略给监管警示。
1 、现在调查严格或者说太严格了。根据这个处罚书,无非就是二个问题,第一是废料销售相关内部控制整改不充分,部分关键节点仍缺乏有效控制,相关信息披露不准确申报文件显示,发行人曾通过个人卡体外销售废料,2019年度、2020 年度个人卡资金收入合计分别为1,226.72万元、1,016.81 万元。2021 年初,发行人已对废料销售业务进行全面整改,建立及实施了有效的内部控制,能够合理保证相关信息的真实、准确、完整。现场检查发现,发行人废料销售内部控制部分关键节点仍缺乏有效控制。第二是部分事项会计处理不规范,导致相关信息披露不准确现场检查发现,发行人对于部分事项的会计处理不规范,导致相关财务数据披露不准确:一是发行人收入确认存在跨期,应调减 2021 年度营业收入 410.34 万元,调增2022 年度营业收入326.94 万元。
2 、所以处罚也就是监管警示,对谁都没有什么杀伤力。其实这样的问题在整个 IPO 公司中应该不是大问题,如果去现场仔细调查,没有公司没有问题。
3 、不过,安凯特IPO说明书满眼都是错别字不可饶恕!IPO 问询中,交易所直接指出了很多错别字病句,监管表示,安凯特说明书整体篇幅冗长,未严格按照相关准则简明清晰地披露。这样的保荐人不扣钱真是......按照我们以前在媒体,一个错别字扣 50,稿子评为 C 稿。


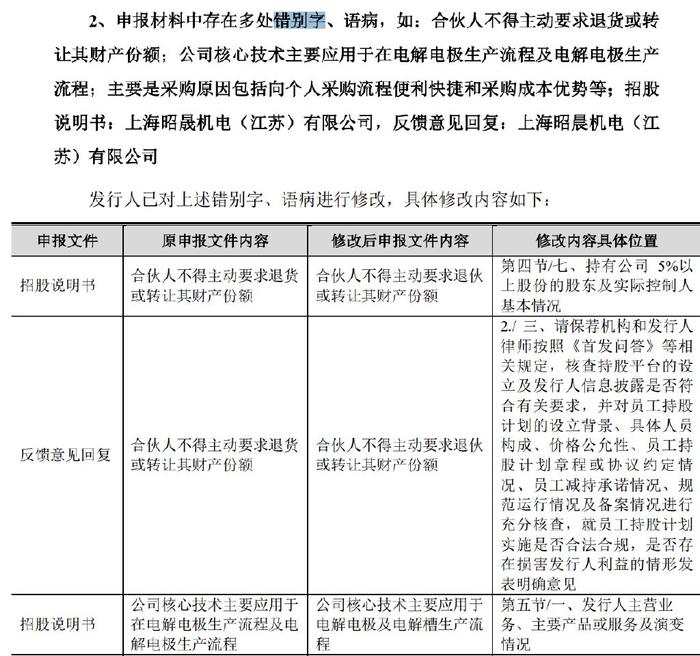
满眼都是错别字
如合伙人不得主动要求退货或转让其财产份额、公司核心技术主要应用于在电解电极生产流程及电解电极生产流程、主要是采购原因包括向个人采购流程便利快捷和采购成本优势等、招股说明书上表述为“上海昭晟机电(江苏)有限公司”,但在反馈意见回复中却显示为“上海昭晨机电(江苏)有限公司”等多处错误。
同时,监管表示,安凯特说明书整体篇幅冗长,未严格按照相关准则简明清晰地披露。











