来源 :新浪财经2025-03-12
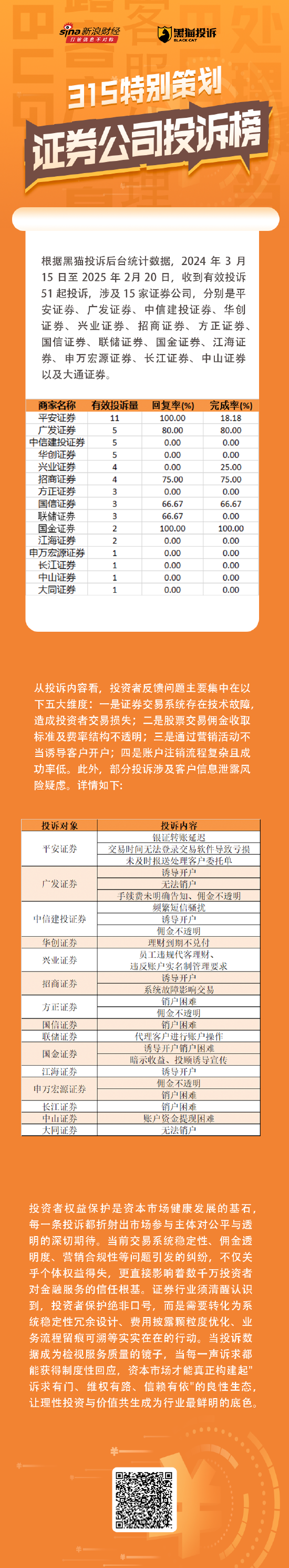
根据黑猫投诉【投诉入口】后台统计数据源,2024年3月15日至2025年2月20日,收到有效投诉51起,涉及15家证券公司,主要为平安证券、广发证券、中信建投证券等,其中平安证券有效投诉量为11起,占据总投诉量的21.57%,投诉处理的完成率为18.18%,整体情况不乐观。
从投诉内容看,投资者反馈问题主要集中在以下五大维度:一是证券交易系统存在技术故障,造成投资者交易损失;二是股票交易佣金收取标准及费率结构不透明;三是通过营销活动不当诱导客户开户;四是账户注销流程复杂且成功率低。此外,部分投诉涉及客户信息泄露风险疑虑。详情如下:

投资者权益保护是资本市场健康发展的基石,每一条投诉都折射出市场参与主体对公平与透明的深切期待。当前交易系统稳定性、佣金透明度、营销合规性等问题引发的纠纷,不仅关乎个体权益得失,更直接影响着数千万投资者对金融服务的信任根基。证券行业须清醒认识到,投资者保护绝非口号,而是需要转化为系统稳定性冗余设计、费用披露颗粒度优化、业务流程留痕可溯等实实在在的行动。当投诉数据成为检视服务质量的镜子,当每一声诉求都能获得制度性回应,资本市场才能真正构建起“诉求有门、维权有路、信赖有依”的良性生态,让理性投资与价值共生成为行业最鲜明的底色。