9月26日,千亿“AMC系”券商信达证券(601059.SH)一纸人事变更,打破了行业平静。公告显示,58岁的艾久超当日正式卸任信达证券董事长,由控股股东中国信达资产管理股份有限公司(下称“中国信达”)体系内56岁的林志忠接棒,同时担任战略规划委员会主任委员。

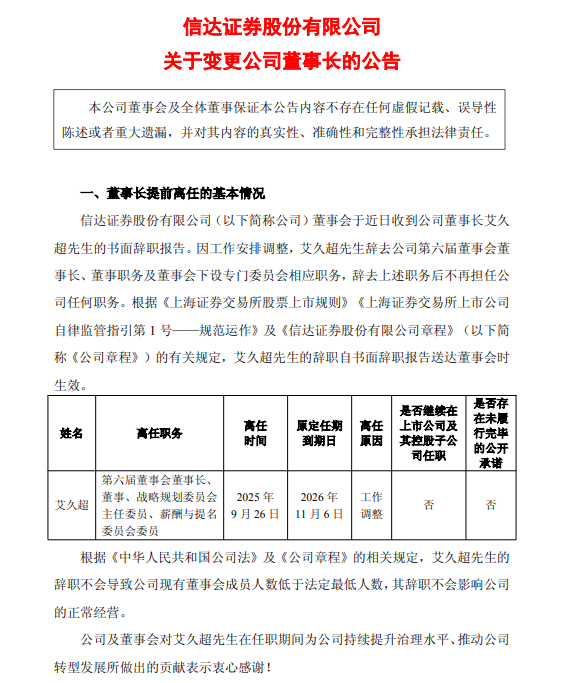
图源:公告
8月至今已经有三位核心高管进行调整。包括总经理祝瑞敏辞职,董事、战略规划委员会委员刘力一离任,再到如今董事长更迭,公告均称系“工作安排调整”,其中艾久超与刘力一提前1年零2个月卸任,祝瑞敏提前1年零3个月卸任。
这场“董监高”核心层的人事震荡,是在中央汇金全面接管后2个月内完成,也是股权划转进入治理协同阶段的明确信号。
当“将帅”齐换后,会给资产规模超过1200亿元的信达证券带来何种新气象?
1
“旧帅”提前卸任,
“新舵手”来自控股股东
艾久超陪伴信达证券走过近5年光阴。
2020年11月6日,受控股股东中国信达委派,艾久超接替肖林,兼任信达证券董事长。掌舵近五年间,信达证券完成了两件大事。
一是公司总资产规模突破千亿,净利润从2020年的8.56亿元增长至2024年末的14.15亿元,增幅达65.3%,营业收入增速平稳,从31.6亿元增长至32.92亿元。
二是信达证券于2023年2月1日成功在上交所主板挂牌上市,跻身上市券商之列。该股发行价8.25元/股,上市首日开盘价13.07元。截至2025年9月29日,该股收报19.35元/股,较上市当日上涨48%,最新市值627.52亿元。

图源:腾讯自选股APP
就在信达证券上市仅数月,“827”新政即发布,A股IPO节奏随之收紧。截至9月末,再无券商上市敲钟。目前,已经有财信证券、开源证券、渤海证券、华龙证券、东海证券、申港证券、东莞证券、国开证券8家券商正在备战A股IPO,但均处于IPO较为早期阶段,何时上市还是未知数。
加入信达证券前,艾久超早期在中国统配煤矿总公司任职。2000年9月,他被调入中国信达,从此开启了长达20年的AMC职业生涯,历任总裁办公室高级经理、总裁办公室副主任、总裁办公室副主任(主任级)兼合规管理部总经理、董事会办公室主任等,期间经历了从牵头搭建合规管理体系,到参与中国信达从政策性AMC向商业化转型的实践。
艾久超的卸任并非毫无征兆。今年8月在信达证券召开的临时股东大会上,补选了林志忠、张毅为公司第六届董事会非独立董事。一个月左右时间,林志忠接棒董事长一职。
“空降”的董事长林志忠56岁,博士研究生学历,曾任职于建设银行,以及中国信达总部、湖南省分公司、深圳市分公司、福建省分公司、上海市分公司等。2025年3月,林志忠获批担任中国信达旗下的金谷信托董事长,并于8月27日卸任。从履历看,新任董事长的一线经验似乎更足。
2
2个月内3名董监高卸任,
关键人员薪酬上涨
下半年以来,信达证券高层变动不断,截至目前,包括公司”将帅“以及一位董事均发生了变更。共同特征是高管变动主要为”内部流动“,即新任高管来自中国信达体系或其他关联金融机构。
7月份,现年55岁的信达证券原董事、总经理祝瑞敏辞职,由47岁的副总经理、财务总监、董事会秘书张毅代行总经理职责。
祝瑞敏于2019年4月加入信达证券并出任党委副书记,同年7月正式担任信达证券董事,9月被任命为总经理。直到离任前,在这一岗位任职将近6年。
张毅在信达证券要比艾久超和祝瑞敏的时间更长。他在信达证券内部的任职时间已达6年,于2022年4月升任财务总监,2024年8月出任副总经理、董事会秘书。在担任财务总监以前,他曾在信达证券多家子公司担任要职,包括信达期货董事长、信达创新总经理、信风投资董事等。
信达期货为客户提供商品、金融等期货服务。截至上半年末,公司总资产75.58亿元,净资产8.05亿元,营收和净利润分别为0.83亿元、0.18亿元。与2024年同期相比,营收和净利润均有下降。
信风投资是从事私募股权投资基金管理及相关业务的专业性私募投资机构。截至2025年上半年末,信风投资总资产2.65亿元,净资产2.08亿元。2024年度,信风投资在管基金的被投企业成功登陆科创板,取得了较好的投资收益;2025年上半年实现营业收入0.48亿元,净利润0.33亿元。不过与2024年同期营收0.65亿元、净利润0.46亿元相比,营收和净利润均为下滑态势。
信达创新是开展另类投资业务的子公司,通过直接股权投资方式服务实体经济。2025年上半年末,信达创新总资产10.9亿元,净资产10.65亿元;营业收入0.26亿元,净利润扭亏为盈,从2024年上半年末的-858.43 万元增长至0.19亿元。

图源:半年报
8月,因工作调整,刘力一辞去信达证券第六届董事会董事及董事会下设专门委员会职务。据《21世纪经济报道》称,辞任后,刘力一目前依然在中国信达任职,职务为深圳市分公司总经理助理。
信达证券内部还提拔了一位副总经理,原研究开发中心总经理程远7月份升任公司副总经理。
程远属于“85后”副总,其曾担任过东兴基金投资总监兼研究总监、华泰证券三大消费领域首席研究员等职务。2019年,加入信达证券研究所,2021年6月开始担任信达证券研究开发中心总经理。从履历看,其拥有买方与卖方双重背景。

图源:罐头图库
信达证券密集的人事变动与其股权划转相关。
2月14日,信达证券母公司中国信达公告称,财政部拟通过无偿划转的方式,将其所持公司股份全部划转至中央汇金。股权划转完成后,中央汇金将取代财政部,成为公司控股股东,信达证券也将随之被纳入到中央汇金旗下。9月初,相关股权划转正式完成,信达证券正式成为中央汇金旗下的一员。
中国投资协会上市公司投资专业委员会副会长支培元指出,信达证券此次高管变动与中央汇金主导的券商整合战略存在显著协同性。他认为,三大AMC(即中国信达、东方资产、长城资产)股权从财政部划转至中央汇金后,其下属金融机构的人事调整有以下特征:
一是林志忠与宋卫刚的任职均延续了汇金系高管跨平台调动的惯例,例如林志忠此前在中国信达多地分公司的管理经验与其在信达证券的董事长角色形成能力复用。这种人事布局与汇金整合国有金融资产的战略方向一致——通过高管交叉任职强化对旗下证券、信托等子公司的垂直管控。
二是从行业背景看,2025年汇金已启动对华融、东方等AMC旗下证券业务的资源重组,信达证券作为中国信达核心金融平台,其董事长人选由控股股东直接委派,更凸显整合意图。林志忠接任后兼任战略规划委员会主任委员,这一安排可能为后续业务协同,比如在不良资产证券化、投贷联动等方面可能将埋下伏笔,与汇金推动AMC系券商特色化发展的目标高度契合。
他还表示,林志忠的接任延续了AMC系券商高管更替的惯常逻辑——即通过控股股东委派具有不良资产处置经验的管理者来强化特色业务竞争力。林志忠在中国信达期间主导的股权经营、战略客户管理等经验,或有助于信达证券提升不良资产证券化等差异化业务的盈利能力。因此,此次变动可视为汇金体系资源协同与公司个体经营需求的双重结果,而非单一因素主导。
自三大AMC被纳入中投系版图后,高层间人事变动颇受市场关注。7月份,中国信达原总裁梁强赴中国东方资产,担任执行董事、董事长职务。如今中国信达空缺2个月有余的总裁一职,将由”75后“宋卫刚接任。
中报显示,信达证券职工薪酬总体下降,不过关键管理人员报酬出现上涨。
上半年,该公司应付职工薪酬2.14亿元,较2024年上半年的4.95亿元,同比下降56.77%;实现关键管理人员报酬471.49万元,同比增加98.89万元,涨幅达到26.5%。

图源:半年报
3
投资收益增长超1倍,
投行收入下滑明显
截至上半年末,信达证券管理总资产规模1214.99亿元,同比增长超过57%。上半年公司实现营业收入20.37亿元,同比增加4.41亿元,增幅27.66%;实现净利润10.32亿元,同比增速高达64.86%。
上半年,中国净利润排在行业第27名,较同为新纳入中央汇金旗下的东兴证券8.2亿的净利润,高出2名。与另一新纳入中央汇金旗下的券商长城国瑞证券,业绩差距则更大,上半年净利润仅5340万元,排名处于后三分之一的位置,属于小型券商梯队。
盈利大幅增长主要在于信达证券压缩了成本。财报显示,上半年公司营业支出8.99亿元,同比下降7.6%,主要为业务及管理费同比减少0.61亿元。
在营收构成上,上半年,投资收益成为信达证券的重要收入来源,达10.45亿元,较去年同期增长超过一倍,达143.59%,占营收比重为51.3%。2023年、2024年,该收入保持稳定增长,分别为9.65亿元、10.43亿元,同比增幅分别为32.92%、8.08%,占营收比重分别为27.7%、31.68%。
投资收益的增加,主要是受金融资产持有期间公允价值变动收益与投资收益影响,上半年该收入合计较上年同期增加4.19亿元。
独角金融注意到,上半年信达证券通过资管产品持有的上市公司股份至少3家,包括中钨高新、多氟多、新天然气等,2025年二季度持股数量分别为2105万股、1529万股、845.5万股,其中中钨高新和新天然气均为第二季度新进股东,多氟多自2023年第三季度开始买入,截至上半年末依然位列前十大股东之位。
3只股票表现并不尽如人意。其中,二季度中钨高新股价低迷,新天然气股价从29元/股,降至二季度末的28.95元/股,多氟多股价从2023年三季度的19.37元/股,降至2025年二季度末的12元/股。
而信达证券手续费及佣金净收入占比持续下滑,其中,2022年、2023年、2024年收入分别为25.35亿元、19.16亿元、16.18亿元,占比分别为73.74%、55.01%、49.18%,上半年末该收入7.57亿,占比37.16%。该项业务中,投行、资管业务收入下滑。经纪业务手续费净收入增幅明显,上半年为4.41亿元,同比增长25.28%。

经纪业务手续费净收入增长的原因,主要受益于上半年A股市场交投活跃,成交量放大,因此该项业务收入增长明显。
而上半年A股IPO市场稳中向好,IPO数量和融资额实现双增长,不过信达证券上半年投资银行业务手续费净收入3512万元,较2024年同期的4263.8万元,下滑17.61%。

图源:罐头图库
投资银行业务收入下滑主要原因还是由于IPO项目储备不足。
截至目前,该公司自2021年1月22日以来,近5年仅有1家IPO项目过会,即奥美森智能装备股份有限公司(下称“奥美森”),2家项目被终止,包括上海醉清风健康科技、山东华光光电。目前储备的IPO项目为0(不含正在发行的奥美森)。这意味着,未来一段时间内,如果依然没有新的IPO项目上市发行,将导致投行业务收入继续承压。
对于这家千亿券商而言,在券商激烈的竞争市场环境下,信达证券核心高管“无缝衔接”后,如何补齐投行、资管业务短板,走出一条差异化竞争之路,将是林志忠团队面临的重要任务。