chaguwang.cn-查股网.中国
查股网.CN
南京银行(601009)内幕信息消息披露
 
个股最新内幕信息查询:    
 

【头条】外汇管理局江苏省分局发布行政处罚信息,南京银行和华泰证券领罚单

http://www.chaguwang.cn  2023-08-31  南京银行内幕信息

来源 :搜众财经2023-08-31

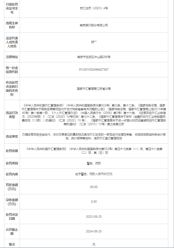
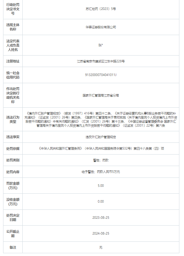
  8月25日,国家外汇管理局江苏省分局下发的苏汇检罚〔2023〕4号、5号处罚函显示,涉及南京银行和华泰证券。

  南京银行因办理经常项目资金收付,未对交易单证的真实性及其与外汇收支的一致性进行合理性审查;未按规定报送财务会计报告、统计报表等资料;违反外汇登记管理规定三项违规事实,被国家外汇管理局江苏省分局警告并罚款60万元,

  华泰证券因违反外汇账户管理规定,被国家外汇管理局江苏省分局警告并罚款5万元。

  下附行政处罚信息原文:

  

  

有问题请联系 767871486@qq.com 商务合作广告联系 QQ:767871486
www.chaguwang.cn 查股网