chaguwang.cn-查股网.中国
查股网.CN
新五丰(600975)内幕信息消息披露
 
个股最新内幕信息查询:    
 

湖南新五丰股份有限公司2026年度疫苗、药品供应商遴选项目(第二次)招标公告

http://www.chaguwang.cn  2026-02-12  新五丰内幕信息

来源 :湖南新五丰2026-02-12

  1.招标条件

  本招标项目湖南新五丰股份有限公司2026年度疫苗、药品供应商遴选项目(第二次),招标人为湖南新五丰股份有限公司,招标项目资金来源自筹,出资比例为100%。招标代理机构为湖南省招标有限责任公司,该项目已具备招标条件,现对该项目进行国内公开招标。

  2.项目概况与招标范围

  2.1、项目名称:湖南新五丰股份有限公司2026年度疫苗、药品供应商遴选项目(第二次)

  2.2、交货地点:在合同约定的有效期内,投标人按招标人指定地点分期分批送货,交货地点详见第五章。

  2.3、项目概况:投标人具体供货规格及数量按招标人每期每批下达的采购订单确定的规格、数量执行,招标人保留调整采购周期和采购规格、数量的权利。采购周期内,如招标货物在工艺等方面有较大调整,或者招标货物的技术标准发生较大改变,需要调整价格的,招

  标人可根据实际情况随时重新招标,也可组织各标段内各品种的入围供应商通过谈判确定新的价格及供货事宜。

  2.4、招标范围:详见采购清单。

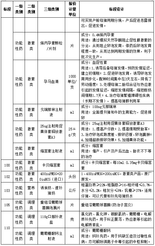
  2.5、标段划分:本项目共78个标段,具体要求如下:

  注:1、以上按标段中标,投标人可以投多个标段,可以中多个标段。

  2、疫苗类可接受赠货折算计价,其他类别不接受。

  3、79标段分为79-1,79-2、79-3三个单独品目,各招一家,投标人可投多个品目,如投标多个品目,请制作文件时分为如品目1资料,品目2资料,品目3资料等。

  2.6、质量等级要求:投标人销售的产品质量标准为国家质量标准,无国家标准的按照行业标准或投标人企业现行的质量标准。投标人所提供给招标人的产品根据相应有效期,必须保证在有效期的二分之一效期以上(如:有效期为12个月的产品,剩余效期必须在6个月以上)。投标人供应的货物不得检出非洲猪瘟病毒和新冠病毒,若检出非洲猪瘟病毒和新冠病毒阳性,招标人有权拒收,所有退货损失由投标人承担。若投标人产品质量不满足招标人要求,招标人有权对投标人给予此批订单5倍的罚款性违约金,招标人可直接从应付投标人的往来货款中扣除。

  2.7、交货期:在合同约定的有效期内,投标人按招标人要求供货。

  2.8、采购周期:1年,具体时间以合同签订为准。投标人具体供货规格及数量按招标人每期每批下达的采购订单确定的规格、数量执行,招标人保留调整采购周期和采购规格、数量的权利。采购周期内,如果投标人供应的招标货物在工艺等方面有较大调整,或者招标货物的技术标准发生较大改变,需要调整价格的,招标人可根据实际情况随时重新招标,也可组织各标段内各品种的入围供应商通过谈判确定新的价格及供货事宜。

  3.投标人资格要求

  3.1、投标人是在中国境内办理了工商注册的能够独立承担民事责任的独立法人。

  3.2、投标人须提供行业内主要养猪企业使用该厂家产品的证明材料(进口品牌的任一代理商针对投标的产品有主要养猪企业使用该产品的均予以认可)。

  3.3、国产产品不接受代理商投标,仅接受生产厂家投标。生产厂家须提供2024年度可体现出销售额的财务报表。厂家须具备疫苗或兽药生产许可证及新版兽药GMP证书(其中:食品级消毒药提供“涉及饮用水卫生安全产品卫生许可批件”)。

  3.4、国产产品须提供省级以上质量监察部门出具的检测合格报告,同时提供农业农村部颁布的产品批准文号批件(兽药字、兽药生字)或各省级农牧主管部门颁发的饲料添加剂和添加剂预混合饲料生产许可证(饲添字、饲预字)(其中:食品级消毒药提供“涉及饮用水卫生安全产品卫生许可批件”)其他批文不予认可(其中液态发酵料菌种不需提供兽药批文,只需提供生产许可证及农业农村部或省级主管部门备案证明);

  3.4.1其中消毒类药品:1)、针对非瘟病毒或其它病毒的有效性必须有第三方证明材料;2)、长效性,持续稳定有效性保持7天的证据材料;3)、主要成份的纯度,如成份是戊二醛,其成份中没有甲醇,甲醛等要求。

  3.4.2国产疫苗类标段须提供2024年9月至2025年10月期间的由中国兽医药品监察所签发的连续批次的批签发。

  3.4.3参与本项目所投产品,其产品标签或说明书中须明确标注“猪靶向”“畜禽(专)用”或“猪用”类似字样之一(除标段36、标段44、标段76、标段78、标段94、标段162不需要提供,其他标段均需提供),以确保产品适用范围符合采购需求。未按上述要求标注的产品,将视为不符合投标基本条件。(消毒产品、灭蚊蝇产品、液态发酵料菌种、灌注液除外)

  3.5、进口品牌代理商需提供疫苗或兽药经营许可证及代理资格证明(省级以上代理或中国区域代理权)。中外合资企业在国内生产的产品不属于进口产品范畴,不属于进口产品范畴可投相应国产标段。

  3.6、进口品牌须提供进口兽药注册证号,进口登记证(外饲准字);外商独资(在中国境内生产)的产品投了进口标段的须提供FDA认证证书或者VMD认证证书,并提供实际出口证明(海关报关资料)。

  3.7、兽药生产企业近二年内未被农业农村部抽检到质量不合格产品。(提供承诺函)

  3.8、本项目不接受联合体投标。

  4.资格审查方式及评标办法

  本项目资格审查采用资格后审,评标办法采用综合评分法。

  5.投标保证金

  5.1投标保证金的金额:由投标人基本账户转入投标保证金的专用账户,以其它方式转入的投标保证金无效。投标保证金到账截止时间为投标截止时间(以到账时间为准),投标保证金的金额人民币贰万元整(¥20000.00)/标段。投标人须按标段转入指定账号,不按要求递交的,按无效投标处理。

  账户名称:湖南省招标有限责任公司保证金专户

  开户银行:长沙银行东风路支行

  账号:详见招标文件

  5.2、投标保证金的退还:未中标的投标人提交的投标保证金在中标通知书发出起5个工作日内无息退还。中标单位合同签订后5个工作日内无息退还。

  6.招标文件的获取

  6.1、凡有意参加投标者,请于2026年02月12日起,至2026年02月27日17时00分止,登录湖南省招标公司智慧阳光采购平台(http://116.162.218.54:8081/qytpbidder)下载电子投标文件。

  6.2、本投标项目采用电子标方式,投标响应供应商应当在湖南省招标公司智慧阳光采购平台(http://116.162.218.54:8081/qytpbidder)进行注册登记和移动CA证书(标证通)的办理。

  6.3、任何未在湖南省招标公司智慧阳光采购平台(http://116.162.218.54:8081/qytpbidder)获取投标文件的法人或者其他组织均不得参加投标。

  6.4、本项目招标文件每套售价200元。

  7.投标文件的递交

  7.1、电子投标文件递交的截止时间(即:投标截止时间,下同)及开标时间

  2026年03月05日09时30分(北京时间)。

  请投标响应供应商登录湖南省招标公司智慧阳光采购平台(http://116.162.218.54:8081/qytpbidder)下载电子投标响应文件制作工具编制投标响应文件,投标人应在投标截止时间前通过此平台递交数据电文形式的投标文件,建议投标人上传电子投标文件容量为200MB以内,逾期递交的投标响应文件将予以拒收。

  7.2、开标地址:“湖南智慧阳光采购开标大厅”(http://116.162.218.54:8081/BidOpening),电子投标文件的解密截止时间为投标响应截止时间后30分钟。请投标人登录“湖南智慧阳光采购开标大厅”(http://116.162.218.54:8081/BidOpening)于规定时间内在开标大厅进行解密,请投标人自备解密电脑和网络。

  7.3、逾期送达、不按照投标文件要求的电子投标文件,电子招标投标交易平台将予以拒收。逾期送达的、未送达指定地点的、不按照投标文件要求密封的、未成功上传电子投标文件的,招标人将予以拒收。

  8.发布公告的媒介

  本次招标公告同时在《湖南招标网》(http://116.162.218.54:8081/)、《中国招标投标公共服务平台》(http://www.cebpubservice.com/)上同步发布。

  9.招标人补充的其它内容

  具体详见招标文件

  10.联系方式

  招标人:湖南新五丰股份有限公司

  地址:湖南省长沙市芙蓉区五一西路2号第一大道19-20楼

  联系人:杨勇

  电话:0731-84449588-507

  招标代理机构:湖南省招标有限责任公司

  地址:长沙市湘府东路二段199号

  电话:0731-84530088

  联系人:童浩洋李伟欧阳晖

  11.其他说明

  11.1、请各潜在投标响应供应商特别注意,本项目采用电子标,电子招标投标交易平台为湖南省招标公司智慧阳光采购平台(http://116.162.218.54:8081/qytpbidder),投标人应当在上述电子招标投标交易平台注册登记,否则无法参加投标活动。注册登记以及电子招投标等具体内容请参看湖南省招标公司智慧阳光采购平台发布的相关指南!

  11.2、对网上招投标操作不熟悉或自身电脑、个人网络等原因导致不能在投标截止时间之前完成投标文件上传的,相应责任由投标人自行承担。建议各投标人在工作时间段内上传投标文件,选择IE11浏览器进行文件解密,在操作系统过程中有疑问或困难请及时进行咨询。

  11.3、如果开标时出现网络故障、技术故障等情形而影响招投标活动,招标人将采取项目延期、延长投标文件解密时间等相应措施,以保障投标活动的公开、公平和公正,投标人不得对此持有异议。

  11.4、平台技术支持联系方式

  联系电话:17752760760 18390336947

查股网为非盈利性网站 本页为转载如有版权问题请联系 767871486@qq.comQQ:767871486
Copyright 2007-2025
www.chaguwang.cn 查股网