chaguwang.cn-查股网.中国
查股网.CN
中国移动(600941)内幕信息消息披露
个股最新内幕信息查询:
返回查股网主页
收藏查股网(Ctrl+D键)
中国移动分时资金
中国移动日线资金
大盘分时DDX数据
大盘历史DDX(日线图)
基本面选股系统
主力资金流向统计
Level-2指标龙虎榜
DDX综合选股(V1)
DDX综合选股(V2)
DDX选股决策(实时)
板块资金流向(实时)
热点板块概念股票
中国移动研究报告
中国移动价值分析
中国移动概念题材
中国移动内幕消息
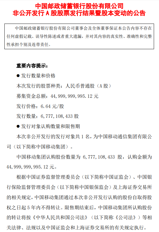
邮储银行披露定增发行结果:中国移动集团斥资450亿元全额包揽
http://www.chaguwang.cn
2023-03-29
中国移动内幕信息
来源 :公司公告
2023-03-29
邮储银行披露非公开发行A股股票发行结果:中国移动集团斥资450亿元全额包揽。
有问题请联系
767871486@qq.com
商务合作广告联系
QQ:767871486
www.chaguwang.cn
查股网