华安证券在龙年首个工作日即被证监部门采取责令改正的监管措施,原因包括发布的涉及“左江科技”等研报存在制作不审慎的情形
成为龙年首家被采取监管措施的券商,可能是华安证券股份有限公司(下称华安证券,600909.SH)没有预料到的。而被采取监管措施的原因,涉及华安证券所撰写的关于上市公司左江科技(300799.SZ)的研报。
据中国证监会官网信息,华安证券在龙年首个工作日即被证监部门决定采取责令改正的行政监管措施,原因包括发布的涉及“左江科技”等研究报告存在制作不审慎的情形等。此前,2024年2月5日,深交所已因上述“左江科技”研报一事对华安证券采取书面警示的自律监管措施。
令人费解的是,在左江科技连续三次发布可能被实施退市风险警示的公告后,华安证券仍发布了买入推荐研报。
据华安证券2023年半年报,报告期内,该公司共完成研究报告1500余篇。该公司研究收入快速增长,研究业务成为其机构业务引擎。
华安证券近日还发布了2023年度业绩快报,2023年归属于上市公司股东的净利润同比增8.40%。
华安证券称,权益性证券投资收益年内有较大增幅,带动该公司经营业绩同比提升。而该公司2023年三季报也显示,当年前三季度该公司业绩增长主要因投资收益与公允价值变动收益的总额同比增长较快,而利息净收入、手续费及佣金净收入则同比下降。
标点财经就上述被采取监管措施、业绩增长等问题向华安证券发送了沟通提纲,截至发稿尚未收到回复。
被采取监管措施
在上市公司公告可能被实施退市风险警示后,仍然发布推荐买入的研报,有些令人费解。
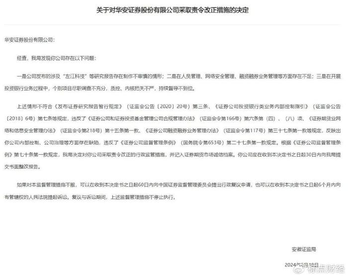
证监会官网信息显示,2024年2月18日,安徽证监局发布《关于对华安证券股份有限公司采取责令改正措施的决定》(下称《决定》)。该局决定对华安证券采取责令改正的行政监管措施,并记入证券期货市场诚信档案。
经查,安徽证监局发现华安证券存在以下问题:一是公司发布的涉及“左江科技”等研究报告存在制作不审慎的情形;二是在人员管理、网络安全管理、融资融券业务管理等方面存在不足;三是在开展投资银行业务过程中,个别项目尽职调查不充分,质控、内核把关不严,持续督导不到位。
安徽证监局称,上述情形反映出华安证券内部控制、公司治理等方面存在缺陷。
2024年2月19日,华安证券发布公告表示,公司将按照监管要求即行整改,加强相关业务的内控和合规管理,提升内部管理和公司治理水平,促进公司持续稳健规范发展。
实际上,2024年2月5日,深交所也对华安证券采取了书面警示的自律监管措施,原因为:2023年1月31日、2月25日、3月25日,该所上市公司左江科技连续三次发布了公司股票交易可能被实施退市风险警示的公告,2023年4月25日,华安证券发布了题为《算力领域的璀璨明珠,DPU放量乘势而起》的深度研究报告并推荐买入左江科技。但华安证券发布的相关研究报告分析结论依据不充分,结论不审慎,未充分揭示投资风险,华安证券对研究报告质量审核把关不严。
在上述研报发布的当天,左江科技收于218.98元,收涨3.3%。此后,左江科技总体继续保持升势,并在2023年7月14日最高冲到299.8元,自研报发布后最高上涨36.91%。而此时,左江科技已经“披星戴帽”成了*ST左江,被称为“史上最贵ST股”。随后,*ST左江进入下跌通道,形成“A”杀。2024年2月22日,*ST左江收于19.26元,较最高点跌去93.58%。
据左江科技公告,该公司股票自2023年5月4日起被实施“退市风险警示”,股票简称变更为“*ST左江”。实施“退市风险警示”的原因是该公司2022年年度经审计后的净利润(扣除非经常性损益前后孰低)为负值且营业收入低于1亿元。
2024年1月29日,证监会通报*ST左江财务造假案阶段性调查进展情况。2023年11月24日,该会对退市风险公司*ST左江立案调查。证监会称,现已初步查明,*ST左江2023年披露的财务信息严重不实,涉嫌重大财务造假。
安徽证监局在《决定》中明确指出上述相关情形不符合《发布证券研究报告暂行规定》(证监会公告〔2020〕20号)第三条。据该条规定,证券公司、证券投资咨询机构发布证券研究报告,应当遵守法律、行政法规和本规定,遵循独立、客观、公平、审慎原则,有效防范利益冲突,公平对待发布对象,禁止传播虚假、不实、误导性信息,禁止从事或者参与内幕交易、操纵证券市场活动。
华安证券2023年半年报显示,该公司坚守研究本源属性推动研究业务重构,研究收入快速增长,市场影响力和内部协同作用显著增强。该公司研究业务持续加强核心团队建设,提升质控合规水平,成为公司机构业务引擎,为投行、投资等条线提供专业能力支撑。报告期内,该公司共完成研究报告1500余篇。
权益性投资收益带动业绩提升
2024年1月27日,华安证券发布2023年度业绩快报。该公司当年营业总收入为36.54亿元,同比增15.66%;归属于上市公司股东的净利润为12.81亿元,同比增8.40%。
华安证券称,权益性证券投资收益年内有较大增幅,带动公司经营业绩同比提升。
据华安证券2023年三季报,当年前三季度,该公司营业收入同比增13.32%,归属于上市公司股东的净利润同比增0.23%。从华安证券2023年前三季度财务数据来看,该公司当年前三季度业绩增长主要在于投资收益与公允价值变动收益的总额同比增长,而利息净收入、手续费及佣金净收入均同比下降。
2023年前三季度,华安证券投资收益与公允价值变动收益的总额为7.75亿元,同比增51.37%;利息净收入同比降1.81%;手续费及佣金净收入同比降8.08%。
融资方面,华安证券此前发行了可转债,但转股比例较低。
2024年1月3日,华安证券公告可转债转股结果暨股份变动。华安证券于2020年3月12日公开发行总额28亿元可转换公司债券,期限6年,2020年4月9日起在上交所挂牌交易,债券简称“华安转债”。“华安转债”自2020年9月18日起可以转换为该公司A股普通股。自2020年9月18日至2023年12月31日期间,“华安转债”累计有50.6万元转换为公司A股股票,累计转股数量为62270 股,占可转债转股前公司已发行股份总数的 0.0017%;截至2023年12月31日,公司尚未转股的可转债金额占可转债发行总量的99.9819%。
2024年1月12日,华安证券公告不向下修正“华安转债”转股价格。截至当日,华安证券股价已出现任意连续三十个交易日中至少有十五个交易日的收盘价低于当期转股价格的80%之情形,触发“华安转债”的转股价格向下修正条件。
“华安转债”初始转股价格为8.77元/股,当前转股价为6.02元/股。2024年2月22日,华安证券收盘价为4.63元。
华安证券称,“华安转债”距离6年的存续期届满期尚远,且近期公司股价受市场波动情况等因素影响较大,未能正确体现公司长远发展的内在价值。
这意味着,如果华安证券股价回升不理想,转股难度加大。
除了可转债,华安证券还发行其他债券来融资。
2023年11月4日,华安证券公告,截至2023年10月末,该公司借款余额为211.53亿元,累计新增借款金额为51.85亿元,累计新增借款占2022年末净资产的比例为25.65%,超过20%。
其中,截至2023年10月末,该公司债券余额较2022年末增加43.56亿元,占2022年末公司净资产的21.55%,主要是公开发行公司债券和公开发行次级债券增加所致。
华安证券被采取监管措施

资料来源:中国证监会官网