深交所自律处分之后,华安证券在开年首个工作日,收到了来自安徽证监局的“龙年首罚”。

开盘前夕火线点名
2月18日,也就是开盘前夕。整装待发的安徽证监局,对本土券商华安证券,开出了甲辰龙年首份券商罚单。

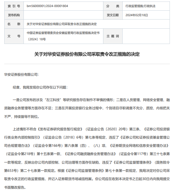
安徽证监局查明,华安证券存在三项违规。
第一项是公司发布的涉及“左江科技”等研究报告存在制作不审慎的情形。不符合《发布证券研究报告暂行规定》(证监会公告〔2020〕20号)第三条规定。这一一规定要求券商机构发布研报,“应当遵守法律、行政法规和本规定,遵循独立、客观、公平、审慎原则,有效防范利益冲突,公平对待发布对象,禁止传播虚假、不实、误导性信息,禁止从事或者参与内幕交易、操纵证券市场活动”。
说来,行家也是一语成谶。在《重大造假的*ST左江,闭眼保荐与踊跃推票》一文中曾提及:曾有最贵ST股的“左江科技”,在业绩为负,并且多次发布退市风险警示之际,华安证券公开发布题为《算力领域的璀璨明珠,DPU放量乘势而起》的深度研究报告,“推荐买入”,开创券业先河。

话音刚落,随着这家“妖股”因业绩造假被查,重拳出击的监管,盯上了公开“吹票”的券商。
在此之前,深交所在今年2月5日点名华安证券研报分析结论依据不充分,结论不审慎,未充分揭示投资风险,公司对研报质量审核把关不严。依据深交所《会员管理规则》,对其采取书面警示的自律监管措施。
内控管理存在缺陷
安徽证监局同时指出,华安证券在人员管理、网络安全管理、融资融券业务管理等方面存在不足。违反了《证券公司和证券投资基金管理公司合规管理办法》(证监会令第166号)第六条第(四)、(八)项、《证券期货业网络和信息安全管理办法》(证监会令第218号)第十五条第一款、《证券公司融资融券业务管理办法》(证监会令第117号)第三十七条第一款等规定。
在开展投资银行业务过程中,华安证券个别项目尽职调查不充分,质控、内核把关不严,持续督导不到位,违反《证券公司投资银行类业务内部控制指引》(证监会公告〔2018〕6号)第七条等规定。
以上情形,反映出华安证券内部控制、公司治理等方面存在缺陷,违反了《证券公司监督管理条例》(国务院令第653号)第二十七条第一款规定——“证券公司应当按照审慎经营的原则,建立健全风险管理与内部控制制度,防范和控制风险。”
为此,安徽证监局对华安证券采取责令改正的监管措施,并记入证券期货市场诚信档案。
果断认错拉满好感
当晚,华安证券发布临时公告称,已收到监管处罚函。

作为上市券商,华安证券态度颇为端正,承诺“将按照监管要求即行整改,加强相关业务的内控和合规管理,提升内部管理和公司治理水平,促进公司持续稳健规范发展”。
而对12.8万名股东,华安证券表示,“目前公司经营情况一切正常,敬请广大投资者注意投资风险”。
多则从业人员罚单
听其言,观其行。行家还是发现2023年以来至少有三份针对券商从业人员的罚单,明确涉及华安证券。
2023年5月,安徽证监局点名分析师陈晓署名的研报《“专精特新”智能仓储物流供应商,自研自产打造核心竞争力》,存在可比公司选择依据不充分、盈利预测论证不充分、文字图表不一致、数据来源不明等情形。据中证协从业人员信息,这位被警示记档的分析师,任职机构为华安证券。
2023年6月,安徽证监局点名杨爱民在华安证券任职期间,从2000年6月2日到2021年11月19日控制并使用“赵某文”证券账户炒股,累计交易390只股票,累计交易金额9.08亿元。伟海精英显示,这一历时21年零五个月的从业人员违规炒股案,当事人指向在2022年3月卸任的华安证券原总裁。
2023年9月,因替客户办理证券交易,安徽证监局对从业人员谢飞予以监管警示,并记入证券期货市场诚信档案。据伟海精英数据,谢飞当时任职于华安证券宿州淮海路营业部,在监管函下发之际已经离职注销。
新老交替高管换届
行家了解到,2023年中,华安证券完成换届,主要高管批量变动。
2023年5月4日,副总经理赵万利转正,担任华安证券总裁。从“安徽证券”算起,他在华安证券的从业履历超过20年,有着经纪业务管理背景。2015年12月,他加入高管序列,担任董事会秘书;2018年8月担任副总经理。
同一天,原总裁助理唐泳、王孝佳升任副总裁,原中天国富副总经理周庆华担任副总裁,一个月之后,原德邦证券副总裁顾勇履新华安证券,分管财富管理业务。
而分管合规管理的高管,由具有监管背景的刘晓东担任,已有五年之久。公开信息显示,2019年2月,刘晓东出任合规总监至今,此前他曾在安徽证监局任职。
业绩数据小幅反弹
不久前,华安证券发布了2023年度业绩快报公告。经初步核算,2023年营业收入36.54亿元,同比上涨15.66%;实现归属于上市公司股东的净利润12.81亿元,同比上涨8.40%。

华安证券表示,业绩增长主要来自权益性证券投资收益的增幅。这一业务的表现,在三季报中可见一斑。
2023年前三季度,自营业务是唯一增长的业务,揽收9.59亿元,同比涨幅为39.34%。经纪业务净收入7.33亿元,同比下降5.93%;信用业务收入3.25亿元,同比下降1.75%。资管业务收入3.32亿元,同比下降4.11%;投行业务揽收0.56亿元,同比降幅达53.05%。

纵向来看,华安证券在2022年业绩出现了大幅下降;2023年虽有小幅反弹,整体水平未超过2021年。或许,这与包括财富管理、投资银行等重头业务的“歇火”有关。