来源 :网易财经2024-02-20
连续三次发布退市风险警示的*ST左江,在蹭上算力概念后股价一度冲至299.8元/股,成为“史上最贵ST股”,如今又因财务造假落得一地鸡毛,股价较高点缩水93.5%。力推*ST左江的华安证券,也于近日收到监管罚单。
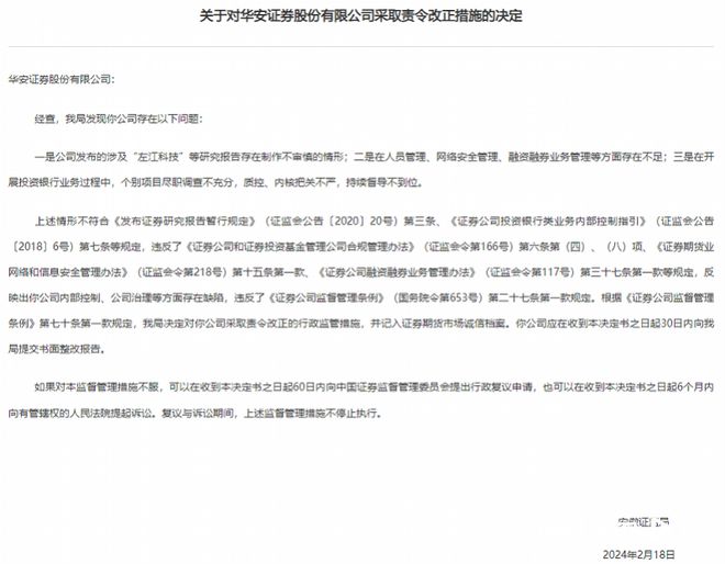
近日,安徽证监局发布《关于对华安证券股份有限公司采取责令改正措施的决定》,指出该公司存在三大问题,决定对公司采取责令改正的行政监管措施,并记入证券期货市场诚信档案,同时要求公司在收到决定书之日起30日内提交书面整改报告。这也是本月自深交所发出警示函之后,华安证券二度被罚。

南都记者梳理后发现,监管对于华安证券的两次处罚,均聚焦于华安证券发布的涉及“左江科技”等研究报告存在制作不审慎的情形。深交所认为,华安证券发布的相关研究报告分析结论依据不充分,结论不审慎,未充分揭示投资风险,公司对研究报告质量审核把关不严。
左江科技,即曾经的“最贵ST股”*ST左江。根据深交所公告,2023年1月31日、2月25日、3月25日,*ST左江连续三次发布公司股票交易可能被实施退市风险警示的公告。
对于这样一只股票,华安证券却在2023年4月25日发布了题为《算力领域的璀璨明珠,DPU放量乘势而起》的深度研究报告,预测左江科技2022年至2024年3年间分别实现收入0.6亿元、9.3亿元、13.4亿元,并给予“买入”的推荐评级。

在资金对于算力、DPU芯片概念的追逐之下,*ST左江的股价一路飙升,从研报发布初期的210元/股,在三个月内涨至最高299.8元/股。然而,去年12月的一纸立案告知书,也让这只“最贵ST妖股”如遭重锤,每股价格从最高近300元跌至目前不足20元。
2023年12月1日,*ST左江公告称收到立案告知书,因涉嫌信息披露违法违规,中国证监会决定对公司立案。2024年1月30日,证监会通报表示,2023年11月24日,对退市风险公司*ST左江立案调查。现已初步查明,*ST左江2023年披露的财务信息严重不实,涉嫌重大财务造假。
随后的2月5日,深交所对华安证券出具警示函。该警示函提到,在*ST左江连续三次发布了可能被实施退市风险警示的公告后,华安证券仍发布深度研究报告并推荐买入该公司股票。
作为市值超200亿的老牌券商,华安证券前身是1991年成立的安徽省证券公司,是安徽省第一家专营证券机构。上市以来,华安证券被监管机构的行政处罚并不多,这一次处罚也自然成为市场关注的焦点。
值得一提的是,在安徽证监责令整改的内容中,除了研报问题外,此次华安证券还存在个别投行项目“尽职调查不充分,质控、内核把关不严,持续督导不到位”的情况。
事实上,华安证券在2022年11月也曾被中国证监会出具警示函,原因为“投资银行类业务内部控制不完善,存在合规人员独立性不足,投行条线部分专职合规人员薪酬未达标,部分项目在内核会议前未开展问核工作等违规问题”。
据悉,就在2022年9月,北交所决定终止对安徽泰达新材料股份有限公司(以下简称“泰达新材”)公开发行股票并在北交所上市审核的决定,该公司的保荐机构正是华安证券。
上市委员会审议认为,泰达新材及中介机构未就报告期内毛利率显著高于同行业上市公司的合理性、净利润连续大幅增长的合理性进行充分的解释、说明,相关信息披露不符合《证券法》第十九条等相关规定。结合上市委员会审议意见,北交所决定对泰达新材公开发行股票并在北交所上市申请予以终止审核。
此外,2022年4月,华安证券保荐的高德信收到北交所决定终止公司上市审核的决定;2023年8月,深交所发布关于终止对拓尔微电子股份有限公司首次公开发行股票并在创业板上市审核的决定,保荐机构同样是华安证券。
对于安徽证监局行政监管措施,华安证券表示,公司将按照监管要求即行整改,加强相关业务的内控和合规管理,提升内部管理和公司治理水平,促进公司持续稳健规范发展。