入围TOP20,华安证券申请资管子公司
券业行家,事实说话。
在行家点评广发资管之后,券业资管江湖又有变动:华安证券再度官宣申请资管子公司。而这家券商2021年度资管业务排名入围TOP20,在中型券商中表现较为突出。

华安证券再度公告
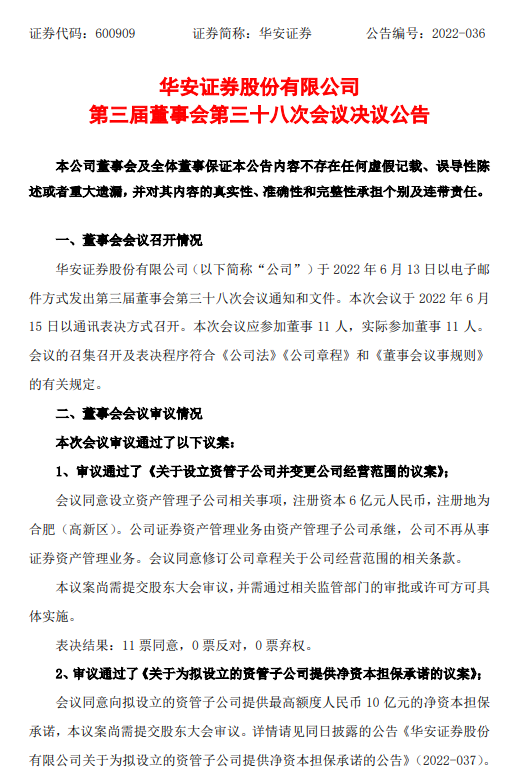
时隔近两年,华安证券再度公告官宣拟设立资管子公司。
2022年6月15日,华安证券第三届董事会第三十八次会议审议通过决议,拟出资6亿元人民币,在总部所在地的合肥(高新区)设立资产管理子公司(下文暂名“华安资管”。华安资管成立后,将承继华安证券的资产管理业务。华安证券拟为华安资管提供最高10亿元的净资本担保承诺。

华安证券表示,此举旨在更好把握资产管理行业的发展机遇,拓展资产管理业务的深度和广度,做大做强资产管理业务,优化公司业务收入结构,加快创新发展和业务转型。
按照相关规则,待股东大会审议通过后,华安证券将向证监会申请。
这并非华安证券首次发布涉及资管子公司的公告。2020年8月28日,华安证券第三届董事会第十五次会议就曾全票表决通过设立资管子公司的议案。但这一份“过期”公告语焉不详,其后近两年时间里几乎没有被提及。

连续五年一期增长
与刻板印象不同,华安证券资管业务实力不俗。
纵向来看,从2016年以来的五年一期,资管业务均保持了正增长。2021年度,华安证券资管业务揽收4.32亿元,同比增长38.89%。

2022年一季度,华安证券资管业务保持了强劲的增长态势,当期揽收1.08亿元,同比增幅为46.05%;这一增速为华安证券五类主营业务之首。

自2021年以来,海通证券发布了多份研报,看好华安证券的资管业务。主要观点包括:华安证券不断深化资产管理业务转型,基本完成大集合公募化改造工作,改造进度领先同业;持续拓展合作渠道,优化资管产品结构,提升主动管理能力;加大资管投顾业务推广,稳步推进资管子公司设立工作,重点产品收益排名行业前列。
曾被监管责令整改
而在2021年11月,安徽证监局对华安证券采取责令改正措施,原因是其私募资管业务存在三项违规。
一是不同资产管理计划账户间存在违规交易。
二是债券投资风险管控不完善,部分产品集中持有单一债券且杠杆率较高、部分债券信用评分标准不明确、未及时调整不符合内部准入规定的交易对手方名单。
三是未针对主要业务人员和相关管理人员建立收入递延支付机制。

同时受罚的还有四名责任人。唐泳作为时任分管高管、部门负责人,操晓清、袁方、琚亮作为相关产品投资经理,因对前述违规行为负有直接责任,被安徽证监局约谈。

公开信息显示,唐泳生于1972年7月,法学硕士。历任华安证券业务拓展部经理助理、业务拓展部副经理(主持工作)、经纪业务部副总经理、资产管理总部副总经理(主持工作)、资产管理总部总经理。自2018年9月起任华安证券总裁助理兼资产管理总部总经理。
华安证券在2021年报中披露,公司对此采取了加强监管部门沟通,严控投资交易行为,细化薪酬递延制度,健全内部问责机制的措施。同时公司还进一步加强合规经营思想建设,以完善制度体系建设,牢固树立合规意识,合规风险管理,提升风险控制能力。
券商资管年度排名
关于券商资管业务,刚刚出炉的中证协2021年度券商排名,列示了资产管理业务收入位居中位数以上的47家券商,华安证券排名第17位。

考虑到口径差异,行家统计了合并利润表中的“受托客户资产管理业务净收入”项:中信证券以117.02亿元居首,同比增长46.16%。广发证券为99.46亿元,同比增长50.74%;华泰证券(37.72亿元)、海通证券(36.64亿元)、东方证券(36.22亿元)颇为接近,同比增幅分别为26.59%、8.66%和46.91%。在非头部券商中,财通证券排名第9;而华安证券则排名第20位。

目前,行家根据中证协信息,查询了现有的20家券商资管子公司基本情况。

然而,头部券商中,中信证券、中金公司、中信建投、国信证券和申万宏源的缺席,让这份名单尚未完成。
哪家券商动作较快
近年来,券商设立资管子公司的“浪潮”方兴未艾。今年4月,国联证券和国信证券几乎同时公告,拟设立资管子公司。
截至目前,证监会审批列表中,中金公司申请设立子公司的进度最快。证监会于2022年6月17日第一次提出反馈意见,要求中金公司就资管子公司的同业竞争、高管职责、衔接安排、业务划分等方面进行补充说明。
在此之前,万联证券和申万宏源分别于2021年3月和2021年12月收到第一次反馈意见。
今年以来,国金证券、中信证券和中信建投申请设立资管子公司,相继获得证监会受理。
那么,哪家券商资管子公司近期可能获批?后续还有哪些券商加入这一行列?