来源 :运营商财经网金融2024-03-15
315消费者权益日正当时,运营商财经整理总结了一些证券公司损害客户权益的违法违规行为,且财达证券就在内,因其未防范从业人员利用职务便利从事违法违规、超越权限或者其他损害客户合法权益的行为,曾被河北证监局出具警示函。
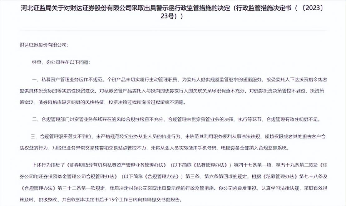
2023年8月24日,河北证监局出具了一则警示函,直指财达证券股份有限公司存在私募资产管理业务运作不规范、合规管理部门对资管业务条线存在的风险合规性检查不充分、合规管理职责落实不到位等三宗违法违规行为。

具体来看,首先,财达证券个别产品未切实履行主动管理职责,为委托人提供规避监管要求的通道服务。接受委托人下达投资指令或者提供具体投资标的等实质性投资建议。对私募资管产品委托人与投向的债券发行人的关联关系尽职调查不充分。对债券投资决策管控不到位,投资策略宽泛、债券风格库缺乏明显的风格特征、投资决策过程和询价过程留痕不清晰。
其次,公司合规管理未贯穿资管业务的决策、执行等环节,合规管理有效性明显不足;以及,公司未严格规范经纪业务从业人员的执业行为,未防范其利用职务便利从事违法违规、超越权限或者其他损害客户合法权益的行为,对经纪业务异常交易预警和交易站点管控不力,未将从业人员实际使用手机号码、电脑设备全部纳入合规监测系统。
总体来看,财达证券对客户的侵权行为还是较为严重的,值得引起高管层的重视。财达证券目前合规负责人由女高管李华素担任,今年57岁的她距离法定退休年龄3年。
不知道李华素对此次财达证券的多宗违法违规侵权行为是否重视,但从现在过去了6个月时间来看,财达证券并未再出现类似违规问题,李华素应该已加强了相关管理。