来源 :中国三峡能源2023-10-07
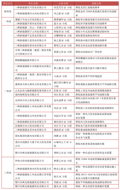
近日,中国水利电力质量管理协会公布2023年全国电力行业质量管理小组活动评价成果,三峡能源共计30个质量管理小组活动成果获得奖项,其中特等奖2项,一等奖2项,二等奖21项,三等奖5项。

“特等奖”获奖小组风采
风花雪月QC小组

小组介绍
小组成立于2022年7月,共由11名成员组成,以云南分公司宾川发电有限公司现场管理团队成员为主体,主要负责干塘子光伏电站设备运行维护工作。小组自成立以来,聚焦场站质量管理提升,致力于精准定位场站中心工作存在的实际问题,始终坚持以问题为导向,以目标为牵引,充分调动员工积极性、创造性,集思广益、群策群力,扎实高效解决突出问题。努力将“质量第一、源头管理、零缺陷、全员参与、持续改进”等质量管理理念贯穿到日常工作中,凝心聚力,在稳固提升设备运行可靠性,降低故障损失的同时,为筑牢场站质量安全管理基础提供有力保障。
成果特色
《降低光伏汇流箱故障率》——通过调整汇流箱熔断器夹片厚度,增加夹片弹力值,保证了熔断器与夹片的最优接触。另外,通过定期打磨熔断器触头氧化层,减小熔断器与夹片之间的接触电阻,大幅度降低了熔断器触头温度。成果实施后,汇流箱故障率由2.82%降低至0.42%,效果显著,超额完成了预期目标。

夹片性能测试

目标完成前后对比图
风之影QC小组

小组介绍
小组成立于2017年7月,共由10名成员组成,是一只年轻充满活力的队伍。小组以辽宁分公司调兵山检修中心现场管理团队成员为主体,自成立以来,成员们立足自身岗位,以科技创新为主线,遵循质量管理小组活动准则;以解决现场生产实际问题为目标,积极探索不断改进,将质量管理融入到日常工作中来,努力提升现场工作效率。
成果特色
《降低750千瓦机组液压系统月均故障率》——通过将液压系统故障进行分层分类,找出末端原因为液压缸密封间隙大以及滤波板异常。使用丁腈橡胶材质的密封圈替代现有的液压缸密封圈,同步利用滤波板串联稳压二极管,大幅度降低液压系统月均故障率。本次创新管理活动产生明显有形效益。

滤波板串联稳压二极管测试

目标完成前后对比图
三峡能源高度重视质量管理小组活动,不断完善质量管理小组活动管理制度,支持员工开展质量管理小组活动,在工作岗位中运用科学方法和工具,解决和改进工作现场设备设施的生产工艺、工程质量等存在的问题,提高经济效益,提升员工技术操作水平和解决问题的能力。后续,公司将加大力度推广质量管理小组活动成果,推动成果转化实际应用,为公司高质量发展作出更大贡献。