来源 :金融界2025-02-08
在资本市场的浪潮中,“杉杉系”正面临着前所未有的严峻考验。如今距离周婷正式接手“杉杉系”还不满三个月,重重挑战摆在她的面前。
2024 年 11 月,42 岁的周婷被杉杉股份董事会推选为公司新任董事长,正式掌舵“杉杉系”,前任董事长郑驹改任副董事长。周婷曾是电视台记者和主播,也是杉杉创始人郑永刚的第二任妻子,而郑驹是郑永刚与前妻周继青之子。
回顾过往,2023 年 2 月,郑永刚因突发心脏病去世,郑驹被推举为杉杉股份董事长,成为“杉杉系”掌门人。然而,郑驹掌舵之路布满荆棘,行业下行周期的冲击下,杉杉股份业绩持续低迷,“杉杉系”陷入资金链紧张的困境。2024 年 6 月 28 日,杉杉集团发布贷款利息逾期公告,虽随后完成款项支付,但此后债务违约问题接踵而至。债务问题集中爆发,除经济与行业环境不佳、管理层管理不当外,早期业务扩张的“高杠杆”操作成为重要隐患。同时,郑永刚去世后,银行对杉杉信任危机显现,部分银行抽贷,使得局面雪上加霜。此外,杉杉控股因涉嫌规避要约收购义务被证监会立案调查,“杉杉系”还因流动性危机放弃上市公司永杉锂业的控制权。
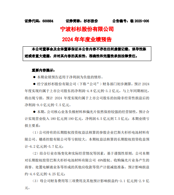
从业绩表现来看,1 月 26 日晚,杉杉股份披露业绩预告,预计 2024 年归母净利润亏损 3.2 亿元- 4.8 亿元,与上年同期相比,将出现亏损;预计 2024 年扣非净利润亏损 7.5 亿元- 9 亿元。对于业绩亏损,杉杉股份给出三点原因:一是公司持有的长期股权投资权益法核算的参股企业巴斯夫杉杉电池材料有限公司、穗甬控股有限公司等亏损较大,本期权益法核算的长期股权投资收益预计- 6.2 亿元到- 5.7 亿元;二是结合行业市场变化和实际经营情况等因素,基于谨慎性原则,公司本期对长期股权投资巴斯夫杉杉电池材料有限公司 49%股权、收购偏光片业务产生的商誉、处置电解液业务等形成的其他应收款等资产计提减值准备,预计影响损益约- 4.6 亿元到- 4.25 亿元;此外,母公司财务费用等三项费用及其他预计影响损益约- 3.1 亿元到- 2.9 亿元。不过,2024 年公司核心业务负极材料和偏光片依然保持了较强的经营韧性,预计合计实现营业收入 180 亿元到 190 亿元,净利润 6.5 亿元到 7.5 亿元。二级市场上,近三年,杉杉股份股价已跌去超七成,现总市值 165 亿元左右。

对比同行业,在锂电负极材料领域,8 月 29 日,负极材料龙头贝特瑞发布半年报,上半年营收 70.38 亿元,同比降低 47.57%;净利润为 4.93 亿元,同比减少 41.84%。而杉杉股份上半年实现营收 88.2 亿元,同比减少 6.84%;净利润为 1757.45 万元,较上年同期下滑 98.27%。除这两家企业外,璞泰来(603659.SH)上半年营收、净利双降,营收同比下降 18.42%,净利润同比下滑 39.91%;翔丰华(300890.SZ)上半年营收同比减少 24.84%,净利润更是大幅下降 79.14%;尚太科技(001301.SZ)虽营收有所增长,但净利润增长幅度较小,增收不增利。产品价格下行是行业内多数企业业绩下滑的共同原因,近年来,国内负极材料行业扩产节奏加快,行业呈现阶段性、结构性产能过剩态势,负极材料价格持续下行。上海有色网 SMM 数据显示,去年全年,低端、中端、高端人造石墨负极价格均跌超三成,2024 年价格依旧低迷。尽管业绩下滑,但杉杉股份和贝特瑞等企业在研发投入上毫不含糊,杉杉股份上半年研发费用达 5.26 亿元,同比提高 41.64%。
面对困境,周婷展现出坚定的决心。上任杉杉股份董事长次日,她发布“致全体杉杉同仁的一封信”,表明将坚定信心,引进战略投资,加快资产处置。据杉杉集团相关人士透露,周婷接手后拜访了所有债权银行,目前已有银行同意续贷。但仍有债权人失去信心,今年 1 月 21 日,中国建设银行股份有限公司宁波市分行等三家银行向法院申请对杉杉集团进行重整。2 月 7 日下午 16 时许,杉杉集团重整听证会在宁波市鄞州区人民法院第四审判庭告一段落,面对听证会的问询,周婷有些哽咽地回答:“杉杉走到今天,我真的也很遗憾,我已经尽全力了。”她还表示,“后面还有很多工作要做,也许更大的挑战在后面。杉杉不放弃,不躺平。”最终结果将由鄞州区人民法院评判公布。