来源 :CINNO2022-01-27
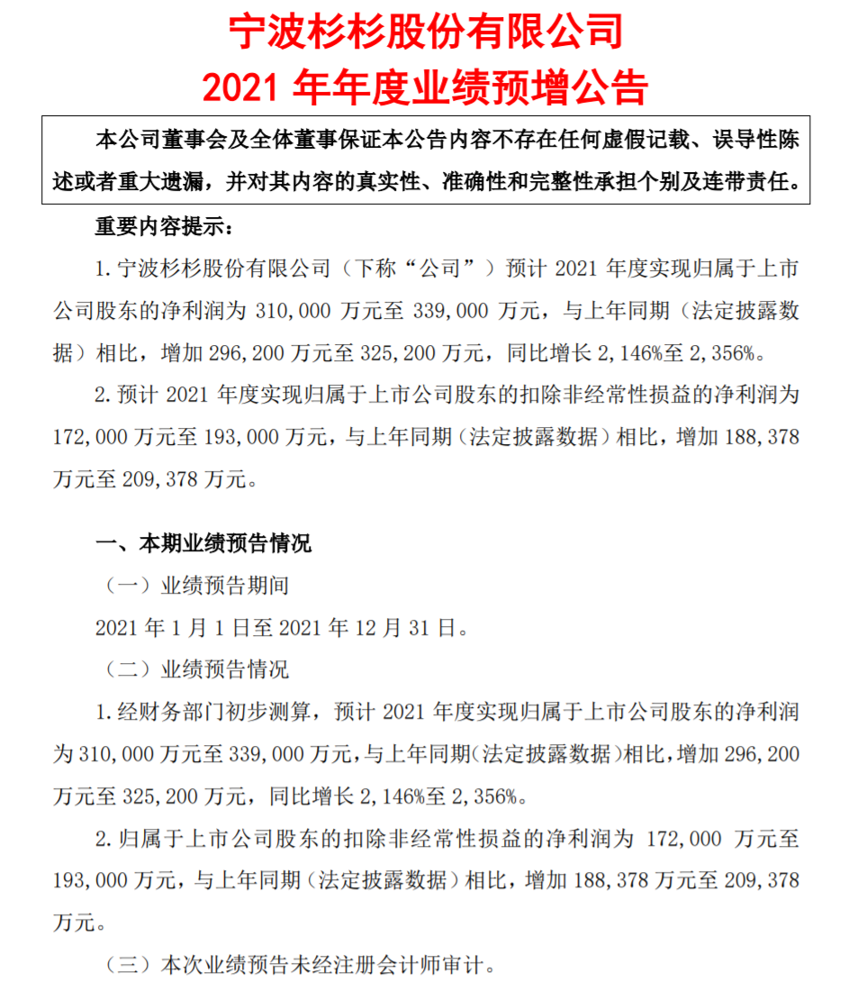
杉杉股份公布,公司预计2021年度实现归属于上市公司股东的净利润为31亿元至33.9亿元,与上年同期(法定披露数据)相比,增加29.62亿元至32.52亿元,同比增长2146%至2356%。
预计2021年度实现归属于上市公司股东的扣除非经常性损益的净利润为17.2亿元至19.3亿元,与上年同期(法定披露数据)相比,增加18.84亿元至20.94亿元。

本次业绩变动的原因为:
(一)报告期,新能源汽车行业景气度持续提升,下游客户需求旺盛,公司充分抓住市场机遇,加速推进核心业务的产能释放,锂电材料业务整体销量和盈利水平同比大幅提升。
负极材料业务多措并举,积极响应市场需求,通过完善产业链布局保证产品交付,实现产销量快速增长;叠加包头一体化产线达产,规模效应进一步凸显,降本增效显著,负极材料业务毛利率同比增长。同时公司通过持续的研发投入推进原材料、加工工艺的创新和新型产品的开发,提升了公司负极材料业务的市场竞争力。

正极材料业务持续强化供应链管理,原材料涨价传导顺畅,产品盈利能力提升。电解液业务受益于六氟磷酸锂价格上涨及公司自备部分六氟磷酸锂产能,业绩同比大幅提升。
(二)2021年2月1日,公司完成偏光片业务的中国大陆交割并将其纳入合并范围,该新增业务发展稳定并带来较高的业绩贡献。
(三)本期非经常性损益对业绩影响较大,主要系期内公司完成对湖南杉杉能源科技有限公司(下称“杉杉能源”)19.6438%股权的转让交割,获得投资收益;以及公司根据企业会计准则对持有剩余股权以丧失杉杉能源控制权日的公允价值重新计量,计入丧失控制权当期的投资收益。