来源 :妙可蓝多Milkground2022-12-14
12月11日,在由中营惠营养健康研究院、中国营养学会营养健康研究院、中国疾病预防控制中心营养与健康所、青岛大学、武汉科技大学共同主办的第二届营养科技创新大会上,由中国营养学会营养健康研究院、中营惠营养健康研究院编撰、妙可蓝多支持的《奶酪消费与健康研究报告》正式发布,这也是国内奶酪行业首份消费与健康研究报告。

为推动奶酪科学研究和应用创新,发挥乳制品在合理膳食中的重要作用、促进国民健康的共同目的,妙可蓝多与中国营养学会的营养健康研究院于2021年联合成立了“奶酪营养与创新研究中心”。依托营养健康研究院的科研实力及专业调查,为深度了解我国国民对奶酪的认识、态度和行为,并为科学指导我国居民奶酪消费提供建议,通过研究覆盖不同年龄阶段、不同教育水平、职业、家庭人均月收入及居住地区人群的近2500份问卷,研究中心历时300余天输出了以科学证据为基础的《奶酪消费与健康研究报告》白皮书。
该报告是中国乳制品中奶酪品类行业首部用循证科学评价方式的白皮书,开创了院企合作促进行业品类科学健康可持续发展的典范。提出我国不同年龄人群的营养需要及奶酪摄入和搭配建议,为科学界和产业界共同研发更为符合国人消费习惯的高质量奶酪食品提供导向。

研究报告指出:奶酪的营养价值丰富,作为高含量优质蛋白质的来源,含有种类丰富的人体必需氨基酸;更适于乳糖不耐受人群食用;此外,奶酪中含有的益生菌,对调节人体肠道菌群,提高人体免疫力具有重要作用;而且适合各年龄段人群食用,尤其是对蛋白质需求较高的儿童。在当前各地进一步优化疫情防控措施大环境下,爸妈作为孩子健康的第一责任人,提高宝贝自护力更需要补充优质蛋白,作为妙可蓝多爆款单品金装奶酪棒,拥有双效自护力配方:酪蛋白+10亿专利益生菌,由内而外,双效组合,助力孩子健康成长。

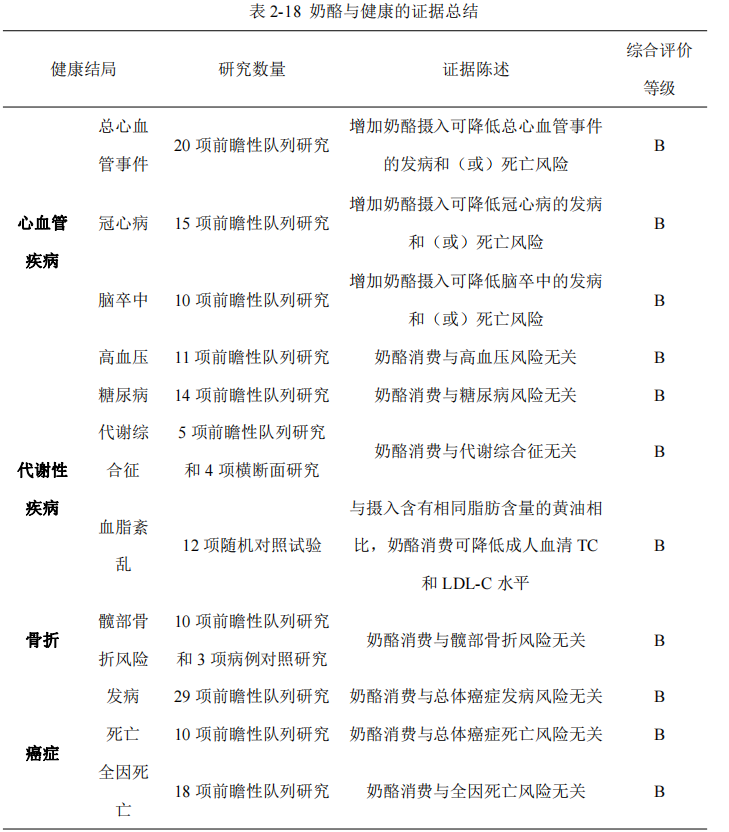
值得关注的是,研究报告表明,增加奶酪摄入可降低总心血管事件、冠心病和脑卒中的发病和死亡风险(具体结论对应的摄入量范围见报告);同时,与摄入含有相同脂肪含量的黄油相比,奶酪消费可降低成人血清 TC 和 LDL-C水平,上述结论的证据等级为B 。(说明在大多数情况下,该证据体的结论是可信的;证据质量较高、应用价值较大。)


在采访中,妙可蓝多市场总监邢海就妙可蓝多在产品的营养科技与创新方面做出的努力给了深度解读,他表示:“产品研发创新是妙可蓝多的不竭动力,公司从全球视角出发,聘请国内外资深专家,组建形成了以国际专家领衔的研发团队。目前妙可蓝多产品线包括以奶酪棒为代表的即食产品线,以奶酪片为代表的家庭餐桌线和以马苏里拉奶酪为代表的餐饮工业线,涵盖了诸多人群和消费场景。”

他还表示:“奶酪的创新研究将助力国民营养健康升级,随着城市化和收入增长,消费者对食品健康效应关注度不断攀升,乳制品因其营养价值被越来越多居民青睐,加之,以妙可蓝多为代表的奶酪企业不断创新,推出适合我国居民消费习惯的多品类产品,奶酪消费成为疫情以来增速最快的板块之一。”

作为奶酪行业品类的领导品牌,妙可蓝多始终肩负着奶酪市场教育的重任,让奶酪进入中国的千家万户。从产能布局到生产研发和质量监管,都坚持以消费者为导向,用工匠精神做极致产品。
未来,妙可蓝多将继续加大奶酪研发投入,积极参与学术交流活动,充分发挥创新中心的作用,加大奶酪与健康的科学研究以及奶酪知识的科学普及。以高质量发展为战略指引,以消费者为导向,持续以科技创新驱动产品迭代升级。竭力推动“一块奶酪兴盛一个产业”,力争将中国奶酪产业的整体竞争力提升至世界先进水平。