
亚泰集团表示,公司将通过加大应收款项清收力度、加快各类库存去化等措施努力回收资金,用于偿付后续到期借款。
01展期
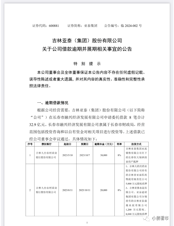
1月4日,亚泰集团(600881.SH)公告称,公司32.9亿元逾期借款完成展期。
借款逾期展期公告
公告显示,亚泰集团此前在长春市融兴经济发展有限公司申请委托借款8笔合计32.9亿元。
借款到期后,亚泰集团与债权人沟通,并于2023年12月末债权人同意对上述逾期借款进行展期,并于2024年1月3日办理完成展期手续。
截至2023年12月31日,亚泰集团逾期借款合计32.9亿元,逾期利息合计1.4亿元,上述金额合计34.3亿元,占公司2022年12月31日经审计归属于母公司净资产的35.65%。
亚泰集团表示,公司将通过加大应收款项清收力度、加快各类库存去化等措施努力回收资金,用于偿付后续到期借款。
近年来,亚泰集团业绩持续亏损,对债务和利息的保障能力下降;债务负担较重,短期偿债压力较大。
02业绩亏损
据官网介绍,亚泰集团现已形成以建材集团、地产集团、医药集团和金融投资、电子商务、商业运营为核心的经营发展格局,是东北证券(000686.SZ)第一大股东、吉林银行核心股东。
1995年,亚泰集团在上海证券交易所挂牌上市。
亚泰集团官网
从股权结构看,长春市国资委直接持有亚泰集团9.08%的股份,并通过长春市城市发展投资控股(集团)有限公司间接持有公司3.38%的股份,为公司第一大股东,公司实际控制人为长春市国资委,公司股权较为分散。

股权结构图
从业绩上看,近年来由于建材产品价格大幅下跌,地产企业商品房销量持续承压,亚泰集团净利润持续亏损。
2021年和2022年,亚泰集团分别实现归母净利润-12.54亿和-34.54亿元。
2023年前三季度,亚泰集团实现营收79.18亿元,同比下降25.98%;归母净利润亏损13.37亿元。
归母净利润
截至2023年三季末,亚泰集团总资产有495.3亿元,总负债393.68亿元,净资产101.62亿元,资产负债率为79.48%。
近年来,由于业绩持续亏损,亚泰集团的财务杠杆水平上升较快,已处于历史最高位。
财务杠杆水平
《小债看市》分析债务结构发现,亚泰集团主要以流动负债为主,占总债务的90%,债务结构待优化。
截至相同报告期,亚泰集团流动负债有353.79亿元,主要为短期借款,其一年内到期的短期债务合计有249.41亿元。
相较于短债压力,亚泰集团的流动性异常紧张,其账上货币资金仅剩7.87亿元,较2022年末大幅缩水,且大部分受限,现金短债比低至0.03,公司面临较大短期偿债压力。
在财务弹性方面,截至2020年末,亚泰集团银行授信总额为237.82亿元,未使用授信额度为52.18亿元,可见公司备用资金一般。

银行授信
此外,亚泰集团还有非流动负债39.88亿元,主要为长期借款,其长期有息负债合计有31.83亿元。
整体来看,亚泰集团刚性债务总规模有281.24亿元,主要以短期有息负债为主,带息债务比为71%。
可以看出,亚泰集团有息债务占比较高,公司债务负担较重。
2019年以来,亚泰集团的财务费用均在20亿以上,2023年前三季度为14.49亿元,大量期间费用对公司利润侵蚀严重。
作为上市公司,亚泰集团融资渠道较多,除了借款和股权融资,其还通过租赁、应收账款、债券、股权质押以及信托等方式融资。
不过,从现金流看,亚泰集团面临一定再融资压力,2023年前三季度其筹资性现金流净额为-14.45亿元。
资产质量方面,亚泰集团存货和应收账款规模较大,分别为117.25亿和50.47亿元,公司存货存在一定的跌价及去化风险。
另外,亚泰集团和政府合作开发的一级土地整理开发资金回款速度慢,未来回款情况存在一定不确定性。
总得来看,亚泰集团业绩持续亏损,对债务和利息的保障能力下降;债务负担较重,短期偿债压力较大;资产质量一般,资产流动性欠佳。
03大型多元集团
1979年,宋尚龙成立了亚泰集团前身——长春市二道河子区劳动服务公司基建工程队。
1986年12月,公司由集体所有制企业改制成为股份制企业,同年组建长春市二道房屋建设开发公司,进入房地产开发领域。
亚泰集团董事长宋尚龙
1993年3月,公司又更名为“吉林亚泰实业股份有限公司”,并于当年4月吸收合并长春龙达建筑实业公司。
1994年11月,公司更名为现名;并于1995年在上海证券交易所挂牌上市,属于混合所有制股份公司。
多年来,亚泰集团实施了产业扩张的发展策略,形成了“多元化的产业结构,一元化的专业管理”的发展机制。
1997年,亚泰集团进入建材产业,
1999年,进入医药产业,
2000年,进入金融领域,控股东北证券,2004年参股吉林银行;
2008年,与世界500强企业——CRH老城堡国际建材集团进行战略合作,综合实力进一步增强。
2009年起,亚泰集团在东北三省四市建设了4个建筑工业化制品产业园,进入了建材制品及住宅产业化领域。
2011年,亚泰集团实现地产产业的全国布局,2012年完成了建材产业在东北地区的战略布局。
随后,亚泰集团加大医药产业的发展力度,承建并运营占地68万平方米、建筑面积100万平方米的亚泰医药产业园,是东北地区最大的医药产业园区。
2017年,亚泰集团收购了创建于明朝永乐年间、具有六百余年历史的“中华老字号”北京永安堂,加快在全国医药连锁领域的拓展。
2018年,亚泰集团实施三级运营体系优化,组建了建材、地产、医药三个产业集团,进一步优化资源、资产、资本。
2021年,亚泰集团启动“二次高质量创业”行动,形成以建材、地产、医药三大产业集团和金融投资集团为核心的经营发展格局。