来源 :IPO侦查2022-07-02
伪造文书这种事,竟能发生在"正规军"的证券公司员工身上?
北交所披露的违规案例警示显示,为掩盖未及时信披等工作失误,某新三板公司的持续督导专员陈若琪向该公司提供虚构的终止挂牌无异议的函,该公司信以为真并提交公告披露。
案例警示中指出,陈若琪行为违规性质恶劣、情节严重,对该券商及负有管理职责的部门负责人、投行负责人、陈若琪均作出相应纪律处分。主办券商应把好人员"入口关",聘用诚实守信、品行良好并具备专业胜任能力的人员从事督导工作。

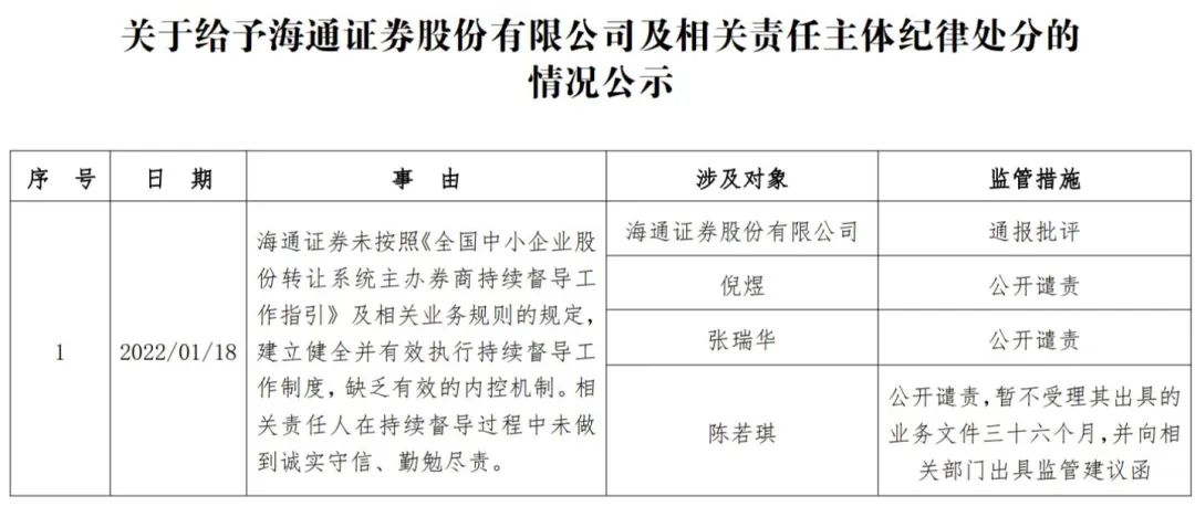
年初,全国股转公司发布的关于给予海通证券股份有限公司及相关责任主体纪律处分的情况公示,海通证券被通报批评,并记入诚信档案,海通证券倪煜、张瑞华、陈若琪三名相关责任人被公开谴责。与此同时,全国股转公司明确指出将暂不受理陈若琪出具的业务文件三十六个月,并向相关部门出具监管建议函。


海通证券近两年可谓是流年不利,不仅在债券承销(永煤债)、IPO和并购业务上“翻车”,还因奥瑞德重组失败一事被证监会立案调查。
自2017年以来,海通证券的营业收入就长期居于行业第二,仅次于中信证券。2021年,海通证券成功保荐34家IPO公司A股上市,名列全国保荐机构第三位。
但根据中证协官网显示,海通证券的325位保代中,共有李春、陈新军、顾峥等19人有过违反监管规定的记录。这一数据远超保代规模更大的中信建投和中金公司等。
年初,北京证券交易所、全国股转公司发布了2021年度证券公司执业质量评价结果,101家证券公司由高到低分别被评为一、二、三、四档,其中,一档20家证券公司、二档41家证券公司。海通证券仅被评为第二档,其合规质量扣分最多,在101家券商中,仅位列第34位。