来源 :腾讯财经2022-05-18
又有一家上市公司拟斥巨资购买结构性存款。
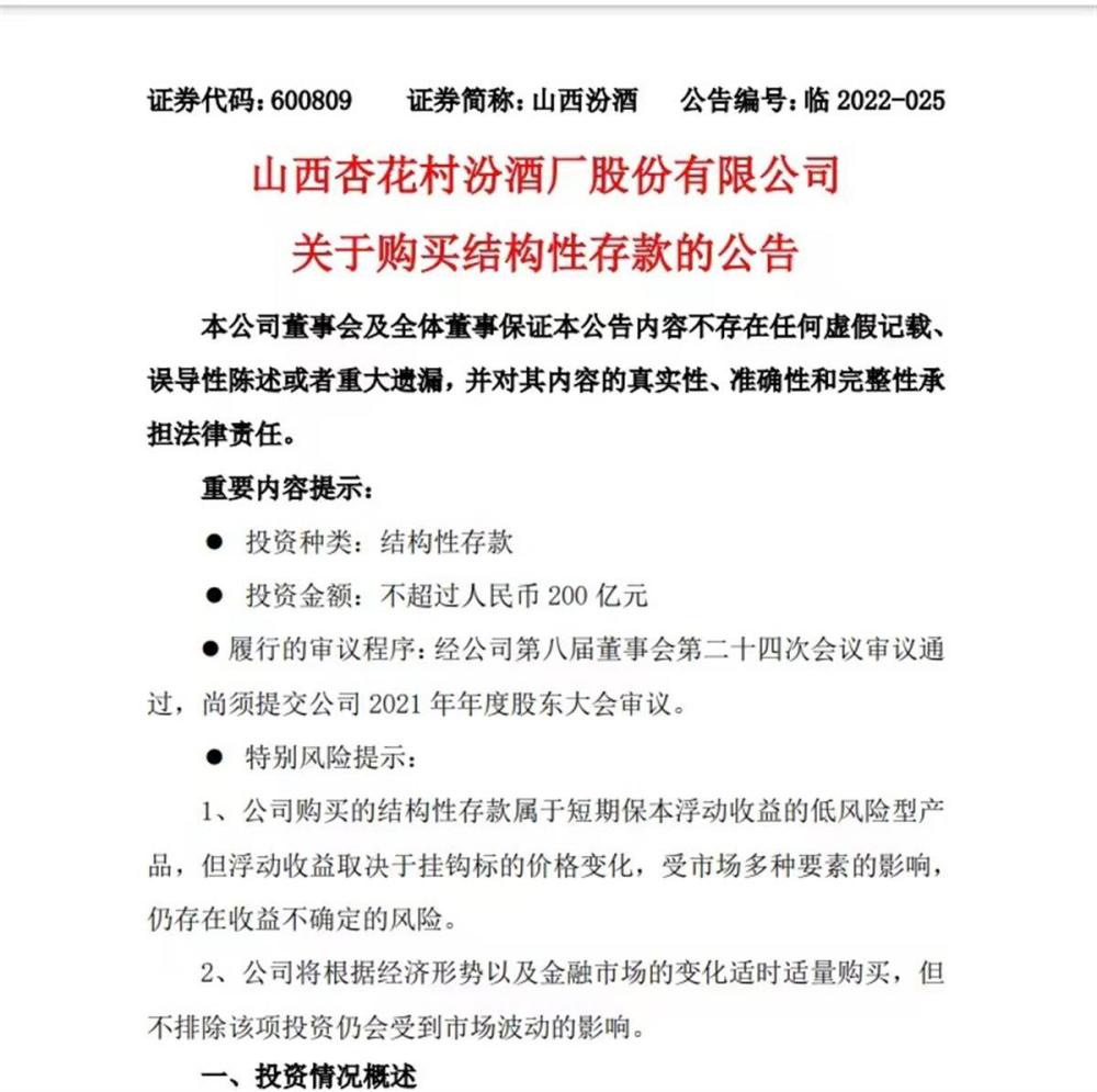
5月17日,山西杏花村汾酒厂股份有限公司(简称“山西汾酒”)发布公告称,拟以不超过200亿元的闲置自有资金购买安全性高、流动性好、低风险的结构性存款。

据公告,在保证公司正常经营和有效风险控制的前提下,为提高资金使用效率、增加利息收入,山西汾酒拟用闲置自有资金购买安全性高、流动性好、低风险的结构性存款,为公司股东谋求更多的投资回报。购买额度为不超过人民币200亿元,在上述额度内,资金可滚动使用,投资期限为自公司股东大会审议通过之日起十二个月内有效。