chaguwang.cn-查股网.中国
查股网.CN
实达集团(600734)内幕信息消息披露
 
个股最新内幕信息查询:    
 

实达集团高层再震荡:36岁最年轻董事长辞任,福建国资入主四年四换掌门

http://www.chaguwang.cn  2026-03-02  实达集团内幕信息

来源 :经理人杂志2026-03-02

  春节前夕,福建国资控股的实达集团(600734)再度迎来高层变动——任职仅一年半的36 岁最年轻董事长雷欢骅递交辞呈,为这段备受期待的短暂掌舵生涯画上句号。自2022年福建大数据集团入主以来,这家老牌上市 IT 企业已在四年内更换四任董事长,高层更迭频繁引发市场关注。

  一、最年轻董事长闪电离任,任期不足两年

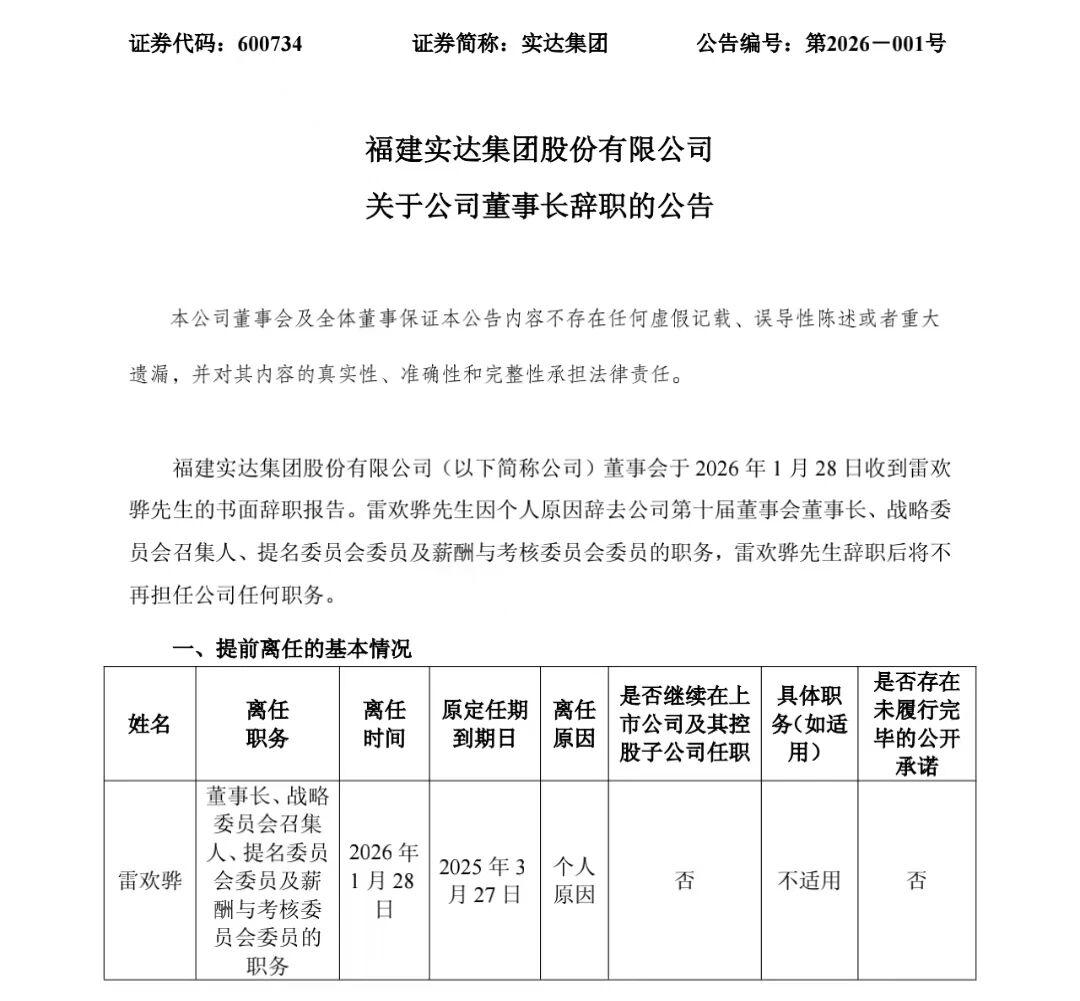
  2026年1月28日,实达集团公告称,雷欢骅因个人原因辞去董事长、战略委员会召集人等全部职务,辞职后不再担任公司任何职务,由董事、总裁朱向东代为履行董事长职责。

  雷欢骅生于 1990 年,2024 年 8 月当选董事长时年仅 36 岁,是实达集团历任高管中最年轻的一位。这位海归背景、澳大利亚籍的年轻管理者,毕业于悉尼大学,2014 年回国后曾任职于华信福建石油,2016 年加入海峡大数据项目筹备组,正式进入福建国资体系。

  此后六年,他在星云大数据、东南健康医疗大数据、福建算力科技等多家福建国企快速晋升,从普通职员一路做到总经理;2022—2024 年更是密集执掌福睿大数据、万福网科技、星汉智能、万福数字科技等多家公司董事长,履历亮眼,被视为福建国资大数据领域的新锐骨干。2024 年 7 月,雷欢骅开始主持福建大数据集团市场部及实达集团工作,次月正式“掌舵”这家上市平台。

  二、四年四任董事长,治理稳定性承压

  实达集团的高层轮换速度,在 A 股国资控股公司中颇为罕见。福建大数据集团 2022 年成为控股股东后,四年间董事长席位已历经四次更替:

  苏岳峰:首任派驻董事长,任职仅 9 个月因工作调整离任;

  朱向东:接任后任职一年多,雷欢骅空降后转任总裁;

  雷欢骅:最年轻董事长,任期 1 年半主动辞职;

  朱向东:再度临危受命,代行董事长职务。

  频繁换帅背后,是实达集团转型与业绩的双重压力。公司依托福建国资资源全力聚焦数字政府、数智教育、智能算力、数据跨境赛道,但历史包袱沉重、业务整合尚需时间,业绩波动明显。雷欢骅任内曾推动关键资产收购,试图强化算力布局,但未能扭转经营压力,高层动荡与转型阵痛相互交织。

  三、老牌 IT 国企转型,未来走向待观察

  作为 A 股首家 IT 上市企业,实达集团被福建国资视为数字福建战略的重要上市平台,承担着大数据与算力业务落地的使命。但治理层频繁变动,不仅影响战略连续性,也让市场对其转型前景产生观望。

  随着雷欢骅离任,实达集团接下来将面临两大关键考题:一是尽快敲定新任董事长,稳定治理架构;二是兑现资产注入与业务协同承诺,推动算力、数据业务放量,扭转业绩颓势。这家老牌国企的数字化重生之路,仍待破局。

查股网为非盈利性网站 本页为转载如有版权问题请联系 767871486@qq.comQQ:767871486
Copyright 2007-2025
www.chaguwang.cn 查股网