chaguwang.cn-查股网.中国
查股网.CN
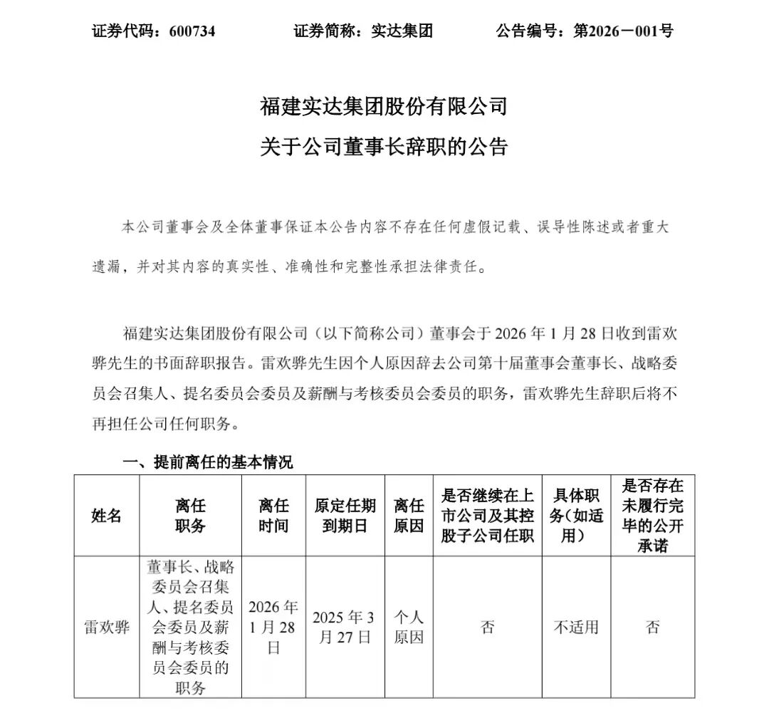
实达集团(600734)内幕信息消息披露
 
个股最新内幕信息查询:    
 

最少亏1.2亿 实达集团最年轻董事长主动辞职

http://www.chaguwang.cn  2026-02-28  实达集团内幕信息

来源 :道亦有道经济2026-02-28

  福建国资控制的实达集团最近几年更换董事长像走马灯,刚担任一年半的最年轻董事长雷欢骅在马年春节到来之前自己辞职了。实达集团由福建国资控制的四年时间里,已经换过四任董事长。

  雷欢骅2024年8月被选为董事长,当时只有36岁,是实达集团所有高管里最年轻的一个。今年1月28日提出辞职。这位年轻董事长有着挺丰富的职业经历,应该是被寄予厚望的。他是海归,毕业于悉尼大学,澳大利亚籍,2014年回国,先是在当时还是民企的华信福建石油公司工作,当过业务部高级主管。2016年加入海峡大数据项目筹备组,从此进入福建国企。

  在此后的六年时间里,雷欢骅在星云大数据、东南健康医疗大数据和福建算力科技等多家福建国企工作过,从一名普通职员干到了总经理。在接下来的两年时间里,雷欢骅又批量担任董事长,当过福建福睿大数据科技、万福网科技、星汉智能和万福数字科技一把手。2024年7月起主持福建大数据集团市场部和实达集团工作。

  从辈份上算,实达集团是大数据集团子公司数晟投资控制的上市公司。

  公告披露雷欢骅辞职属于“个人原因”,但通过历年财报可以看到,雷欢骅出任实达集团董事长的2024年,公司还能盈利565万元,而根据1月31日预告,2025年将亏损至少1.2亿元以上,这是实达集团由福建大数据集团控制以来出现的最大亏损。

  雷欢骅在业绩预告公布前两天递交了辞呈。

  实达集团是一家老牌IT企业,因为乱搞多元化,把自己折腾得奄奄一息。2021年濒临退市之际进行破产重整,福建大数据集团作为重整投资方最后成为控股股东。2019年和2020年实达集团巨亏37亿元,重整完成的2021年变成盈利6.9亿元。但好景不长,隔年又出现9000多万元亏损,2023年扭亏为盈,盈利了3000多万元。

  雷欢骅接任的一年多时间里,连续两年赚的钱在2025年一下子就亏没了。

  在国资控制的四年时间里,实达集团已经换过四任董事长。苏岳峰是国资控股后派驻的第一任董事长,2022年3月走马上任,9个月后就因为工作调整辞职。随后朱向东接任,一年多后雷欢骅空降,朱向东转任总裁。雷欢骅辞职后,目前朱向东同时代理董事长。

  在四年财报里,朱向东是那个能让实达集团扭亏为盈的董事长。苏岳峰、雷欢骅的离职和朱向东的临危受命,业绩下滑可能是很重要的一个决定因素。不过与雷欢骅比,朱向东的劣势是并不年轻了。

  朱向东1970年出生,有过27年的军旅生涯。退伍后先是在福州软件园当管委会副主任,兼软件园科技创新发展公司一把手。2022年福建要搞大数据集团,朱向东改任筹备办主任。随后,他担任过福建省电子政务建设运营公司、大数据产业投资公司和大数据产业园区运营公司董事长,把“政务、投资、园区”三大板块业务摸了个遍。

  朱向东“代理董事长”意味着担任这个职务还存在着不确定性,但能够把濒临退市的实达集团拉回正轨扭亏为盈,说明这位军人出身的高管在收拾烂摊子上还是有两把刷子的。如今既当爹又当妈,要救实达集团出水火,或许还是离不开他。

  只是朱向东今年已经57岁,距离退休的时间所剩无多了。

查股网为非盈利性网站 本页为转载如有版权问题请联系 767871486@qq.comQQ:767871486
Copyright 2007-2025
www.chaguwang.cn 查股网