chaguwang.cn-查股网.中国
查股网.CN
鲁北化工(600727)内幕信息消息披露
 
个股最新内幕信息查询:    
 

鲁北化工:筹划混合所有制改革

http://www.chaguwang.cn  2024-10-11  鲁北化工内幕信息

来源 :山东财经2024-10-11

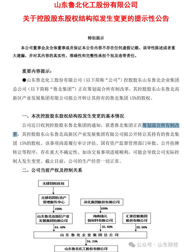
  鲁北化工(600727)公告,控股股东鲁北集团正在筹划混合所有制改革,其控股股东山东鲁北高新区产业发展集团有限公司拟公开转让其持有的鲁北集团15%的股权。该事项尚需履行审计评估、国有资产监督管理部门审批、公开挂牌转让等程序,存在重大不确定性。如该交易事项进展顺利,可能会导致公司实际控制人发生变更。截止目前,公司的生产经营一切正常。

  

查股网为非盈利性网站 本页为转载如有版权问题请联系 767871486@qq.comQQ:767871486
Copyright 2007-2024
www.chaguwang.cn 查股网