chaguwang.cn-查股网.中国
查股网.CN
舍得酒业(600702)内幕信息消息披露
 
个股最新内幕信息查询:    
 

复星舍得酒业的百万年薪,留不住原射洪副市长

http://www.chaguwang.cn  2026-03-04  舍得酒业内幕信息

来源 :穿透公司2026-03-04

  在白酒行业的深度调整期,川酒“六朵金花”之一的舍得酒业,正经历着一场从人事到业绩的“双重阵痛”。

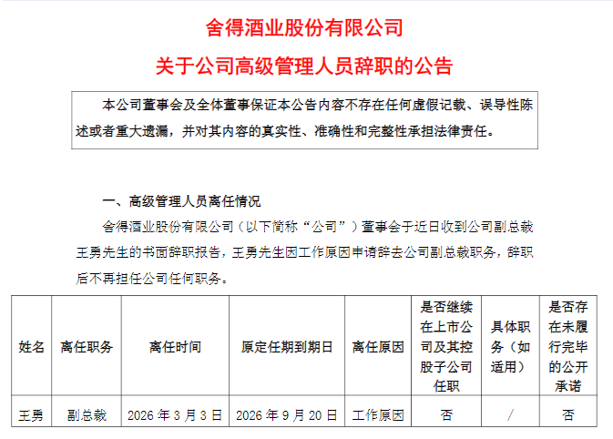
  3月3日,舍得酒业一纸公告宣布了副总裁王勇的离职。

  这位带着“原射洪市副市长”光环、曾被外界视为政企桥梁的关键人物,在履职两年多后,提前一年半结束了原定至2026年9月的任期。

图片

  尽管公告以一句标准的“工作原因”和“不影响日常经营”带过,但结合舍得酒业近期披露的财务数据与市场表现,这场高管离职的背后,折射出的是复星入主后,舍得酒业在高端化受阻与渠道流失双重挤压下的深层困局。

  01

  百万年薪背后的“垫底”

  王勇的履历堪称光鲜。

  资料显示,其历任遂宁市委办综合室主任,射洪市人民政府副市长,四川沱牌舍得集团有限公司党委书记、监事会主席、副董事长。任舍得酒业股份有限公司副总裁、遂宁特区项目部负责人,四川沱牌舍得营销有限公司战略客户工作执行组负责人,四川沱牌生物科技有限公司董事长。王勇自2023年1月30日起出任舍得酒业副总裁,原定任期至2026年9月20日。

  从遂宁市委办综合室主任到射洪市人民政府副市长,再到四川沱牌舍得集团党委书记、监事会主席,最后走向舍得酒业副总裁的位置。

  他深谙地方政经生态,本应是舍得酒业在根据地市场稳扎稳打的“定海神针”。

  然而,复星体系下的高管这碗饭并不好端。

  从薪酬数据来看,王勇2023年、2024年的税前报酬分别为52.33万元、100.35万元。

  虽然“百万年薪”对普通人而言已是高薪,但在舍得酒业内部,这却是一个略显尴尬的数字。

  内部薪酬落差: 2024年财报显示,舍得酒业十余人的高管团队中,董事长蒲吉洲以270.17万元年薪领跑,而王勇的100.35万元则处于团队薪酬水平的末端。

  提前离场:薪酬的落差或许只是表象,作为战略客户与特区项目的负责人,在整体大环境承压的背景下,王勇所背负的业绩考核压力可想而知。提前离职,或许是多方博弈后的无奈之举。

  02

  业绩困局

  高端折戟,净利润跳水

  留不住高管的根本原因,往往藏在公司的财报里。

  近年来,在五粮液、剑南春等强势川酒品牌的挤压下,舍得酒业的业绩基本盘正在遭受严峻考验。

  根据2025年前三季度财报,舍得酒业交出了一份不尽如人意的答卷:

  营收与净利双降:实现营收37.02亿元,同比下降17.00%;归母净利润4.72亿元,同比下降29.43%。

  单季盈利跳水:尤其在第三季度,归母净利润仅为2873.47万元,同比暴跌63.18%。

  更令人警惕的是其产品结构的变化。

  一直高喊“老酒战略”、致力于高端化的舍得酒业,正面临高端产品收入锐减的窘境。

  2025年前三季度,其中高档酒销售收入为26.6亿元,同比大降23.96%;与之形成鲜明对比的是,普通酒销售收入达到了6.25亿元,同比逆势上升16.46%。

  这种“高端遇冷、低端走量”的结构性反转,不仅拉低了企业的整体毛利率,也对“舍得”这一核心品牌的价值造成了稀释。

  03

  渠道危机:经销商加速"逃离"

  白酒企业的护城河在渠道,而舍得酒业的渠道端正在亮起红灯。

  在存量博弈时代,经销商是用脚投票的。当高端产品动销不畅、库存压力增大时,经销商流失便成了必然。

  2025年三季报财报数据显示

  新增经销商: 352家

  退出经销商: 461家

  净流失:较2024年末,经销商总数净减少109家,降至2554家。

  退出数量远超新增数量,说明舍得酒业在渠道端的吸附力正在减弱。

  市场信心的悄然流失,是比短期利润下滑更难治愈的慢性病。

  “舍得”二字,蕴含着中国传统哲学的智慧。

  但在残酷的资本市场与白酒江湖中,复星与舍得酒业要想重回高光时刻,仅靠品牌底蕴显然不够。

  原射洪副市长的拂袖而去,不仅是一个人事变动的句号,更是一个巨大的问号:在高端受阻、渠道缩水、强敌环伺的当下,舍得酒业究竟该“舍”弃哪些不切实际的幻想,又该如何重“得”市场与团队的信心?

  留给舍得酒业调整的时间,已经不多了。

查股网为非盈利性网站 本页为转载如有版权问题请联系 767871486@qq.comQQ:767871486
Copyright 2007-2025
www.chaguwang.cn 查股网