chaguwang.cn-查股网.中国
查股网.CN
尖峰集团(600668)内幕信息消息披露
个股最新内幕信息查询:
返回查股网主页
收藏查股网(Ctrl+D键)
尖峰集团分时资金
尖峰集团日线资金
大盘分时DDX数据
大盘历史DDX(日线图)
基本面选股系统
主力资金流向统计
Level-2指标龙虎榜
DDX综合选股(V1)
DDX综合选股(V2)
DDX选股决策(实时)
板块资金流向(实时)
热点板块概念股票
尖峰集团研究报告
尖峰集团价值分析
尖峰集团概念题材
尖峰集团内幕消息
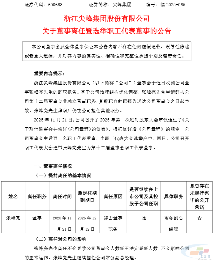
尖峰集团:公司董事张峰亮辞职
http://www.chaguwang.cn
2025-11-24
尖峰集团内幕信息
来源 :水泥网
2025-11-24
11月22日, 尖峰集团 发布公告,公司董事会于近日收到董事张峰亮先生的辞职报告。基于公司治理结构优化调整,张峰亮申请辞去公司第十二届董事会非独立董事职务。
查股网为非盈利性网站 本页为转载如有版权问题请联系
767871486@qq.com
或
QQ:767871486
Copyright 2007-2025
www.chaguwang.cn
查股网