chaguwang.cn-查股网.中国
查股网.CN
金枫酒业(600616)内幕信息消息披露
 
个股最新内幕信息查询:    
 

高层突然辞职,金枫酒业陷亏损困局

http://www.chaguwang.cn  2026-04-09  金枫酒业内幕信息

来源 :新浪财经2026-04-09

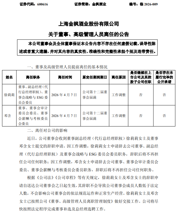
  4月8日,金枫酒业发布公告称,公司董事、副总经理徐莉莉及董事邓含因“工作调整”提交辞职申请,两人辞职后均不再担任公司任何职务。此时距离徐莉莉开始代行总经理职权已超过两年,核心管理岗位的再度悬空,令这家扣非净利润已连亏六年的黄酒企业再度震荡。

  人事变动的背后是持续承压的经营基本面。金枫酒业2025年年报显示,全年营收5.28亿元,同比下滑8.67%;归母净利润仅204.04万元,同比下降64.59%,扣非净利润连续第六年为负。不仅中高档产品收入下滑11.55%,其大本营上海及江苏市场也出现两位数跌幅。

  与羸弱主业形成强烈反差的是其殷实家底。截至2025年末,金枫酒业账面货币资金高达9.80亿元,资产负债率仅14.20%,甚至拟高额派现超3300万元。充裕的现金并未换来资本市场青睐,其总市值约34亿元,股价在5.10元/股附近。

  业内分析认为,金枫酒业主业掉队的症结在于转型迟缓。如何扭转品牌老化与市场萎缩,成为金枫酒业亟待破解的困局。

  分析人士进一步强调,金枫酒业当前的困局是黄酒区域性老牌企业转型阵痛的典型缩影。公司虽具备极优的资产负债表与充沛的现金安全垫,但在黄酒行业向年轻化、高端化演进的存量博弈期,其产品迭代与全国化拓张节奏已明显落后于头部竞品。短期来看,高管团队的真空期可能会对渠道信心和改革执行力造成一定扰动;中长期而言,公司破局的关键在于治理结构的理顺与新任掌舵人的战略魄力。(文馨)

有问题请联系 767871486@qq.com 商务合作广告联系 QQ:767871486
Copyright 2007-2026
www.chaguwang.cn 查股网