作为行业三大老牌黄酒企业之一,上海金枫酒业股份有限公司(以下简称“金枫酒业”)对旗下上海石库门、无锡振太酒业、绍兴白塔生产基地的酿酒使用小麦采购项目进行招标。7月26日,北京商报记者通过招标文件注意到,金枫酒业今年采购小麦数量增长的同时,所采购小麦使用时间反而由去年的3个月减少至2个月。短时间内采购数量的增加,或与金枫酒业近年来萎靡的主业有关。据了解,金枫酒业今年1-6月预计实现净利润在1.05亿-1.29亿元,相较于去年同期,预计实现扭亏为盈。然而,净利润扭亏的背后,不是“强动销”而是“靠卖楼”。
业内人士表示,国内黄酒市场的格局仍然是多而散的局面,即使有三家头部上市公司,但其营收在全市场的占比依然很少,连三成都不到。黄酒作为快消品,本身也受诸多限制。
“卖楼”扭亏

北京商报记者通过招标文件注意到,金枫酒业对旗下上海石库门、无锡振太酒业、绍兴白塔生产基地分别采购小麦470吨、330吨、248吨,使用时间为2023年8-9月。反观去年,金枫酒业对旗下上海石库门、无锡振太酒业生产基地分别采购小麦450吨、370吨,使用时间为2022年7-9月。
从招标采购文件?不难发现,金枫酒业今年采购小麦数量增长的同时,使用时间反而有所减少。对此,北京商报记者致电金枫酒业董秘,金枫酒业董秘让记者致电总机转供应链管理部进行沟通,然而总机以没有相关电话为由,并未接受采访。

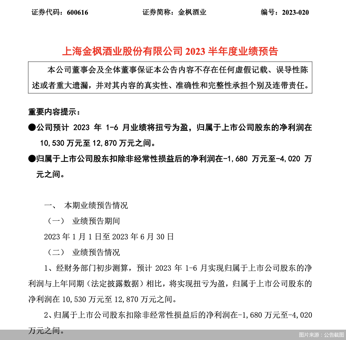
短时间内采购数量的增加,或与金枫酒业近年来萎靡的主业有关。据金枫酒业发布的2023半年度业绩预告显示,金枫酒业今年1-6月,预计实现净利润与上年同期(法定披露数据)相比将实现扭亏为盈,归属于上市公司股东的净利润在1.053亿-1.287亿元。
事实上,金枫酒业净利润看似扭亏,实则是靠“卖楼”实现。北京商报记者通过业绩预报了解到,今年3月,金枫酒业收到四川中路房屋征收补偿款约2亿元,该事项确认资产处置收益约1.91亿元,政府补助150万元。金枫酒业表示,上述收益均计入本报告期非经常性损益项目。
广科咨询首席策略师沈萌表示,“卖楼”属于非经营性损益,只在当期的财务报表对业绩有一定帮助,但是不具有可持续性。
业内人士分析称,与白酒市场相比,黄酒市场近年来的发展可谓举步维艰。在国内黄酒产业规模以上企业减少的情况下,上市黄酒企业业绩复苏乏力,说明黄酒产业依旧没有走出区域化困局。
受制区域
黄酒行业受历史、文化和地理等诸多因素影响,近年来发展相对缓慢。相较于白酒、啤酒等其他主流酒种,黄酒市场整体规模较小、消费群体偏窄。同时,黄酒生产、销售仍主要集中在江浙沪等传统黄酒消费区域,地域明显集中。
北京商报记者梳理金枫酒业历年年报注意到,2019-2022年,金枫酒业实现营收分别为9.44亿元、6.07亿元、6.49亿元、6.62亿元;实现净利润分别为2944.72万元、1223.97万元、-1284.58万元、517.19万元。从业绩来看,金枫酒业业绩增速较慢,净利润一度出现大幅亏损。
业绩萎靡的背后,是销量的下滑。作为典型的区域性品类,黄酒主要消费市场集中在江浙沪地区。然而近年来,金枫酒业江浙沪地区营收也出现下滑。2022年,金枫酒业上海、江苏、浙江地区实现营收分别为4.68亿元、1.51亿元、614.33万元,同比增长分别为7.63%、-7.69%、-7.48%。
在线上市场,金枫酒业产品销量也并不乐观。北京商报记者在天猫平台金枫酒业官方企业店内搜索金枫酒业核心产品“石库门”注意到,月销量最高的是石库门蓝牌1号500ml×6瓶礼盒装,月销量仅为31笔。反观古越龙山,核心产品古越龙山绍兴黄酒二十年陈国酿1959青玉联名款500ml礼盒装月销量为300+。
沈萌表示,黄酒的销售具有明显的区域性,而各企业也没有过多努力要推动黄酒走出核心区域,因此在其他品类酒水不断涌入黄酒的核心消费区域时,就会导致黄酒行业的业绩受影响。
中国消费品营销专家肖竹青表示,整个黄酒行业是一个区域品种,具有黄酒消费习惯的消费者多集中在江浙沪地区。其他区域消费者基本没有黄酒消费习惯,缺乏黄酒消费。黄酒是一个小区域品种,这是制约黄酒发展的最大问题。
多元布局
随着互联网的快速发展,线上购物得到普及并成为新消费模式。在此背景下,不少企业也在拓展线上渠道,以此来寻求新增长点。
金枫酒业在年报中表示,未来公司将深化并进一步加大对线上销售渠道投入,完善公司直营电商团队,优化电商资源配置,开发电商专版产品,积极开展线上品牌宣传,加大跨界融合以拓展品牌内容边界,全面加快与新零售渠道合作,实现线上线下融合发展,构建完整的线上销售体系。
北京商报记者注意到,2022年,金枫酒业网店实现销售收入7057.46万元,同比增长34.91%。而这一数据,2021年仅为5231.12万元。
值得注意的是,随着年轻消费者的崛起,黄酒消费面临由传统老年消费人群向年轻新消费人群迭代,出现黄酒消费向多样化、差别化、时尚化多元发展趋势。黄酒行业龙头企业加强传统文化及跨界融合推广,以此来拓展全国市场,加强与年轻消费者的互动。
金枫酒业此前推出一款与雷氏联合打造的轻养小酒“红卟卟”系列,实现黄酒与中药产品的跨界。早在2019年,金枫酒业旗下石库门上海老酒就与奈雪的茶联名推出黄酒奶茶。会稽山则与古茗跨界,合作推出新品“酒香沁乌龙”黄酒奶茶。
金枫酒业表示,公司未来将不断丰富产品类型与风味,以前瞻性的视野,向市场推出年轻化、时尚型大众消费的各类产品,培育并形成公司新的增长点。
业内人士分析认为,黄酒本身就是地域性相对较强的产品,因此企业并没有全国化运营的能力。黄酒本身存在受众面小、体量小、品牌认知度低、产品认知度低等诸多问题,跨界合作也是企业为了触及不同消费者而进行的推广方式,在一定程度上可以提升品牌知名度。