近期,中毅达(SH600610,股价15.79元,市值119.38亿元)的股价狂飙。5月21日,中毅达的股价上演天地板行情,振幅接近20%,换手率超过30%。

5月21日下午,《每日经济新闻》记者致电中毅达,询问对方是否有计划披露双季戊四醇的营业收入或者利润贡献占比,中毅达方面表示,双季戊四醇的产能及产量是公司的商业秘密,不便透露。
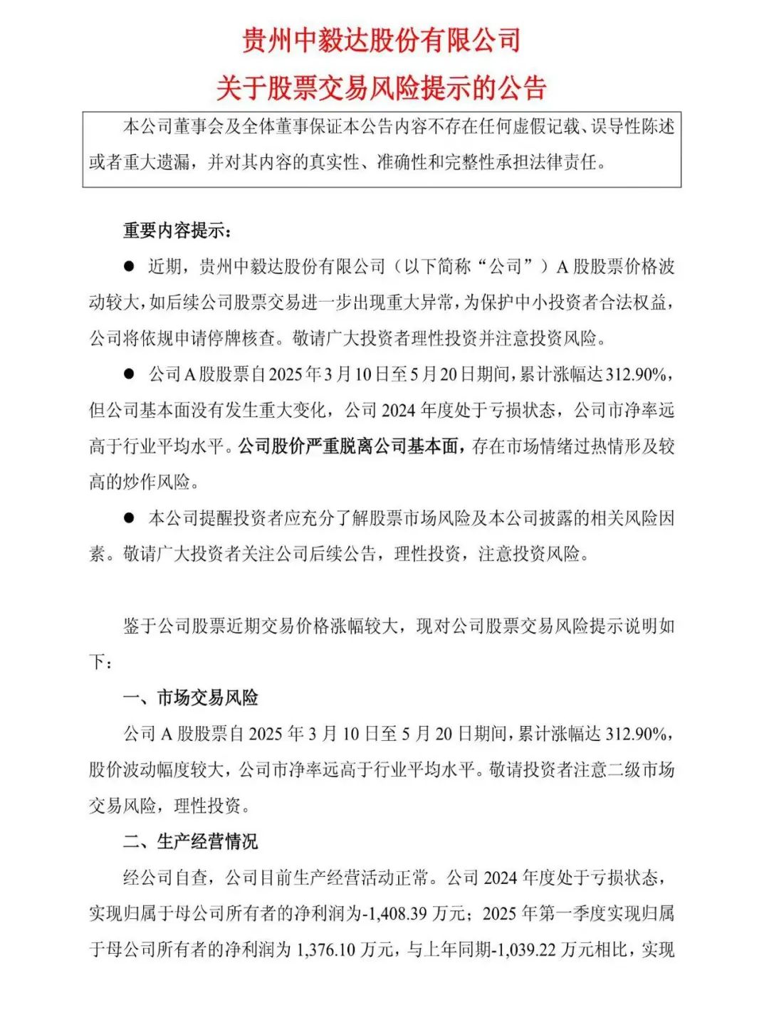
“如后续公司股票交易进一步出现重大异常,为保护中小投资者合法权益,公司将依规申请停牌核查。敬请广大投资者理性投资并注意投资风险。”中毅达表示。

近期公司股价大涨超300%已严重脱离基本面
5月21日,中毅达发布股票交易风险提示公告。
值得注意的是,从今年3月以来,中毅达已经多次发布股票交易异常波动和股票交易风险提示。
在最新的公告中,中毅达称,公司A股股票自2025年3月10日至5月20日期间,累计涨幅达312.90%,但公司基本面没有发生重大变化,公司2024年度处于亏损状态,公司市净率远高于行业平均水平。公司股价严重脱离公司基本面,存在市场情绪过热情形及较高的炒作风险。
中毅达表示,经公司自查,目前生产经营活动正常。公司2024年度处于亏损状态,实现归属于母公司所有者的净利润为-1408万元;2025年第一季度实现归属于母公司所有者的净利润为1376万元,与上年同期-1039万元相比,实现扭亏。

同时,中毅达还表示,公司存在商誉减值和长期无法分红的风险。
据悉,中毅达存在较大的商誉。2023年,中毅达发生商誉减值损失约0.5亿元,2024年未发生商誉减值损失。截至2025年第一季度末,中毅达商誉账面价值约1.6亿元,净资产值约0.8亿元,公司目前商誉账面价值高于公司净资产值。
“如果未来赤峰瑞阳所处行业经营情况的不利情况未得到扭转,或者赤峰瑞阳的经营状况、盈利能力没有达到预期,则可能存在继续计提商誉减值的风险。”中毅达称。
此外,截至去年底,中毅达累计未分配利润余额(母公司口径)约-21亿元。“公司实现的利润将优先用于弥补以前年度的亏损,直至公司不存在未弥补亏损。因此,未能完成弥补亏损前,公司存在长期无法进行现金分红的风险。”中毅达表示。
中毅达:没有披露双季戊四醇相关情况的计划
今年5月12日,中毅达召开2024年度业绩说明会。在该会议上,有多位投资者的问题都与双季戊四醇有关。
有投资者问及,目前双季戊四醇价格一路走高,对公司业绩带来哪些影响?中毅达表示,2025年第一季度,公司季戊四醇系列产品售价较上年同期涨幅较大,推动该系列产品毛利率提升,使得公司净利润同比有较大幅度增长。
也有投资者问及中毅达双季产品年产能大概有多少?中毅达并未直接回复该问题,而是称:“公司季戊四醇生产装置可实现工业用季戊四醇、工业用双季戊四醇和工业用三季戊四醇的联产,其中工业用双季戊四醇和工业用三季戊四醇的联产比例较小。”
值得注意的是,在股吧和投资者互动平台上,有不少投资者核心关注点都在中毅达的双季戊四醇。
近期,双季戊四醇价格涨幅较大。据光大证券研究报告转引百川盈孚数据,2025年4月4日,我国单季戊四醇、双季戊四醇价格分别为1.15万元/吨和6.97万元/吨,较年初分别增长了4.7%和45.2%。
5月21日,《每日经济新闻》记者致电中毅达证券部,询问对方是否有对相关交易资金进行监控。中毅达工作人员表示:“公司有在关注,但是目前基于公司掌握的情况来说,没有发现异常情况。比方说涉及操纵的线索,目前公司还没有发现,但是我们在密切关注中。”
而针对双季戊四醇相关情况,上述人士称,没有披露双季戊四醇的收入或者利润贡献占比情况的计划,该人士表示:“双季(戊四醇)的产能和产量是我们公司的一个商业秘密,我们不便透露的。”
(声明:文章内容和数据仅供参考,不构成投资建议。投资者据此操作,风险自担。)