chaguwang.cn-查股网.中国
查股网.CN
安阳钢铁(600569)内幕信息消息披露
 
个股最新内幕信息查询:    
 

【今日关注】安阳钢铁股份拟向安钢集团申请66亿借款!

http://www.chaguwang.cn  2026-03-07  安阳钢铁内幕信息

来源 :今日钢铁2026-03-07

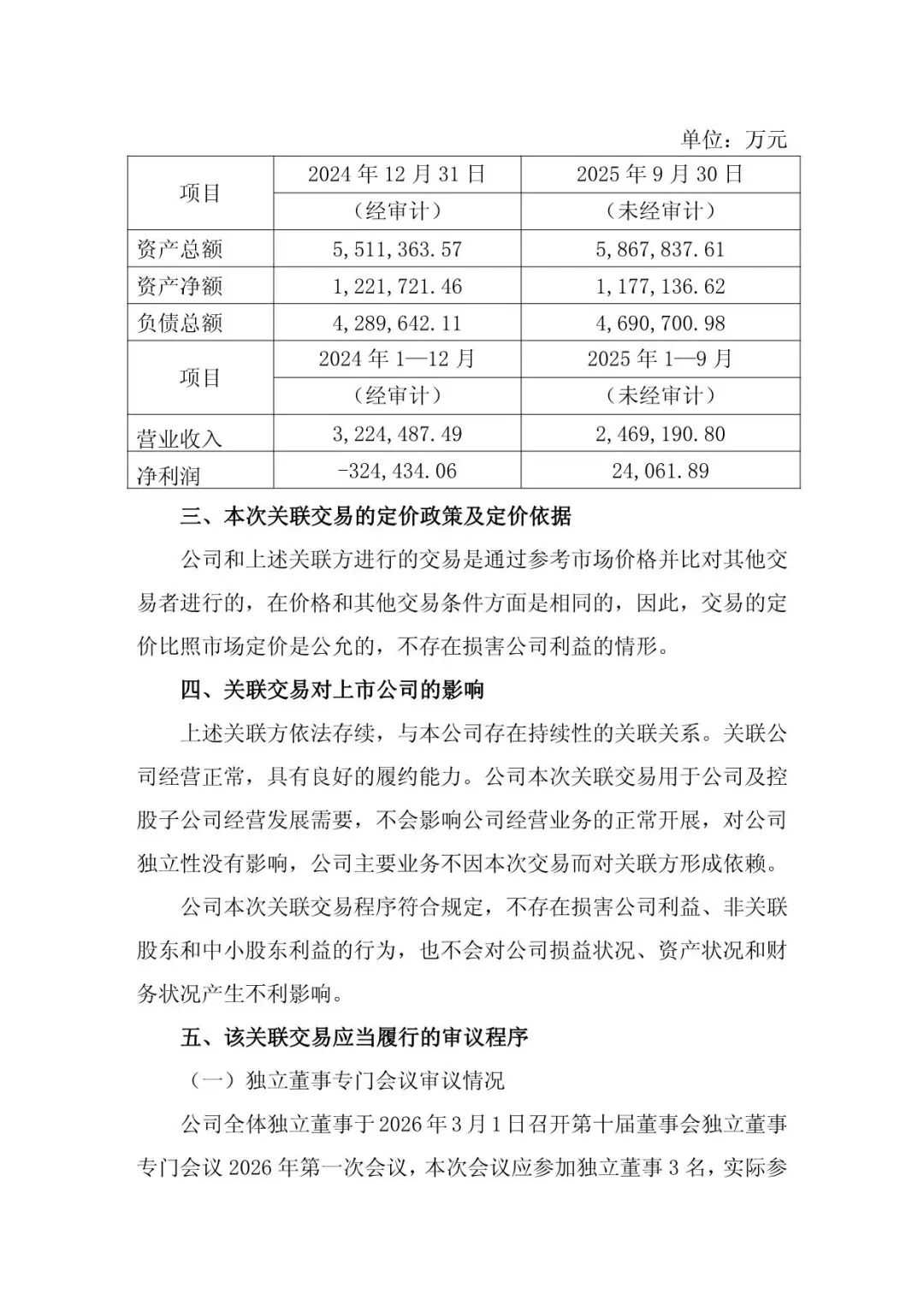
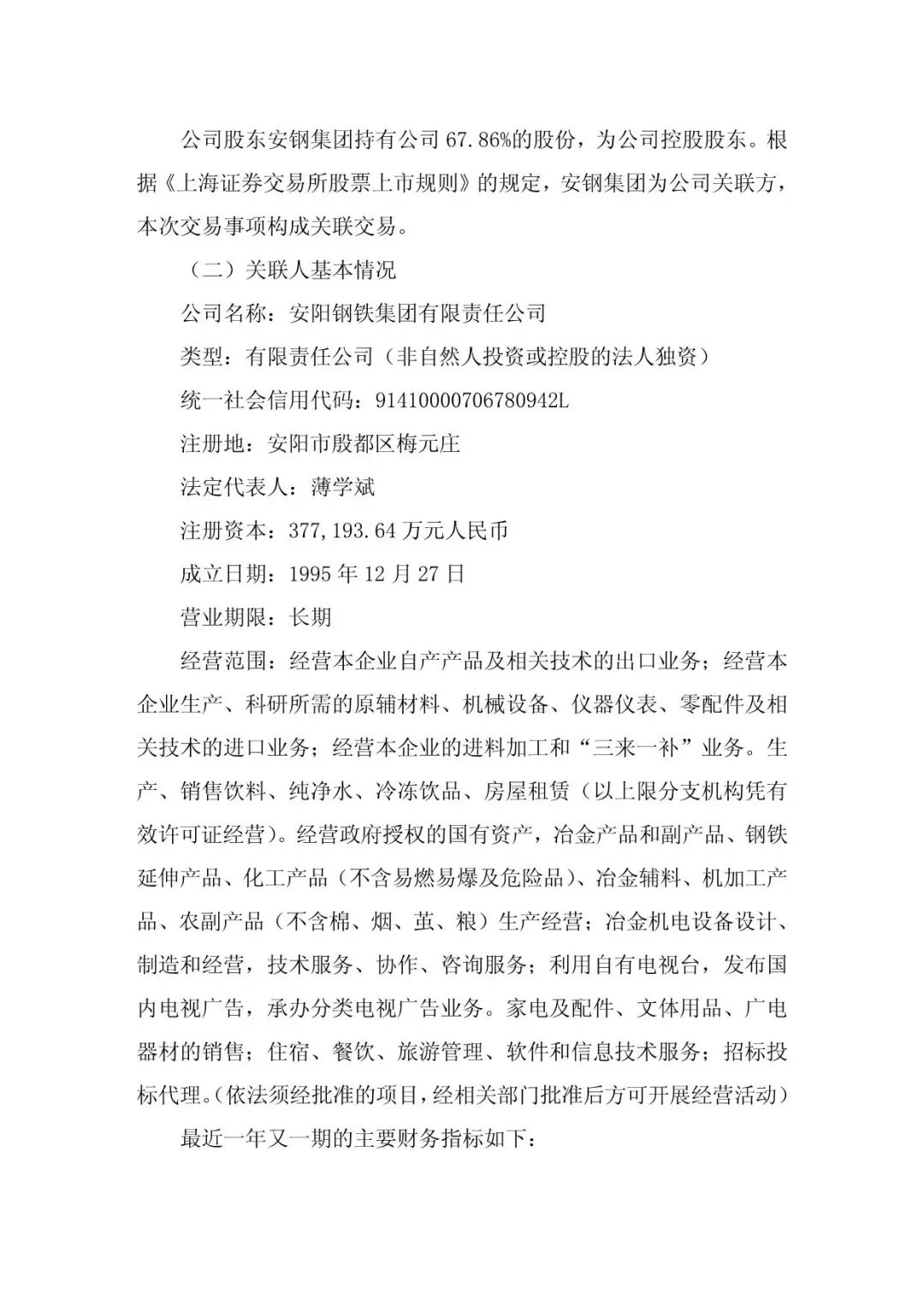
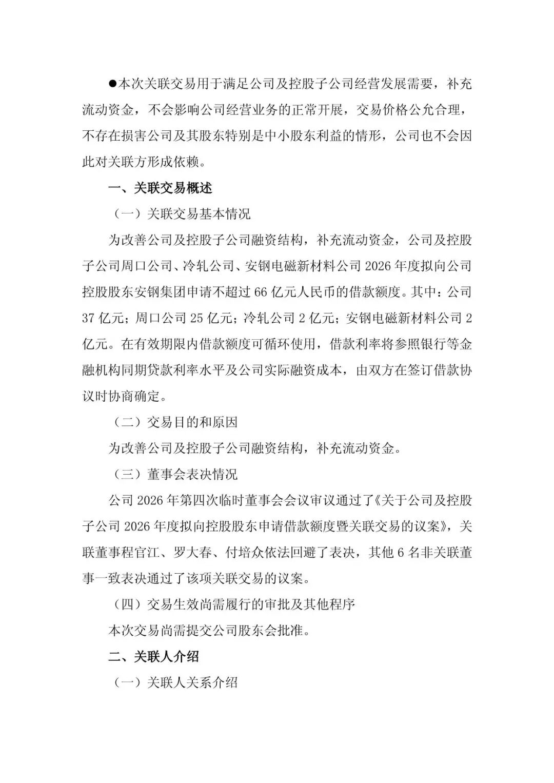
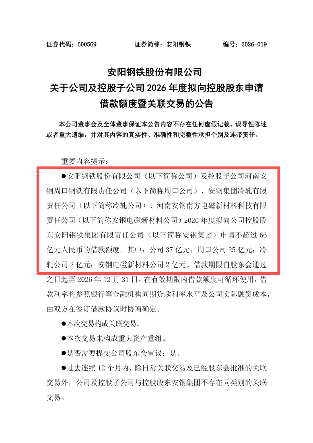
  3月6日,安阳钢铁股份有限公司发布《关于公司及控股子公司2026年度拟向控股股东申请借款额度暨关联交易的公告》。安阳钢铁股份有限公司及控股子公司河南安钢周口钢铁有限责任公司、安钢集团冷轧有限责任公司、河南安钢南方电磁新材料科技有限责任公司2026 年度拟向公司控股股东安阳钢铁集团有限责任公司申请不超过 66亿元人民币的借款额度。详情如下——

有问题请联系 767871486@qq.com 商务合作广告联系 QQ:767871486
Copyright 2007-2026
www.chaguwang.cn 查股网