来源 :国酒财经2025-03-09
3月4日,贵州茅台发布公告,截至2025年2月底,已累计回购股份82.22万股,已支付的总金额近12亿元(不含交易费用)。
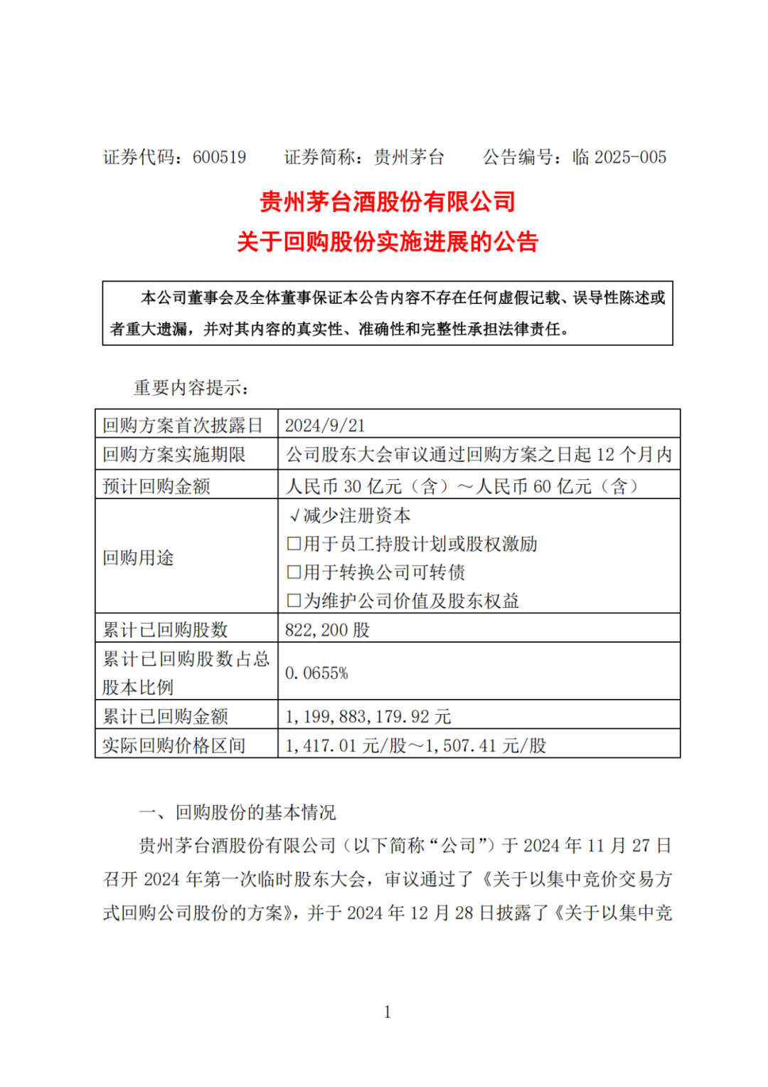
2024年11月27日,贵州茅台召开2024年第一次临时股东大会,审议通过了《关于以集中竞价交易方式回购公司股份的方案》,并于2024年12月28日披露了《关于以集中竞价交易方式回购公司股份的回购报告书》。

公司决定,将以自有资金通过集中竞价交易方式回购股份,用于注销并减少注册资本,回购价格不超过1771.90元/股(含),回购金额不低于30亿元(含)且不超过60亿元(含),实施期限为自公司股东大会审议通过回购方案之日起12个月内。
本次回购是贵州茅台上市以来的首次回购。
公告显示,截至2025年2月底,贵州茅台已累计回购股份822,200股,占公司总股本的比例为0.0655%,购买的最高价为1,507.41元/股、最低价为1,417.01元/股,已支付的总金额为1,199,883,179.92元(不含交易费用)。
在今年2月的相关报道中,贵州茅台以10亿元的回购金额已成为2025年回购金额的最高个股。
贵州茅台在公告中表示,公司将严格按照相关规定,在回购期限内根据市场情况择机做出回购决策并予以实施,同时根据回购股份事项进展情况及时履行信息披露义务。
接下来,贵州茅台回购动作将按照公司此前的部署一步步进行。按照《回购报告书》的内容,贵州茅台此次回购的股份都将用于注销并减少公司注册资本。
在白酒行业整体增长放缓、需求相对疲软的大背景下,贵州茅台更加重视股东回报,推动公司落地高比例分红,通过大金额回购呵护市值表现,维护公司及广大投资者的利益,增强投资信心。
从终端市场看,飞天茅台酒价盘坚挺。华创证券在调研中发现,近期茅台先后赴多地走访调研,并与上海、深圳、北京三地代表投资者真诚交流,并传递企稳信心,经营策略上重点以产品体系驱动,保持飞天量价平衡,同时更积极面对经济新旧动能转换、以及高端白酒消费人群结构调整,核心是更加开放触达终端消费者。


该机构认为,节后伴随科技等板块快速走强,白酒节后基本面平稳、负面预期好转、估值性价比凸显,市场关注度明显回温。行业筑底信号渐显现,且市场弱预期正进一步修正,当前至二季度白酒板块预期底将逐步形成并夯实。