来源 :新浪财经2025-01-27
行业主要上市公司:贵州茅台(600519.SH)、五粮液(000858.SZ)、泸州老窖(000568.SZ)等
本文核心数据:贵州茅台发展历程、贵州茅台营业收入、贵州茅台酒类产品生产和销售量
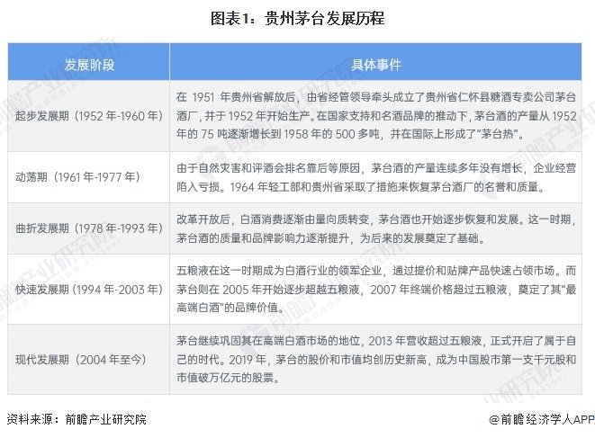
贵州茅台发展历程
在1951年贵州省解放后,由省经管领导牵头成立了贵州省仁怀县糖酒专卖公司茅台酒厂,并于1952年开始生产。目前,贵州茅台已经从一个小作坊成长为今天的世界级酒厂,成为高端白酒市场的领军企业。

贵州茅台经营情况
2019-2023年,贵州茅台股份有限公司营业收入逐年递增,2023年贵州茅台营业收入为1505.6亿元,同比增长18.04%。2024年前三季度公司营业收入超过1200亿元,整体表现良好。

贵州茅台业务布局
公司主要业务是茅台酒及系列酒的生产与销售。主导产品“贵州茅台酒”是我国大曲酱香型白酒的鼻祖和典型代表,集国家地理标志产品、有机食品和国家非物质文化遗产于一身,公司营销网络覆盖国内市场及五大洲64个国家和地区。2019-2023年贵州茅台酒生产量和销售量均保持上升态势,2023年分别达到10.01万吨和7.33万吨。

2019-2023年,公司茅台酒业务营收逐年递增,2023年达到1265.89亿元,同比上涨17.39%。2024年前三季度公司茅台酒业务收入超过1000亿元。系列酒业务营收同样逐年递增,2023年达到206.3亿元。

贵州茅台酒类产品价格
2019-2023贵州茅台酒类价格保持上涨态势,茅台酒价格2023年达到300.69万元/吨,同比上涨5.68%;系列酒价格2023年为66.12万元/吨,同比上涨25.7%。
