来源 :金融界股灵通2024-09-21
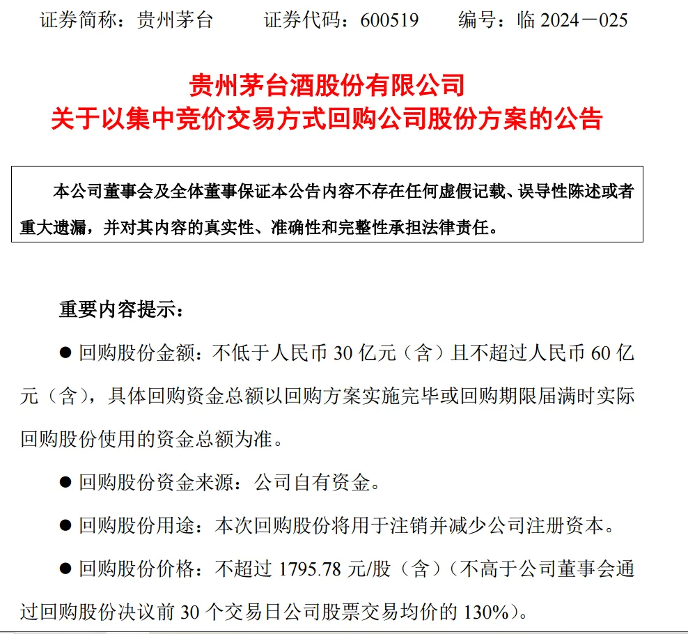
9月20日晚间,贵州茅台酒股份有限公司(以下简称“贵州茅台”)发布公告,宣布将以自有资金不低于30亿元(含)且不超过60亿元(含)的金额,通过集中竞价交易方式回购公司股份,回购价格不超过1795.78元/股(含)。这是贵州茅台上市23年来的首次回购,并将采取注销方式减少公司注册资本。

根据公告,贵州茅台计划回购的股份数量为167.0583万股至334.1164万股,占公司总股本的比例为0.1330%至0.2660%。此次回购计划实施后,贵州茅台表示,不会对公司日常经营、财务、研发、盈利能力、债务履行能力、未来发展及维持上市地位等产生重大影响。
同时,贵州茅台的控股股东、实际控制人、董事、监事及高级管理人员在未来3个月、6个月内没有减持公司股份的计划。

贵州茅台年内累计跌超25%
近年来,白酒行业进入调整期,贵州茅台作为行业龙头企业,其股价和市场表现备受关注。自2024年初以来,贵州茅台股价持续走低,特别是在9月19日,股价一度跌至1245.83元/股,创出近四年以来的新低。截至9月20日收盘,贵州茅台股价报收1263.92元/股,年内累计跌幅超过25%。
此外,茅台酒的价格也进入下行通道。以龙年生肖茅台为例,其发售价格为2499元/瓶,但市场批发价已跌破发售价,黄牛甚至暂停回收。这一变化不仅影响了茅台酒的市场需求,也引发了投资者对白酒行业整体走势的担忧。

回购注销向市场传递信心
贵州茅台此次回购注销计划,被视为公司维护股价、增强投资者信心的重要举措。首先,回购注销将减少公司股本,在当期利润与分红比率不变的情况下,每股收益、每股净资产回报率、每股分红等财务指标将得到提升,有助于提升投资者收益。
其次,从市值管理的角度来看,回购注销传递了贵州茅台对行业未来发展前景的信心,以及对公司成长价值的认可。这一举动有助于稳定市场预期,提振市场信心,对贵州茅台股价的回升起到积极作用。
截至2024年6月30日,贵州茅台总资产为2792.07亿元,归属于上市公司股东的净资产为2185.76亿元,现金和现金等价物为1452.67亿元。假设本次回购股份的资金上限60亿元全部使用完毕,仅占公司总资产的2.15%、归属于上市公司股东净资产的2.75%、现金和现金等价物的4.13%。因此,此次回购不会对贵州茅台的财务状况造成显著影响。
为整个白酒行业“打样”
贵州茅台的回购注销计划得到了投资者和市场的积极响应。有投资者表示,从2023年大股东增持,到此前提出的三年分红率不低于75%,再到此次回购注销,贵州茅台通过一系列市场化手段,持续加强市值管理,传递信心、稳定预期,真正让投资者有回报有获得感。
同时,市场人士也认为,贵州茅台的回购计划不仅是对当前股价的直接支撑,更是对公司长期价值的认可。通过回购注销,公司股本减少,理论上有助于提升每股收益和分红,从而提高投资者的投资回报。此外,贵州茅台的市值管理策略,包括回购、分红和增持,均显示了公司对资本市场的重视和对投资者利益的维护。
公司管理层此前也已明确表示,将确保年度15%的营业总收入增长目标如期完成,并通过高频次的市场调研和与投资者的沟通,持续完善战略战术体系,以应对市场挑战,实现稳定、健康、可持续发展。
贵州茅台的这一历史性回购,不仅是公司发展史上的里程碑事件,也为整个白酒行业乃至资本市场提供了新的观察视角。在行业调整期,贵州茅台通过积极的市值管理策略,展现了其作为行业龙头的责任感和对未来发展的坚定信心。