来源 :黑池财经2022-10-13
股价创近来新低,今日收盘,贵州茅台报1699.99元/股,时隔半年后再次跌破1700元关口。
消息面上,昨日盘后,贵州茅台公布前三季度经营数据,虽说营收净利双增,但仍未能阻止股价下挫,2022年前9个月,贵州茅台营业收入、净利润双双实现两位数的同比增幅,净利润突破400亿元。
值得一提的是,贵州茅台今年前三季度的业绩增速均好于前两年同期,那么,导致贵州茅台股价连续下跌的原因是什么?

01
前三季大赚444亿股价却跌破1700元
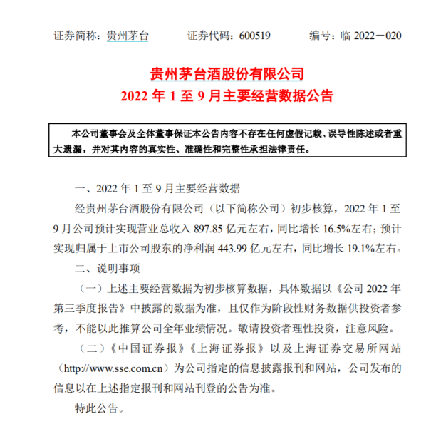
具体来看,今年前三季度,贵州茅台预计实现营业总收入897.85亿元左右,同比(较上年同期)增长16.5%左右;预计实现归属于上市公司股东的净利润443.99亿元左右,同比增长19.1%左右。
据贵州茅台财报,今年上半年,公司实现营业收入约576.17亿元,归属于上市公司股东的净利润约297.94亿元,据此计算,今年第三季度,净利预计146.05亿元,环比增长16%。
从上述数据不难看出,贵州茅台业绩增速明显放缓,三季度增速不仅难比一季度,就连由于疫情散发影响比较明显的二季度也没有能够赶超,或因如此,10月13日早盘,贵州茅台再度下跌,截至收盘报1699.99元,跌3.41%。
这也是贵州茅台连续6个交易日下跌,时隔近半年后再度跌破1700元整数关口,自年内高点迄今累计最大跌幅达17%,总市值缩水近3600亿元,昨日盘后北向资金数据显示,贵州茅台净卖出居首,金额高达15.97亿元,连续两日遭外资净卖出超10亿。

02
机构看好未来增长
不过,如果是历年三季报数据横向对比:2020年前三季度,贵州茅台的营收与净利润增速分别为10.31%与11.07%;2021年前三季度分别为11.05%与10.17%,仍旧可以看出今年贵州茅台业绩整体增长明显。
或因如此,披露业绩预告后,中金维持贵州茅台跑赢行业评级和2486元的目标价;花旗维持对贵州茅台的买入评级,目标价2500元。
中泰证券也指出,目前白酒行业基本面持续恢复,全年来看韧性仍在。从估值角度来看,目前多数白酒企业估值回落至历史较低位置,本轮白酒板块估值修复已演绎较为充分,终端动销持续边际改善,信心提振带动板块回升。
03
消费旺季批价大跌与“限酒令”有关?
那么,导致茅台股票大幅下跌的原因到底是什么?有业内人士直言,或是受到了“限酒令”的影响。

据茅酒管家报道,“限酒令”的大致内容是吃饭、喝酒不能超过规定数额,严禁用公款以茅台代表的名酒,宴请相关人员吃饭,然后在节日期间,也不能以“沟通感情”为由,用茅台酒为代表的各种名酒,宴请相关人员就餐,最后也不能打开,换包装,以假乱真的去消费,不符合规定内的消费。
不过,也有业内人士表示,“其实禁酒令一直都有,这几年每隔一段时间就会传出禁酒令,但并没有影响到酒类的销售,中国酒类在消费升级的过程中,商务消费、民间消费的力量依然比较强大,有刚需性禁酒令在基本面上影响很有限”。
此外,据报道,中秋、国庆所在月份是历年来白酒消费的旺季,但今年明显趋冷,从高端白酒批价看,掉价最狠的是茅台1935,从年初推出时1700元回落至目前的1220元,逼近零售指导价的1188元,不到10个月时间大跌28%。
另据自媒体茅酒管家报道,22年原箱茅台酒,价格快跌破3000元了,而22年散瓶飞天,价格快点破2700元了,还有去年的原箱和散瓶,都是呈现下跌趋势,然后就是年份、精品、虎茅,都是下跌,虎茅更为严重,目前市场价仅有3400元左右了,越来越低。