chaguwang.cn-查股网.中国
查股网.CN
康美药业(600518)内幕信息消息披露
 
个股最新内幕信息查询:    
 

康美药业1元卖掉子公司的背后,是信用的二次崩塌?

http://www.chaguwang.cn  2026-04-14  康美药业内幕信息

来源 :新浪财经2026-04-14

  康美药业这笔“1元卖子”之所以引爆舆论,不只是因为价格刺眼,更因为它踩中了康美最敏感的神经:历史信用。

  公告显示,公司拟将全资子公司上海德大堂国药有限公司100%股权及相关资产,以1元转让给上海康美药业。

  表面看,这像是一场标准的不良资产出清:德大堂2025年营收只剩约2100多万元,同比下滑6成,净亏损接近3000万元;到年末,资产约6400万元,负债却高达1.7亿多元,净资产为负,确实已是资不抵债。

  再加上2025年上海药监部门多期药品质量抽检中,德大堂也曾被点名,经营和合规形象都在走弱。从这个角度说,康美把它剥离出报表,并非完全没有商业逻辑。

  对于一家仍在修复报表和经营秩序的上市公司来说,及时切断持续亏损、还伴随质量风险的业务单元,确实可以减少资源消耗,把资金、人力和管理精力重新集中到更核心的中药饮片和智慧药房业务上。

  ▲关注药财社聚焦医药界▲

  01

  但真正让市场皱眉的,不是“该不该卖”,而是“为什么这样卖”。

  这不是一笔简单的“1元清仓”。按公告安排,受让方除接盘股权外,还要承接约6000多万元未实缴出资义务;康美方面还将豁免德大堂约4000万元往来款,并转出一批智慧药房设备。

  也就是说,这不是字面意义上的“1块钱买下一家公司”,而是一揽子债权债务、设备、人员安置和后续协同的整体安排。

  问题恰恰在这里:既然真实交易结构远比“1元”复杂,上市公司就更有义务把定价逻辑、评估依据和各项安排对股东讲透,而不是只留下一个极具冲击力、却容易误导外界的象征性数字。

  对普通投资者来说,看到“1元卖公司”时最自然的判断就是资产被贱卖,但如果背后其实附带大额负债承接、债权豁免和设备转移,那就必须把这些隐性成本说清楚,才能让外界判断交易到底是在止损,还是在转移价值。

  德大堂的负债到底有多少是真正面向外部债权人的刚性压力,又有多少属于康美体系内部形成的往来,这是外界最关心的点之一。

  如果负债里有相当部分本来就来自母子公司之间的内部拆借、代垫或结算,那么在评估时是否应当机械按“资产减负债”直接压到地板价,就值得追问。

  市场担心的不是企业卖亏损资产本身,而是内部往来在账面上被当成不可松动的硬负债,最终把股权价值压到几乎归零。

  再加上德大堂并非完全停摆,经营现金流已有转正迹象,也仍保留生产资质、渠道和一定存货处置价值,于是“资不抵债是不是被过度放大”便成了这笔交易绕不开的疑云。

  更现实地说,一家药企的价值从来不只体现在静态资产上,药品批文、区域渠道、客户关系以及后续整改后的恢复空间,都可能形成一定残余价值,这也是市场为什么不满足于只看一张资不抵债的资产负债表。

  此外,程序上的仓促感,进一步放大了不信任。

  董事会会议通知并未按章程提前7日发出,而是临时豁免,1名董事还因此投出反对或弃权票。(董事梁珺在关于“豁免董事会会议通知期限”的议案上投反对票;就“关于转让全资子公司100%股权的议案”投弃权票)

  公司给出的解释是,出于资产处置时效性和价值最大化考虑,需要尽快完成房、地、生产经营资质和设备的一体处置。

  这个理由不是不能理解,因为德大堂使用的土地和地上建筑物本就属于上海康美,若房地资质设备能打包处理,确实有利于减少扯皮、加快交易落地。

  但问题在于,康美是一家曾因巨额财务造假重创市场信任的上市公司,越是这种背景,越需要程序上比别人更谨慎、更完整。

  合法不等于足够服众,尤其在年报披露前夕推进这类交易,很难不让投资者联想到“先止血、再修表”的现实动机。

  02

  实际上,还有一个细节很难被忽视:同一标的(德大堂国药)在4年前曾以同样的1元,从上海康美药业有限公司转至康美药业股份有限公司;4年后,又拟以1元由康美药业股份有限公司转回上海康美药业有限公司。

  法律关系上,重整之后双方已不再构成关联方,公告也明确称本次交易不属于关联交易、也不构成重大资产重组。

  但从市场心理看,这种“老熟人之间同价往返”的戏剧性,本身就会抬高外界的怀疑阈值。

  尤其当接盘方与标的在厂房、场地、经营资质等方面仍有较深绑定时,投资者自然会追问:为什么不尝试公开挂牌、公开竞价,让市场来验证这笔资产究竟值多少?

  哪怕最后仍然是1元成交,至少过程能说明问题;而协议转让在程序上虽然可行,却天然会给“是否存在定向安排”留下想象空间。

  更深一层看,康美今天面对的并不只是一个亏损子公司的处置问题,而是一次持续中的信用补考。

  2018年那场震动资本市场的财务造假案之后,康美的品牌、治理和估值体系都被打碎过。

  重整完成后,公司营收确有恢复,2024年收入超过51亿元,2025年前3季度也保持小幅增长,但利润质量依然偏弱,扣非净利润还没有稳定转正。

  这意味着,康美越需要用透明、克制、可复核的方式做每一笔交易,而不是让投资者再次陷入“数字看上去合理,但总觉得哪里不对”的状态。

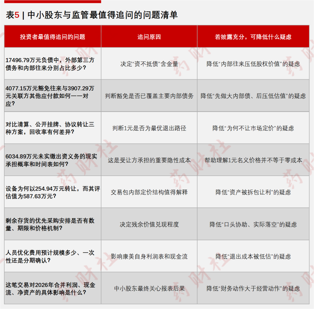
  监管层和中小股东真正期待的,其实不是一句“优化资源配置”,而是更细的说明:评估是否充分考虑内部债务性质,是否比较过清算、挂牌、协议3种路径的回收差异,是否存在对某一方更有利却未被完整展开的安排。

  只有这些问题被摊开讲清,“1元卖子”才可能被理解为一次必要的止损;否则,它就很难摆脱“财务动作大于经营动作”的阴影。

有问题请联系 767871486@qq.com 商务合作广告联系 QQ:767871486
Copyright 2007-2026
www.chaguwang.cn 查股网