来源 :中国储能网2024-04-15
近日,中新建电力集团天富能源4个光伏项目和1个源网荷储一体化项目发布监理招标,其中项目配套储能超过328.5MW/657MWh。5个项目均由天富能源与中新电力集团共同设立五个合资公司负责开发。
项目情况如下:
中新建石玛兵地融合2GW光伏基地项目(中新建电力1.02GW):项目位于新疆生产建设兵团八师,玛纳斯县北五岔镇区域。交流侧装机容量1020MW,项目用地约4.08万亩,直流侧装机容量1189.5MWp,配电池储能153MW/306MWh。
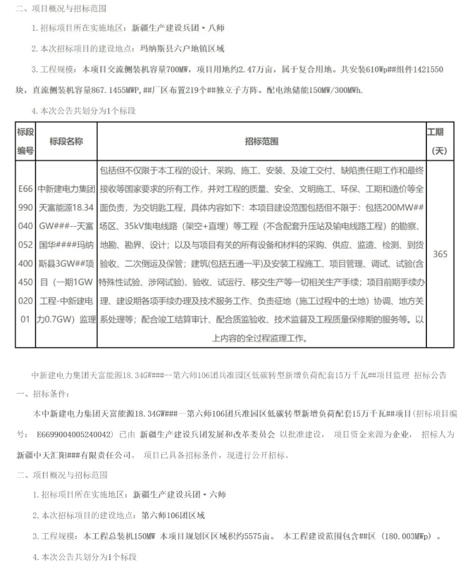
天富国华兵地融合玛纳斯3GW光伏项目(一期1GW工程中新建电力0.7GW):项目位于新疆生产建设兵团八师,玛纳斯县六户地镇区域。交流侧装机容量700MW,项目用地约2.47万亩,直流侧装机容量867.1455MWp,配电池储能150MW/300MWh。
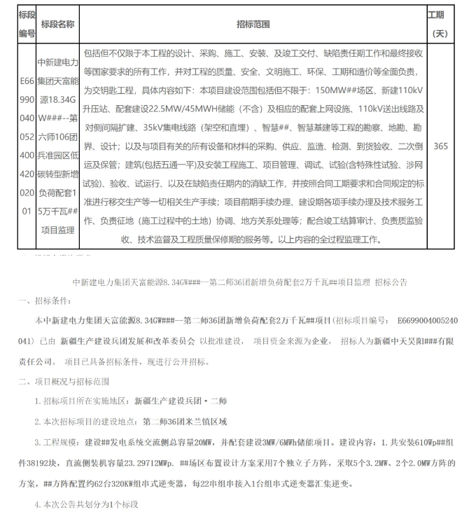
第六师106团兵准园区低碳转型新增负荷配套15万千瓦光伏项目:项目位于新疆生产建设兵团六师106团区域,本工程总装机150MW本项目规划区区域积约5575亩。配套建设22.5MW/45MWh储能。
第二师36团新增负荷配套2万千瓦光伏项目:项目位于新疆生产建设兵团二师36团米兰镇区域,交流侧总容量20MW,并配套建设3MW/6MWh储能项目。
中新建电力第三师图木舒克市源网荷储一体化项目(二期):项目位于新疆建设兵团第三师图木舒克市51团区域,规划总装机容量400MW,本期建设200MW。
据悉,天富能源2024年2月28日发布公告,就“中新建石玛兵地融合2GW光伏基地项目”、“天富国华兵地融合玛纳斯3GW光伏项目”、“兵准园区低碳转型新增负荷配套15万千瓦光伏项目”、“36团新增负荷配套2万千瓦光伏项目”、“第三师图木舒克市源网荷储一体化项目(二期)”五个项目设立五个合资公司,并分别签署《出资协议》。新成立的五家项目公司持股比例及注册资本为:天富能源持股均为55%,注册资本共计8.19亿元,中新建电力集团持股均为45%,注册资本共计 6.70亿元。
原文如下。




