来源 :赢商网2021-08-10
蓝光高层又双叒叕变动了!
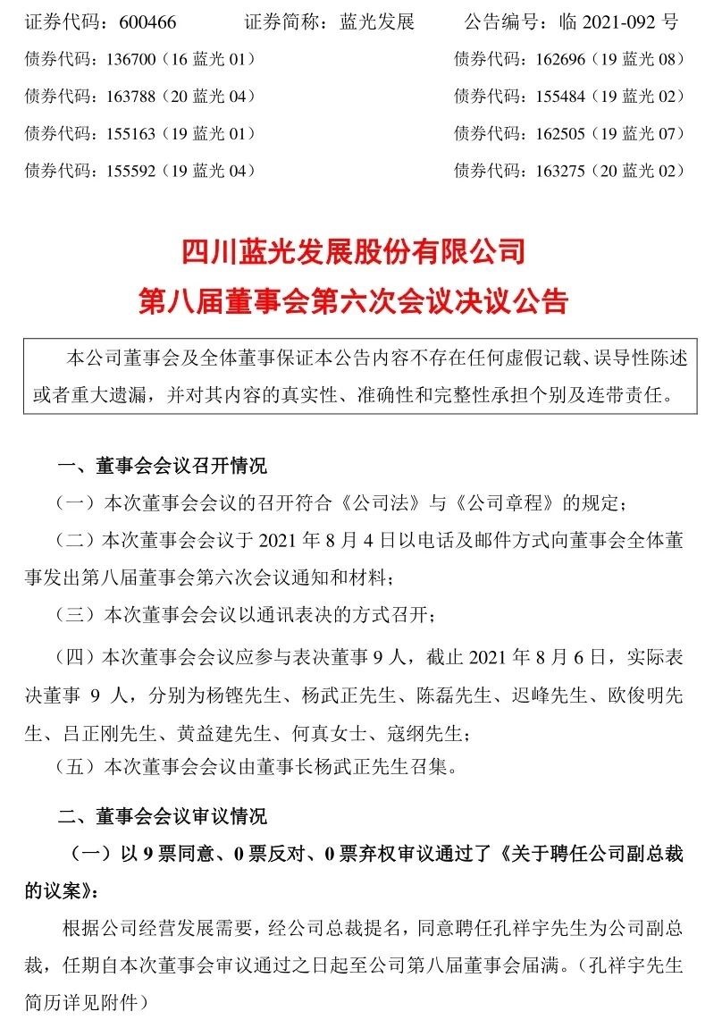
8月7日,蓝光发展发布公告称,罗瑞华辞任副总裁兼董事会秘书。

同时,蓝光将聘任孔祥宇为副总裁,孔祥宇将在新任董事会秘书选聘完成前代行董事会秘书职责。

据公告显示,孔祥宇,现年37岁,本科学历,具备中国注册会计师、注册税务师、司法职业资格。历任毕马威企业咨询(中国)有限公司咨询顾问、经理、高级经理等职。2017年进入四川蓝光发展股份有限公司,曾任四川蓝光发展股份有限公司副总会计师兼首席税务官。
今年以来,随着蓝光的危机愈显,其人事变动不断,据地产人言不完全统计,截至8月9日,今年以来仅蓝光发展高层已有至少20余人发生了职务变动。