来源 :今日头条2021-07-30
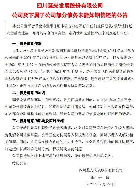
7月29日,四川蓝光发展股份有限公司(简称:蓝光发展)发布公告称,近期,蓝光发展及下属子公司新增到期未能偿还的债务本息金额 60.34亿元。
截止2021年7月28日,蓝光发展及下属子公司新累计到期未能偿还的债务本息金额合计105.79亿元(包括银行贷款、信托贷款、债务融资工具等债务形式)。
蓝光发展解释称,债务未能如期偿还的原因是受宏观经济环境、行业环境、融资环境叠加影响。自2020年年度末至今,公司公开市场再融资受阻,经营性现金流回速放缓,公司流动性出现阶段性紧张,加之部分金融机构提前宣布到期,导致公司出现部分债务未能如期偿还的情况。
针对债务逾期的应对措施,蓝光发展表示公司正在全力协调各方积极筹措资金。近日,有媒体报道四川蓝光发展已成立包括地方贷款人在内的债权人委员会,预计在2021年年底前在债务重组方面取得实质性进展。