来源 :电动知家2025-01-26
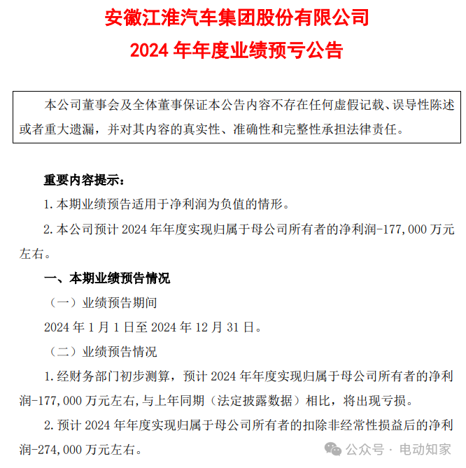
电动知家消息,1月25日,江淮汽车发布的业绩预告显示,预计2024年净亏损约 17.7 亿元,与上年同期(法定披露数据)相比,将出现亏损。预计2024年年度实现归属于母公司所有者的扣除非经常性损益后的净利润-27.4,亿元左右。

公告称,本期业绩预亏的主要原因,主要是2024 年公司联营企业大众安徽经营业绩出现亏损,导致报告期内公司确认对大众安徽的投资收益为-13.5 亿元左右。其次是2024年公司部分资产发生减值,计提资产减值准备11亿元左右。作为对比,2023 年,江淮汽车实现营业总收入 450.16 亿元,同比增长 23.07%,实现归属于上市公司股东的净利润 1.52 亿元。
江淮与华为合作的尊界 S800 将于下个月举行技术发布会,距离上市又进一步。这款新车的预计售价 100~150 万元,首发第二代途灵平台,按照 L3 智能驾驶架构设计。