来源 :IT之家2023-05-22
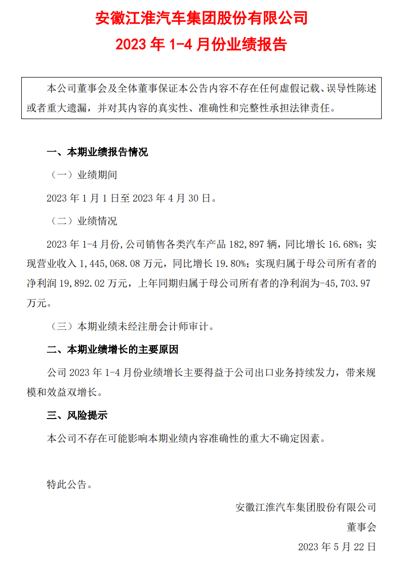
IT之家 5 月 22 日消息,江淮汽车发布 1-4 月份业绩报告,共销售各类汽车产品 182897 辆,同比增长 16.68%;实现营业收入 144.51 亿元,同比增长 19.80%;实现归属于母公司所有者的净利润 1.99 亿元,去年同期亏损 4.57 亿元。
江淮汽车表示,1-4 月份业绩增长主要得益于公司出口业务持续发力,带来规模和效益双增长。

IT之家此前报道,江淮汽车 2022 年实现营业总收入 365.77 亿元,同比下降 9.26%;净亏损 15.82 亿元,同比下降 891.24%。2022 年,江淮蔚来基地累计交付整车 13.58 万台,同比增长 46.2%,合作以来已累计交付超 30 万台。
江淮汽车预计 2023 年销售汽车 62.8 万辆,同比增长 25.5%,预算营业总收入 450 亿元,同比增长 23.03%。
此外,江淮钇为首款车型钇为 3 已开启预售,共推出 6 款配置车型,分为 405km 和 505 km 续航两个系列,预售价为 9.79 万-12.99 万元,年内还将推出 600 公里续航的版本。