来源 :国电南瑞2023-03-09
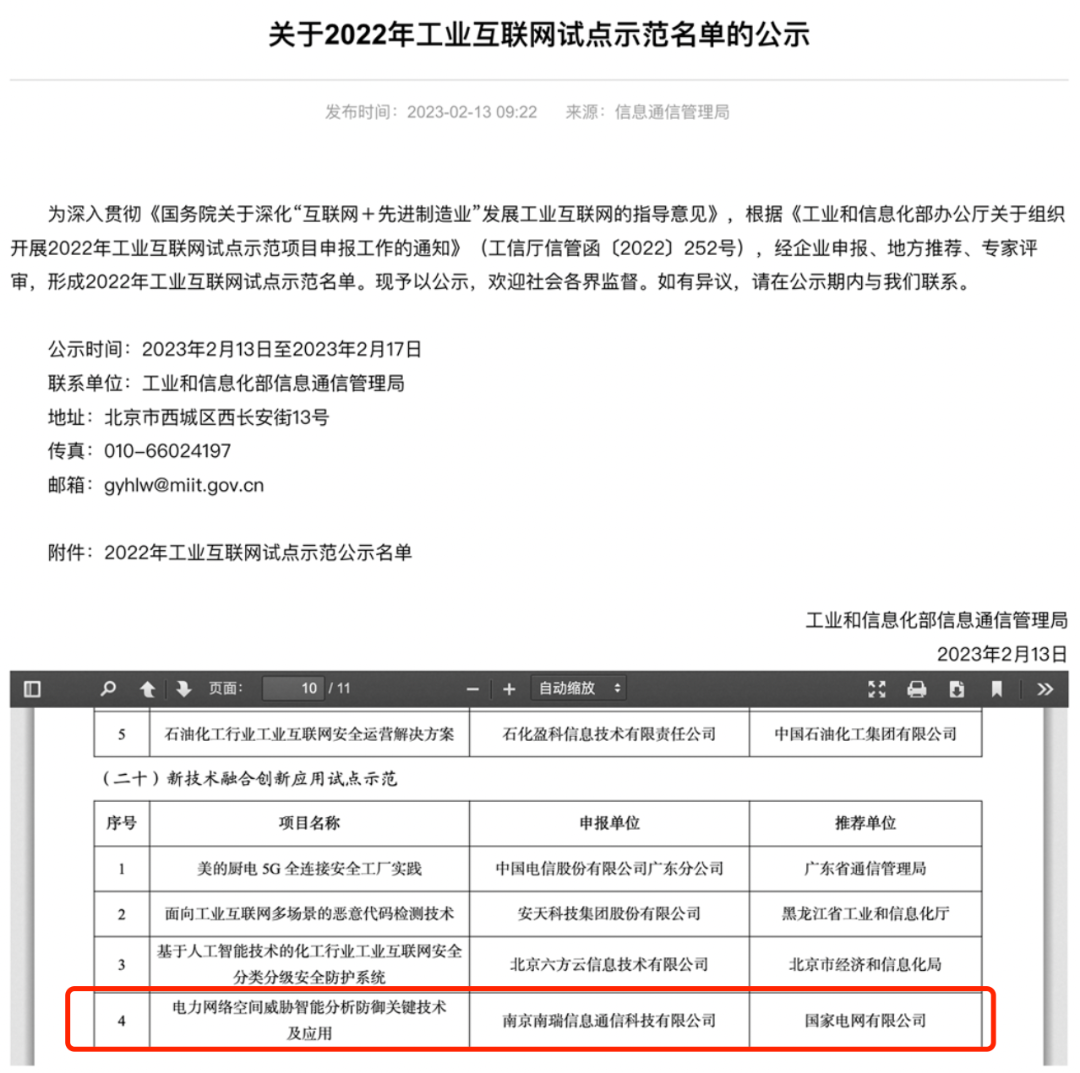
2月13日,工信部发布关于2022年工业互联网试点示范名单,由国电南瑞子公司信通科技牵头的“电力网络空间威胁智能分析防御关键技术及应用”项目成功入选,成为新技术融合创新应用试点示范。

▲2022年工业互联网试点示范公示名单
工业互联网试点示范是国家聚焦工业互联网设施建设和融合应用水平,围绕工厂类、载体类、园区类、网络类、平台类、安全类六大方向,发掘推广更多新模式、新业态、新场景,遴选出的工业互联网在提质、降本、增效、绿色、安全方面发挥重要作用的优质项目。
随着新型电力系统的发展,业务系统走向开放互联,数据交互日趋频繁,电力网络空间威胁暴露面持续扩大。现有态势感知采集深度不够,高级威胁分析能力不足,难以发现复杂攻击行为。同时,国家各级主管部门从风险监测、智能分析、事件处置等方面对电力网络安全防护提出更高要求。
该项目围绕“可视化感知、智能化分析、自动化响应”构建网络空间智能防御体系,内查风险,实时发现业务系统网络安全风险;外防攻击,深度分析溯源图的时空上下文,实现对未知威胁的检测;筑牢防线,构建基于布防图和拓扑图的知识图谱,推理生成响应处置策略。

▲信通科技项目组组织召开沟通交流会
项目部分成果在18 个电力安全生产委员会成员单位总部完成部署,实现网络安全隐患及时掌握、网络攻击精准发现、安全威胁快速阻断,提升了电力系统安全智能化防护水平。项目成果还助力完成党的二十大、上海进博会、冬奥会等重大活动保电工作。

▲信通科技项目组支撑服务冬奥保电工作