来源 :钢铁情报2022-07-11
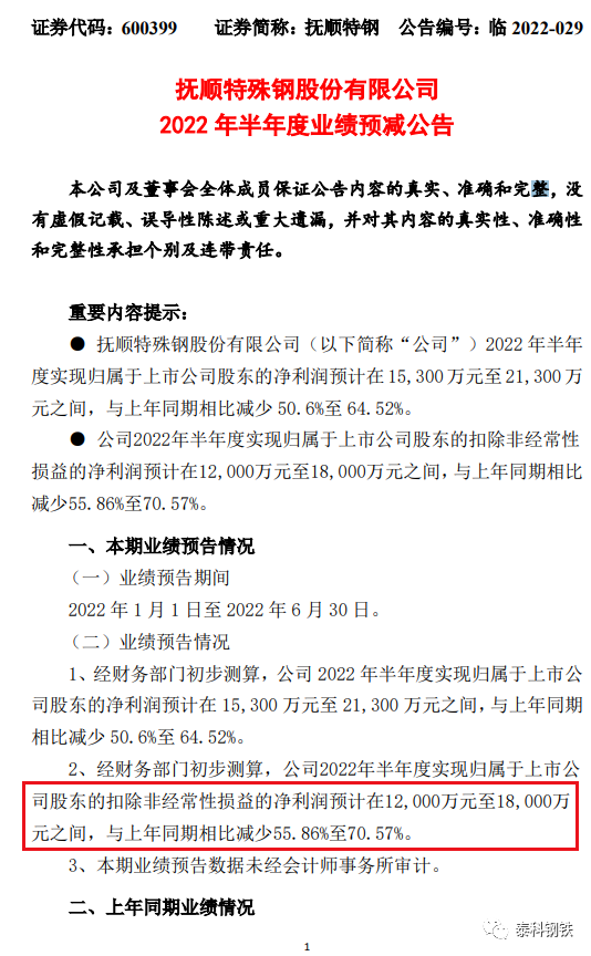
抚顺特钢7月9日发布公告,预计上半年净利润1.53亿元-2.13亿元,同比腰斩,减少50.6%-64.52%。2022年上半年度,公司使用的镍、钴等主要原材料价格及能源价格较上年同期大幅上涨。受此影响,公司主要产品成本上升,毛利率下降,导致公司 2022年上半年经营业绩同比大幅降低。注:Q1 净利8541.10万元,据此计算,Q2净利预计6759万元-1.28亿元,环比变动-20.89%-49.84%。


来源:抚顺特钢公告
接下来的市场活动,将会倾注更多力量向上游原材料进行扩展,镍、锂等周边矿产的竞争也将加剧,逆水行舟不进则退,如何扩展产业链,布局更适合自己生存的小生态圈,是每一位经营者必须要思考的问题。