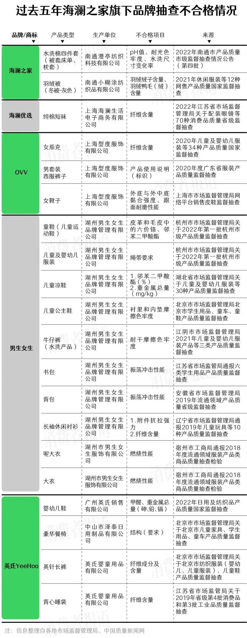
数据统计发现,海澜之家旗下两个婴童品牌抽查不合格次数较多。
如果营收没有超越海澜之家就没有资格质疑海澜之家,谁也不允许质疑海澜之家的库存问题。当年,海澜之家前董事长周建平曾在股东会上回击小股东。
但案例和数据是不会说谎的。
一方面是产品抽查情况未如理想以及设计被指抄袭,另一方面是行业不景气所带来的存货考验以及跌价风险。
服装龙头海澜之家到底遇到了什么问题?带着疑问,《消费者报道》对相关数据进行了统计分析。

图片来源:海澜之家官网
海澜之家旗下两个婴童品牌抽查不合格次数较多
提到海澜之家,我们总能想起“男人的衣柜”这句口号。实际上,海澜之家雄心勃勃,要做“全家人的衣柜”。除了海澜之家(HLA)外,海澜之家集团的业务覆盖男装、女装、童装、职业装、家居用品等细分领域。旗下有圣凯诺(SANCANAL)、海澜优选(HEILAN HOME)、OVV、黑鲸(HLA JEANS)、男生女生(HEY LADS)、英氏(YeeHoO)、海德(HEAD)等品牌。

《消费者报道》对海澜之家相关产品的抽查情况进行了统计。过去五年,海澜之家集团旗下各品牌在全国各地区市场监督管理局共出现抽查不合格批次20个,其中海澜之家2个、海澜优选1个、OVV3个、男生女生10个、英氏4个。

值得消费者关注的是,男生女生(HEY LADS)和英氏(YeeHoO)是海澜之家集团旗下出现抽查不合格次数较多的品牌。前者更是从2019年到2022年,每年都有不合格记录。
另外,在2022年11月,英氏1款售价为422元的分腿睡袋在江苏省消保委的婴幼儿睡袋比较试验中被实测发现透气性只有172mm/s,低于所参考的行业标准FZ/T 73022-2019《针织保暖内衣》的要求(≥180mm/s),透气性在25款样品中排在最后一位。

透气性测试结果样品信息表
公开资料显示,男生女生致力于成为一站式全品类儿童时尚、休闲服饰品牌,为0至16岁的孩子提供全品类、全年龄段的产品。英氏是高端婴童生活方式品牌,专注0至6岁婴幼儿高品质生活及成长所需用品。
通常情况下,婴童产品的标准和质量会比成年人的产品更加讲究,但从海澜之家旗下品牌对比来看,两个婴童品牌出现的不合格次数反而更多。一些产品更是在邻苯二甲酸酯(塑化剂)、重金属等风险物项目上出问题。
根据海澜之家2022年半年报提到,其于2018年9月取得湖州男生女生品牌管理有限公司52.00%股权(收购价与可辨认净资产公允价值份额的差额计约1.13亿元,确认为商誉),于2019年6月取得英氏婴童用品有限公司66.24%的股权(收购价与可辨认净资产公允价值份额的差额计约8.01亿元,确认为商誉)。
除了产品抽查情况欠佳外,这两家非全资子公司的经营状况也未如理想。三份海澜之家的财报显示,这两家公司在2020年、2021年、2022年上半年都是处于亏损状态。


就上述两家非全资子公司的产品问题和经营情况,《消费者报道》向海澜之家方面发送了采访函,但截至发稿时未获回复。
海澜之家库存规模远超同行?
从定价上看,虽然服装是暴利行业,但库存却是每家企业都要面对的考验。某种层面上讲,服装行业最大成本不是面料成本,也不是水电、铺租以及营销成本,而是库存。
《消费者报道》对A股4家服装企业的库存数据进行了对比。截至2022年半年报,海澜之家的存货达到了84.95亿元,存货规模远超比音勒芬、森马服饰、太平鸟等同行。

进一步结合存货占营收比数据来看,海澜之家在2019年、2020年、2021年都超过了40%,同样超过同行(25%左右)的水平。

海澜之家也在2022年半年报中提到可能面对存货管理及跌价风险。存货包含了公司总部仓库的备货以及门店尚未实现销售的货品,主品牌海澜之家的产品销售两季,导致公司的存货规模较大,相应存货管理成本较高。
值得关注的是,海澜之家与供应商之间形成了可退货与不可退货两种进货模式,这大大转嫁了存货跌价和库存管理风险。
对于附可退货条款的货品,出现滞销情形,海澜之家可退给供应商,不承担存货跌价风险;对于附不可退货条款的货品,海澜之家是根据库龄进行存货跌价计提的:库龄2年以内不计提,库龄2年至3年计提70%,库龄3年以上计提100%。
从2019年至2021年,海澜之家的不可退货商品存货处于明显下降;2年以上库龄存货在3亿左右(按2021年年报)。


但不可忽略的是,海澜之家在2022年上半年存货跌价损失及合同履约成本减值损失为2.16亿,同期净利润为12.76亿,占比达16.93%。

信息来源:海澜之家集团2022年半年度报告
换言之,海澜之家应对存货规模有两件重要的事情要做,第一是尽量降低“不可退货商品”规模,第二是尽量降低2年以上库龄存货。
事实上,附可退货条款的货品对于海澜之家同样是“头疼事”。
这些货品在适销季(通常是2年)结束后仍未被销售,会被剪标退回给供应商。而供应商以及其他下游卖家在销售这些货品时,大部分都会宣称为“海澜之家剪标”“海澜之家尾货”等。这种“低价抛售”无疑损害了海澜之家的品牌形象。
去年底,南方周末就“海澜之家存货之谜”进行报道,姜飞(化名)曾与海澜之家全资子公司海澜之家品牌管理有限公司对簿公堂,后者将他举报至当地市监局,以侵犯商标权为由,要求其赔偿10万元品牌商誉损失。事由是姜飞的门店专门售卖海澜之家等男装品牌的剪标尾货。当时,姜飞曾提出是海澜之家将未彻底剪标的衣服退回给代工厂,再流向市场,不应该追究他的责任。
值得一提的是,2019年,海澜之家前董事长周建平曾就“库存问题”回击过小股东。当时他面对其他质疑,曾表示过最高级别的设计师都在海澜之家,从销售额就可以看出,没有人超过海澜之家,就说明我们现在是最好的。
但现实却“打脸”了他。

同年5月,海澜之家旗下潮牌黑鲸(HLAJEANS)被另一个潮牌ROARINGWILD发文讽刺抄袭,《抄袭是门艺术,海澜之家使人嫉妒》一文中列出了黑鲸2019新款抄袭ROARINGWILD2018年春夏旧款的证据图。极具讽刺的是,ROARINGWILD在文中表示一般抄袭我们需要去对比寻找究竟“抄了哪”,这次希望你们一起来帮忙看看我们选出的部分款式里究竟“哪没抄”。

截图来源:ROARINGWILD公众号
2021年底,海澜之家被一个小众原创IP设计品牌“WHIKO谜之生物”投诉抄袭。




WHIKO谜之生物罗列出抄袭与原作对比图
从对比图来看,海澜之家产品的卡通形象与WHIKO谜之生物的IP形象存在造型和场景上的部分雷同。

WHIKO谜之生物以漫画形式回击海澜之家为“海澜抄家”
旗下潮牌、IP设计被暗讽抄袭,子公司产品抽查结果未入理想;库存规模远超同行。从产品设计、产品质量(生产)再到产品销售(存货),海澜之家似乎遇到了不少考验。2022年年度报告公布在即,服装龙头的路要怎么走,这既是投资者,也是消费者所关心的。