来源 :国际煤炭网2024-04-08
国际能源网获悉,近日,安源煤业发布2023年度业绩预亏公告。
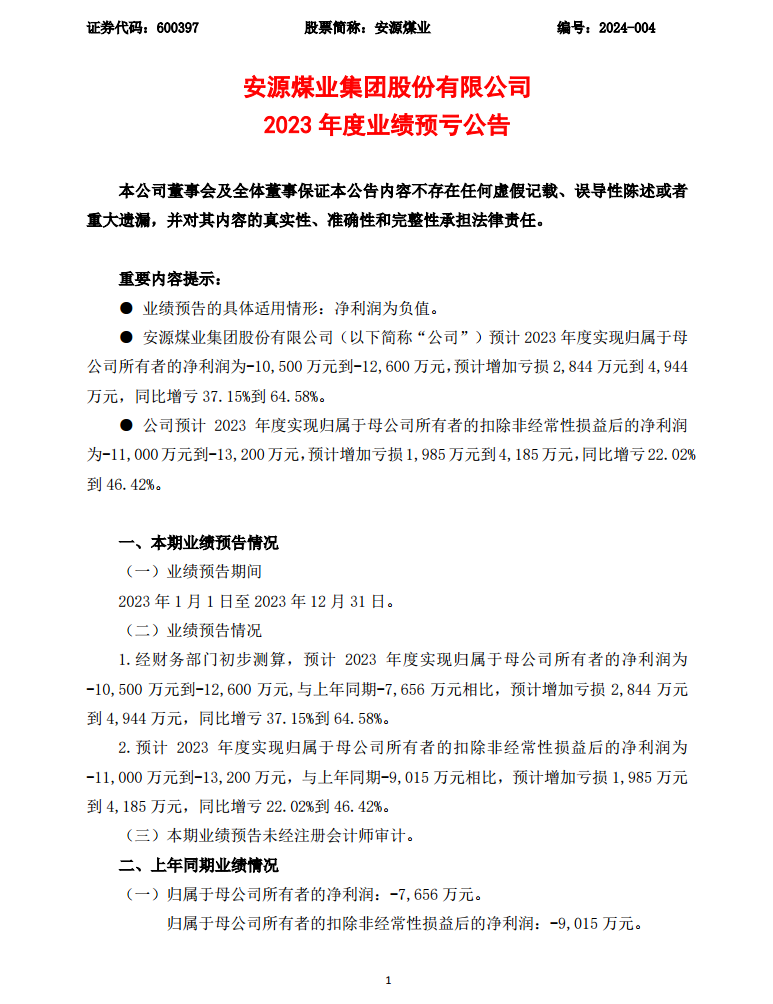
根据公告显示,预计2023年度实现归属于母公司所有者的净利润为-1.05亿元到-1.26亿元,预计增加亏损2844万元到4944万元,同比增亏37.15%到64.58%。
安源煤业透露,本次业绩预告期间,业绩预亏的主要原因是受煤炭价格下降的影响,一是精煤平均价格同比下降15%,导致商品煤收入减少1.32亿元;二是动力煤平均价格同比下降10%,导致商品煤收入减少6197万元。虽然本年商品煤产销量同比上升,但难以对冲价格下降的影响。
此外,据安源煤业2023年第4季度经营数据,报告期内,其原煤产量、商品煤销量均出现下滑,商品煤毛利同比下降118%。
原公告如下:
