来源 :中华网2022-10-19
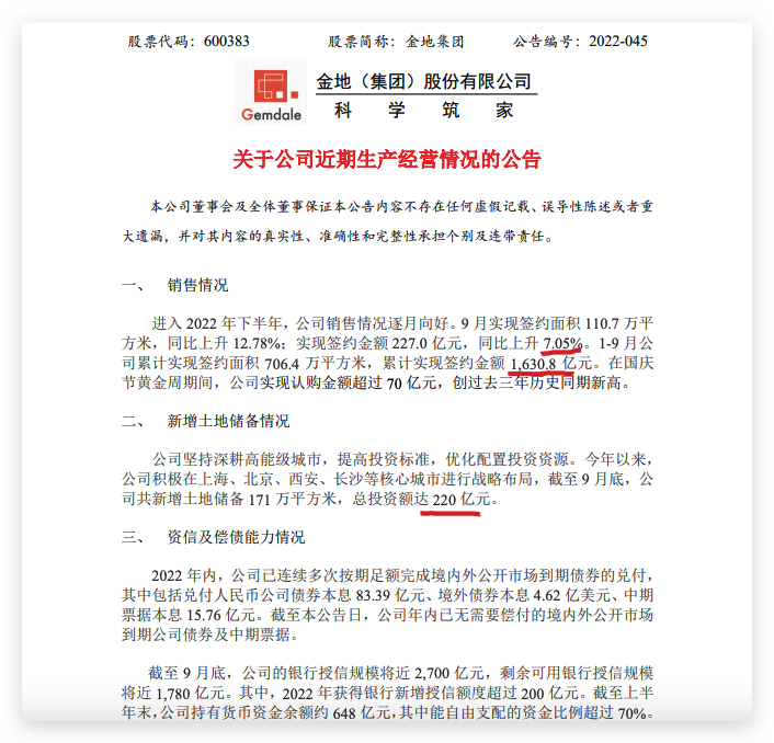
10月19日讯:金地集团(600383.SH)发布了关于公司近期生产经营情况的公告显示,2022年9月份,金地集团实现签约面积110.7万平方米,同比上升12.78%;实现签约金额227.0亿元,同比上升7.05%。

今年累计销售额方面,2022年1-9月份,该公司累计实现签约面积706.4万平方米,累计实现签约金额1630.8亿元。在国庆节黄金周期间,该公司实现认购金额超过70亿元,创过去三年历史同期新高。
中华网财经获悉,此前公告显示,2022年1-9月份,金地集团累计实现签约金额1630.8亿元,同比下降 28.69%。
新增土储方面,今年以来,金地集团积极在上海、北京、西安、长沙等核心城市进行战略布局,截至9月底,该公司共新增土地储备171万平方米,总投资额达220亿元。
资信及偿债能力情况方面,2022年内,该公司已连续多次按期足额完成境内外公开市场到期债券的兑付,其中包括兑付人民币公司债券本息83.39亿元、境外债券本息4.62亿美元、中期票据本息15.76亿元。
截至公告日,该公司年内已无需要偿付的境内外公开市场到期公司债券及中期票据。
截至9月底,金地集团的银行授信规模将近2700亿元,剩余可用银行授信规模将近1780亿元。其中,2022年获得银行新增授信额度超过200亿元。截至上半年末,该公司持有货币资金余额约648亿元,其中能自由支配的资金比例超过70%。“三道红线”指标持续保持绿档。
值得一提的是,10月18日,“21金地03”跌超31%,盘中二次临时停牌。
具体来看,据上交所公告,“21金地03”上午交易出现异常波动,跌幅超过20%,上交所决定自2022年10月18日 11时08分开始暂停“21金地03”交易,自2022年10月18日 13时08分起恢复交易。
恢复交易后,如该债券交易再次出现异常波动,上交所可实施第二次盘中临时停牌,停牌时间持续至今日15时27分。
据了解,18日地产债多数收跌,“21金地04”跌超50%领跌市场。截至收盘,“21金地04”跌超52%,“21金地03”跌超28%,“21金地01”跌超20%。