来源 :卖酒狼圈子2023-08-17
8月14日,通化葡萄酒股份有限公司于 2023 年 8 月 14 日召开第八届董事会第十九次会议,审议通过了《关于调整经营范围并修订公司章程的议案》,拟对《公司章程》进行修订。
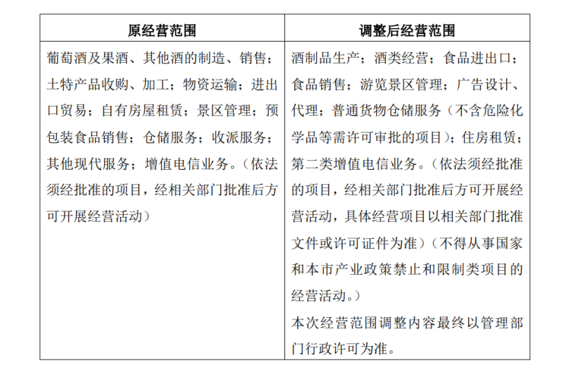
修订前,ST通葡的经营范围是“葡萄酒及果酒、其他酒的制造、销售;土特产品收购、加工”等等;修订后,ST通葡的经营范围是“酒制品生产;酒类经营;食品进出口;食品销售;游览景区管理”等等。具体如下(图):

1
ST通葡为什么修改经营范围?
众说纷纭
据官网介绍,通葡股份始建于1937年,是中国历史悠久的葡萄酒生产企业之一,上个世纪30年代已建成拥有772个大橡木桶的地下贮酒窖,产品远销30多个国家和地区,被誉为“中国葡萄酒的独特代表”。
不仅如此,通葡股份曾经还作为开国大典用酒,1959 年建国十周年“国庆酒”见证了新中国的发展……2001年,通葡股份成功登陆上海证券交易所(股票代码600365)。
作为中华老字号,ST通葡“历史悠久、荣誉众多”是事实,但现在的ST通葡却是麻烦缠身,各种纠纷接踵而至,例如:《因合同纠纷案件,ST通葡收法院执行通知书》《违规担保未解决又抛定增通葡股份收问询函》《增收不增利 ST通葡2022年净利润下滑》等等。

在“由内到外”都遭遇到挑战的情况下,ST通葡修改经营范围,这背后有着怎样的考量呢?一位接受媒体采访的业内专家认为,经营范围修改为酒制品产品后,若ST通葡具备生产白酒的条件,就可以向地级市政府申请办理白酒许可证,从事白酒生产。
ST通葡从事白酒生产,靠谱吗?从各方反应来看,这事挺靠谱。按照业内人士的说法,ST通葡急需提振士气、稳定人心,生产白酒无疑是一个“好办法”。再者,虽然是以生产、销售葡萄酒为主,但ST通葡不算“跨界”,具备白酒运营所需的经验、渠道、人才……
除了“自产自销”的传闻外,有股民在股吧中称,习酒,郎酒,剑南春,西凤酒,杜康酒,全兴大曲,四特酒,红星二锅头等等都有机会借壳了,这时也应该有借壳的概念炒一波了。
2
ST通葡的解释“很朴实”
尽管外界众说纷纭、遐想连篇,但ST通葡给出的解释却是“很朴实。”修改经营范围是为增加“第二类增值电信业务”。
为什么“葡萄酒及果酒、其他酒的制造、销售”变为“酒制品生产;酒类经营”?根据相关规定,原经营范围“葡萄酒及果酒、其他酒的制造、销售”已无法选择,仅能点选“酒制品生产;酒类经营”。
一言以蔽之,公司调整经营范围未发生经营事项的实质性变化。所以,所有的猜测都错了,ST通葡既不会自产自销白酒,也不会被借壳?对此,有接受采访的业内人士表示,ST通葡对白酒肯定有想法,一个最直接的证据就是“酱吉星”。

据公开消息显示,酱吉星酒业由ST通葡全资子公司北京九润源电子商务有限公司于2021年5月11日成立,注册资本100万元。到2022年,ST通葡在接受投资者询问时称,公司酱吉星系列白酒是委托金酱酒业加工生产的。
在接受采访的多位业内人士看来,“抓住老鼠就是好猫”,ST通葡修改经营范围是有意也好,无意也罢,只要能顺势而为,在不断变化的市场找到自己的发展方向,酿造葡萄酒还是白酒都无所谓。大家可以继续关注,过度解读却大可不必。