来源 :天下潮商传媒2024-07-23
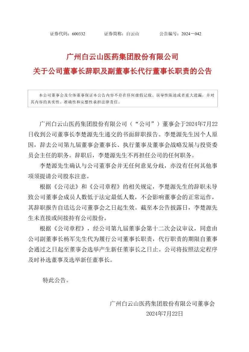
7月22日晚间,广州白云山医药集团股份有限公司发布公告称,公司董事会于2024年7月22日收到公司董事长李楚源先生递交的书面辞职报告。
李楚源先生因个人原因,辞去公司第九届董事会董事长、执行董事及董事会战略发展与投资委员会主任的职务。辞职后,李楚源先生不再担任公司的任何职务。
公告称,李楚源先生确认与公司董事会并无任何意见分歧,亦没有任何其他事项须提请公司股东注意。
截至本公告披露日,李楚源先生未直接或间接持有公司股份。
根据《公司法》和《公司章程》的相关规定,李楚源先生的辞职未导致公司董事会成员人数低于法定最低人数,不会影响董事会的正常运作,其辞职报告自送达公司董事会之日起生效。

公告表示,经公司第九届董事会第十二次会议审议,同意由公司副董事长杨军先生代为履行公司董事长职责,代行职责的期限自董事会通过之日起至董事会选举产生新任董事长之日止。公司将按照法定程序及时补选董事及选举新任董事长。