1 三百年兼收并蓄,而今开启新发展时代
1.1 传承三百年制药技术,迎接中药现代化征程
“乐家老铺”三百年老店,传承中医文化历久弥新。达仁堂是三百年老店“乐家老铺”的正宗后裔,由乐氏第十二代传人乐达仁先生于1914年在天津创办。

自成立以来,达仁堂对“家传秘制”的制药经验与现代先进技术兼收并蓄,几代人传承和恪守经营信条“只求药料真实,不惜重资,炮制之术必求其精”。
上世纪九十年代以来,公司围绕中药现代化改革战略,推进了上市、国企改革等多项举措。

中华老字号,荣获多项权威认证。
自 1917 年起,达仁堂先后在北京、大连、上海、香港等地开设了 18 家分号;1980 年以后,达仁堂进入快速发展时期,围绕“人才、装备、技术、管理、产品“五个领域变革发展,获“全国企业管理优秀奖”等全国性奖项;1990 年以来,达仁堂先后被认定为“国家一级企业”、“中华老字号”,“达仁堂清宫寿桃丸传统制作技艺”、“达仁堂安宫牛黄丸传统制作技艺”也入选国家非物质文化遗产名录。

公司子公司众多,已形成中药生产企业集群,拟收购京万红剩余股权。
公司旗下共有 9 家控股全资子公司、16 家参股子公司。
逐步形成了以隆顺榕、达仁堂、乐仁堂、六中药、京万红等中成药生产企业为核心,药材公司和中药饮片厂等为配套的中药生产企业群,公司还拥有化学原料药及制剂的生产企业新新制药厂、通过合作建立的生物制药企业中新科炬等。
2022 年下半年,公司拟收购天津津兰集团公司所持天津达仁堂京万红药业有限公司 47.98%股权,收购完成后将持有京万红药业 100%股权。

拥有原料与生产基地,兼具成本优势与产能保障。
公司为保证速效救心丸的重点原料川芎的质量稳定、成本可控,与位于川芎道地产区的企业共同出资、组建了都江堰市中新中药材种植有限公司,开展川芎规范化种植。
公司新成立药材资源中心,强化对内保供应与对外搞经营两个职能,具备较好成本优势。
下属隆顺榕制药厂、达仁堂制药厂、乐仁堂制药厂、中新制药厂顺利取得澳大利亚联邦药物管理局(TGA)(相当于中国食品药品监督管理局)颁发的 GMP 证书,并持续引入新工艺和新技术,建立了先进的滴丸制造和中药口服固体制剂产业基地,具备强大生产能力。

1.2 大股东津药混改完成,开启业绩增长新曲线
公司大股东为津药集团,国资背景助力企业发展。
天津医药集团(津药集团)完成混改后,由津沪深医药持股 67%,渤海国资持股 33%。津沪深医药,其主要股东为上海琉璃光医药(控股股东为上海市国资委)以及深圳前海富荣资产管理有限公司,其中上海琉璃光医药是一家从事生物产品研发、医疗器械生产和医药商业的新兴混合所有制企业。渤海国资是天津市政府重大产业项目投融资的主体和优化配置资源的国有企业,代表天津市国资委对所属国有资产开展经营管理。

大股东迅速完成混改,激活企业发展活力。
为深入贯彻落实天津市委、市政府关于深化国企改革发展、推进国企混合所有制改革的战略部署,2020 年 9 月达仁堂(原中新药业)与津药药业(原天药股份)发布公告,按照《企业国有资产交易监督管理办法》的要求,开始推进股权转让等相关事宜,渤海国资 67%股权进行产权转让。同年12月确认津沪深为本次交易的受让方,双方签署《产权交易合同》。
半年后,津药集团的股权转让完成工商变更登记手续,国企混改尘埃落定。此次混改将有效促进企业创新机制、提质增效;同时,借助外力使得津药集团稳固主业,进一步发展产业链。

混改开篇之年,全面把握战略定位与提升品牌辨识度。
2022年是大股东完成混改之后的第一个完整财年,公司继续着重进行内部梳理和降本增效。
2022年上半年公司高举“成为拥有完整产业链的中药企业和中国最有价值的绿色中药企业”的核心目标,跟随天津医药“聚焦市场,组织优化,平台整合,人才激励,有效创新,控本减亏,数字赋能,文化协同”号召,提出“三核九翼”的战略规划。
2022年 5 月 18 日,“天津中新药业集团股份有限公司”正式更名为“津药达仁堂集团股份有限公司”;5 月 26 日,公司 A 股证券简称变更为“达仁堂”,并完成相关配套工作。公司主动开启“二次创业”,未来发展将迈入新的台阶。

管理层焕新,中药公司管理经验丰富,全面引领营销改革。
2021 年 7 月张铭芮女士入职津药集团,担任董事、总经理;2021 年 12 月被选为津药集团旗下上市公司达仁堂(原中新药业)董事长。
此前张铭芮女士 2006 年至 2021 年共 15 年任职于太极集团,历任太极集团公司常务副总经理、董事、副总经理。2022 年 8 月达仁堂聘任王磊女士为公司总经理,王磊女士自 1993 年 7 月入职达仁堂(原中新药业),历任达仁堂(原中新药业)监事、副总经理、总经理、董事,京万红药业常务副总经理、总经理、副董事长,津药集团营销管理中心副总经理,熟悉大股东及上市公司体系,具有丰富的公司生产、销售和管理经验。
此外,2022 年公司的各层级也正在进行管理人员的调整和聘任工作,调整落定后,将有望按照计划,使营销改革全面落地。

1.3 公司业绩表现较稳健,中成药业务发展向好
营收逐步改善,大品种贡献度较好。公司营业总收入从 2017 年的 56.89 亿元增长到 2021 年的 69.08 亿元;2022 Q1-Q3 总计营收 55.63 亿元,同比增长 3.94%。其中,2020 年受疫情影响,行业经济增长节奏减缓,总营收出现短暂下滑。
2021 年疫情影响逐渐消除,总营收恢复增长;主要是大品种销售收入同比增长所致,速效救心丸实现销售收入 13 亿元。

中成药业务主导,整体收入结构稳定。
公司以绿色中药为核心,业务涵盖中药全产业链,集生产、经营、科研为一体发展。其中药材种植、中药材贸易、中成药研发生产及销售、中药饮片生产销售等为主导业务,其余业务为医药商业物流、药品零售等。
近 5 年来,中成药业务营收占比在 67%左右,毛利率在 53%左右;西药业务营收占比在 25%左右,毛利率在 14%;其他主营业务营收占比在 8%左右,毛利率波动略大,在 15-33%左右。

销售费用基本稳定,品牌与渠道建设赋能销售。
近年来,公司重视品牌与渠道建设,销售费用率维持在 25%左右。
基于公司“十四五”规划,以品牌建设与营销管理优化为营收打基础,2022 上半年已完成了速效救心丸等品种经销商渠道与价格体系的重新构建。
广告推广方面,通过达仁堂(药谷)平台积极推进非遗项目品宣,开展线上线下老字号等推广活动;营销拓展方面,推进大品种战略,扎实做好专业化、学术化推广,积极利用 B2B、B2C、O2O 拓宽营销渠道。

归母净利润持续增长,盈利能力持续向好。
公司归母净利润从 2017 年的 4.76 亿元增长到 2021 年的 7.69 亿元,CAGR 为 13%,2022Q1-Q3 实现 7.29 亿元。
归母净利润由内生增长与外生投资两部分组成,1)内生增长方面,公司的 EBITDA 从 2017 年的 4.09 亿元增长到 2021 年的 7.13 亿元,CAGR 为 13%,主营业务的盈利能力逐步增强。

2)外生投资方面,中美史克与宏仁堂是公司的重点联营企业,2022H1 两个企业合计投资收益占当期归母净利润的 22.39%。中美史克(中美天津史克制药有限公司)成立于 1987 年,是葛兰素史克(GSK)在中国设立的合资企业。中美史克生产、出售西药及生化药品,代表产品有新康泰克、芬必得、史克肠虫清、百多邦等。达仁堂公司控股其 25%的股份,2022H1 贡献投资收益 0.84 亿元。
宏仁堂(天津宏仁药业有限公司)主要运营硬胶囊剂、散剂、颗粒制造等业务,代表产品有血府逐瘀胶囊、养血生发胶囊等。达仁堂公司控股其 40%的股份,2022H1 贡献投资收益 0.21 亿元。

经营性现金流稳定,负债水平基本健康。
2017 年以来公司经营性现金流量与营收规模基本匹配,其中 2017 年经营性现金流量净额为-0.4 亿元,是购买商品、接受劳务支付的现金增加所致;2022Q1-Q3 经营性现金流量净额为 1.26 亿元,主要是购买商品、接受劳务支付的现金同比增加导致。
公司净资产收益率保持相对稳定,其中 2022Q1-Q3 ROE 为 11.06%,同比增长 0.47%。公司资产负债率维持在 30%左右,负债水平基本健康。

2 “三核九翼”战略布局,营销改革迎风起
2.1 依托“三核九翼”战略,做大做强绿色中药
2.1.1 全力推动战略改革,建立营销新秩序
聚焦主业,大品种销售稳中有升。

2022 年上半年,公司全力推动津药集团“三核九翼”整体战略规划在公司层面落地实施,力争在市场营销板块实现高质量发展的率先突破,仅上半年,公司新增挂网产品 28 个;四大中成药销售板块在变革的基础上,实现中期既定的经营发展目标,大品种总体稳中有升,速效救心丸实现不含税收入 7.70 亿元。

三核齐发力,2022 上半年各项工作稳步推进,建立营销新秩序。
第一核:是聚焦心脑血管,构建心脑血管产品线。公司以“中国心·健康行”作为主线,建立了速效救心丸分渠道、分规格运营的医疗、零售双线专业化团队运营的营销新秩序。
第二核:公司立足皮肤创面修复,以京万红软膏为主品种,强化创面修复品牌,探索布局功能性护肤赛道。公司对千万级销售额的京万红软膏进行了销售政策调整和渠道布局,2022Q1 新客户首营备案等工作对发货等影响已逐步消化;同时 2022 年上半年进一步加强开发等级医院和零售连锁。价格和包装方面,京万红零售端 20g 和 50g 规格线上线下价格也有一定幅度提升,目前已针对京万红品牌唤醒进行包装升级。
第三核:以百年老字号“达仁堂”承载精品国药,整合公司旗下养生健康补益类产品,打造精品国药和补益大健康产品营销平台。
2022 年上半年达仁堂(药谷)积极推动达仁堂清宫寿桃丸传统制作技艺、安宫牛黄丸制作技艺、达仁堂牛黄清心丸制作技艺等非遗项目品宣工作,推动线上线下老字号推广活动、品牌建设、销售赋能。

2.1.2 工业与商业优化,两只脚推动改革进程
工业模块布局:产销分离、集约化、平台化。
首先,整合了销售公司、营销公司、达仁堂营销平台,并成立商销事业部营销平台,致力于打造乐仁堂、隆顺榕、达仁堂及京万红等企业普药产品和第三终端营销平台。
其次,公司药品流通业务资产重组方案落地,新成立的子公司天津中新医药有限公司完成商业板块整合。除此以外,公司新成立了药材资源中心,强化对内保供应和对外搞经营两个职能;进一步推进天津、亳州两个饮片厂一体化运营。
最后,统筹科研项目,确定研发工作内容和考核机制,实现项目和资源高效调配。
商业模块布局:立足天津,覆盖全国,辐射全球。
天津中新医药有限公司是天津市药品经销龙头企业。销售公司和营销公司等单位主营公司旗下重点品种,营销网络覆盖全国。公司以国际贸易部为实体,开展面向全球的中成药销售。其次,公司推进达仁堂连锁大药房建设,探索达仁堂医院全新运营模式。除此以外,公司引入首席制造官等管理层新鲜血液,进行部室职能与组织架构的调整,并优化人员结构与配置,资源向一线营销倾斜。
2.2 内部优化促公司降本增效,静待十四五业绩兑现
员工构成优化,人均营收和利润提高。截至 2021 年底,公司的员工规模为 4650 人,近 5 年以来,生产类与技术类人员占比各上升 5pct 左右,销售类人员占比则从 2017 年的 51.15%减少到 37.53%。员工构成的优化与队伍精简后,人均创收逐年提升。

依托整体战略建设,静待十四五业绩兑现。
公司“十四五”目标实现依托于“1+5”战略的建设,工业端(基本为中成药业务)的业绩增长目标是以 2021 年为基准,2023 年起每年营收增速不低于 18%。
具体到产品来讲,预期目标销售规模 20 亿元以上的产品是速效救心丸,尽量实现营收翻一番;预期目标销售规模 5-10 亿元的产品是通脉养心丸、清咽滴丸;预期目标销售规模在 3-5 亿元的产品是胃肠安丸、癃清片、痹祺胶囊;其他产品如清肺消炎丸、川贝枇杷滴丸预期每年实现不低于 20%的增长。

3 速效救心丸一枝独秀,潜力产品千帆竞发
3.1 覆盖多品种剂型产品,心血管产品矩阵齐聚力
公司产品门类丰富,创造中医药多个“第一”。
公司共有 17 个剂型产品、501 个药品批准文号,门类齐全。拥有 1 个独家“国家机密处方”(速效救心丸)、3 个国家秘密品种、5 个中药保护品种,研制了中国第一个中成药片药——银翘解毒片,第一个规模化生产的中药滴丸制剂产品——速效救心丸。知名产品包括速效救心丸、京万红软膏、痹祺胶囊、紫龙金片等。

以速效救心丸为核心的产品矩阵,提供心血管领域多病种解决方案。
速效救心丸是心血管类中药保密品种,用以提升冠脉血供给流量。其他心血管产品安宫牛黄丸、牛黄清心丸、柏子养心丸等核心品种,紧密围绕速效救心丸,形成产品矩阵并达成协同效应,覆盖了冠心病、慢性心衰、心律不齐等心血管病症的治疗。

3.2 心血管用药市场广阔,中成药各终端销售突破
心血管疾病发病率与死亡率居高不下,冠心病患者规模不小。

据《中国心血管病健康和疾病报告 2020》,近年来我国心血管病的发病率与致死率居首位,并处于持续上升阶段。该报告指出,2020 年我国心血管病患者人数在 3.3 亿人左右,其中冠心病在 1139 万人左右。其中,2018 年农村、城市心血管病分别占死因的 46.66%和 43.81%,冠心病患者数量不少且死亡率偏高,农村、城市冠心病死亡率分别为 128.24/10 万和 120.18/10 万。

心血管中成药在公立医疗端、零售终端的销售均不断突破。
我国公立医疗端中成药口服制剂市场份额由 2015 年的 34.8%增至 2021 上半年的 57.5%;心血管类中成药口服制剂 TOP10 产品市场份额由 2015 年的 50.2%提升至 2021 上半年的 54.5%。
2020 年我国零售药店端心脑血管类中成药销售市场突破 110 亿元,同比增长 3.78%,占中成药总体规模超 10%;其销售规模在中成药大类中排名第三。


3.3 速效救心丸可用于预防与治疗,起效迅速且安全性较高
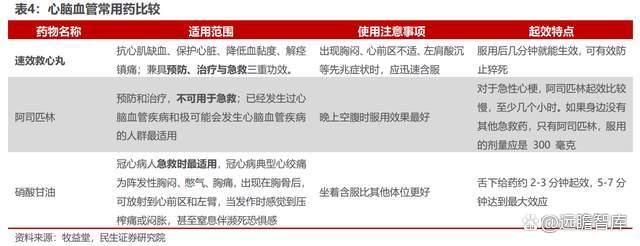
速效救心丸获专家指南推荐,适用心脑血管病防治救全程。
在心脑血管疾病的预防、治疗与急救中,有速效救心丸、阿司匹林、硝酸甘油三种常用药。但阿司匹林只能运用在心脑血管疾病的预防与治疗阶段,而硝酸甘油只适用于急救。
《速效救心丸治疗冠心病中国专家共识》《冠心病稳定型心绞痛中医诊疗专家共识》等专家共识指出,速效救心丸可用于心绞痛发作时的治疗,冠心病、心绞痛的预防与长期治疗,也可作为胸痛发作时常用药。目前速效救心丸“救心”急救形象深入人心,在心绞痛预防与日常用药方面渗透率还有进一步提升的空间。

国家保密品种速效救心丸,疗效好且安全性佳。
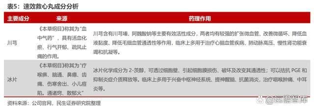
速效救心丸的主要成分为川芎与冰片,川芎主要具备川芎嗪与阿魏酸钠两个有效成分,均有较强的扩张微血管、改善微循环的作用;冰片的化学成分为 2-茨醇,多用于兴奋中枢神经系统、抗菌消炎等。
达仁堂采用国际先进的固体分散技术,进行提取、分离与精制,将其制成含量准确、质量稳定的滴丸剂型,使其更快作用于靶器官。因此,其兼具西药速效的特点,又传承中药毒副作用小的优势,长期服用无耐药性、安全性佳。

全国市场加大速效救心丸推广,应用场景可延伸至家中常备药品及慢病用药。
速效救心丸不仅可作为冠心病和心绞痛急性发作用药,也可以作为慢病用药进行舌下含服。药品说明书指出,急性发作时,可一次舌下含服 10-15 粒;一般情况下,患者一天服用 3 次,一次 4-6 粒。
2022 年公司营销策略调整后,达仁堂的销售公司作为速效救心丸的统一销售平台,不仅可以在全国范围内进行速效救心丸的推广销售,扩大产品在全国的影响力,同时能够拓展速效救心丸在家中常备急救药和慢病领域 2 种应用场景,进而推动公司大单品速效救心丸在全国范围内销量的提升。

3.4 速效救心丸定价偏低,仍具备潜在的提价空间
速效救心丸是国家机密品种,具备涨价实力。国宝级中药速效救心丸是国家机密品种、国家中药保护品种、全国中医医院急诊必备中成药,已入选国家基本药物目录和国家医保目录。相较于其他抗心绞痛及冠心病产品的日用药费用,公司产品定价属于中下水平。

速效救心丸年销量四千万盒,院内占比近一半。
据医药魔方数据,速效救心丸中标价为 0.25 元/丸,对应每瓶价格为 15 元,日均价格约 3~5 元,2017-2021 年销售量约 3500~4500 万盒,其中医院集中招标采购占比 40%~50%。

中药材上涨增加成本压力,低价药品速效救心丸具备潜在涨价空间。
公司从 2015 年开始提价,从日用药费用不足 3 元提升到 4 元。2014 年速效救心丸纳入国家发展改革委定价范围内的低价药品清单目录,在中成药日均费用不超过 5 元的前提下企业可以进行自主提价。同时,受中药材价格上涨影响产品成本上涨,适当提价有利于产品保持稳定的毛利率。

若单价提升 20%,速效救心丸有望实现年销售额 15~20 亿元。
我们假设速效救心丸价格增长 20%,即单价提升到 0.3 元/丸时,日均价格为 3.6~5.4 元,假设年销售量继续稳定在近年来的 4000-4500 万盒,则对应销售额为 14~16 亿元;由于目前速效救心丸的渗透率仍有进一步提升空间,若继续加强院内外营销推广致使销售额提升至 5500 万盒,则对应年销售额接近 20 亿元。

4 盈利预测与估值
4.1 盈利预测假设与业务拆分
我们对公司业务的未来预测如下:
公司核心产品量价齐升,产品矩阵日益丰富,预计 2022-2024 年公司业务营业收入达到 73.61/82.85/95.48 亿元,同比增速分别为 7%/13%/15%,由于高毛利产品比例逐步提升,预期公司毛利率分别为 42.21%/42.73%/44.36%。
未来中成药是公司主要销售与推广的产品,其业务条线充实、多年来建立了稳定的品牌影响力,未来还将实现跨越式发展,预计 2022-2024 年营业收入达到 50.43/58.84/70.60 亿元,毛利率目前较为可观,随着高毛利品种的比重扩大,还将持续提升。
西药业务厚积薄发,多个优势品种增长逐渐凸显,预计 2022-2024 年营业收入达到 16.44/16.93/17.44 亿元,毛利率基本保持稳定。
其他主营业务营收预期小幅提升,毛利率保持现有水平,预计 2022-2024 年营业收入为 6.58/6.91/7.26 亿元。
其他业务虽体量相对较小,但毛利率较为可观,预计 2022-2024 年营业收入为 0.16/0.17/0.18 亿元。

预期公司费用率总体保持平稳。
销售体系基本已经进入成熟阶段,未来销售费用率将保持稳定;公司管理架构已经日渐完善,管理费用率波动较小;公司较为注重研发,研发费用率预计保持相应水平。

4.2 估值分析
我们选取3家中医药企业云南白药、同仁堂、片仔癀作为可比公司,可比公司均为历史悠久的头部品牌中药公司,拥有国家保护品种,公司与可比公司在产品结构和产品销售渠道上具有相似性,2022/2023/2024年可比公司PE均值分别为45/37/31倍。
随着公司产品结构优化升级,2022/2023/2024年PE分别为26/21/17倍。考虑到公司大股东混改完成,公司内部管理运营结构优化,产销分离逐步完善,未来业绩具有成长性

5 风险提示
1)产品销售不及预期。行业内部价格战力度加大,产品放量低于预期。
2)成本把控的风险。中医药行业受到原材料供应价格影响较大,近年来,中药材价格整体有一定上浮,部分药材价格上涨明显。虽然公司已建立起了自己的原材料供应渠道,但仍需要面临整个行业成本变动的大趋势。
3)政策性风险。药品研发、注册、上市流程均受到严格的审批和监管制约。近年来“两票制”等医药政策变动对于公司产品的销售渠道、产品销量和产品价格带来一定程度的不确定性,进而增加业绩变动风险。